Suppr超能文献

UBE2T通过激活AKT/GSK3β/β-连环蛋白通路促进鼻咽癌细胞的增殖、侵袭和转移。

UBE2T promotes nasopharyngeal carcinoma cell proliferation, invasion, and metastasis by activating the AKT/GSK3β/β-catenin pathway.

作者信息

Hu Wei, Xiao Lushan, Cao Chuanhui, Hua Shengni, Wu Dehua

机构信息

Department of Radiation Oncology, Nanfang Hospital, Southern Medical University, Guangzhou, China.

Department of Infectious Diseases and Hepatology Unit, Nanfang Hospital, Southern Medical University, Guangzhou, China.

出版信息

Oncotarget. 2016 Mar 22;7(12):15161-72. doi: 10.18632/oncotarget.7805.

Abstract

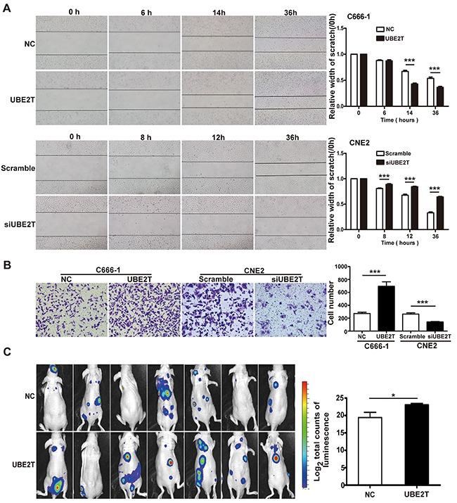
Increasing evidence has shown that UBE2T plays an important role in genomic integrity and carcinogenesis; however, its role in nasopharyngeal carcinoma (NPC) has not been investigated. Here, we evaluated the clinicopathological significance of UBE2T in NPC and its underlying mechanisms. Using immunohistochemical analysis of UBE2T expression in NPC samples, we demonstrated that UBE2T is highly expressed in NPC tissues, which correlated with the T/M classification, skull invasion, and poor prognosis. The in vitro assay showed that UBE2T overexpression promoted proliferation, migration, and invasion of NPC cells, while UBE2T knockdown inhibited these processes. Consistent with our in vitro results, in vivo studies indicated that UBE2T overexpression promoted the growth of NPC xenografts and NPC cell metastasis. We found that UBE2T overexpression activated, whereas UBE2T knockdown inhibited, the AKT/GSK3β/β-catenin pathway. Moreover, the pathway-activation and in vitro pro-metastasis effects of UBE2T were blocked by the AKT inhibitor, MK-2206 2HCl. Additionally, UBE2T and p-GSK3 β co-expressed in NPC samples by serial section, and their expressions are correlated. Collectively, our findings demonstrated that UBE2T is a possible diagnostic/prognostic biomarker for NPC and may promote the development and progression of NPC by activating the AKT/GSK3β/β-catenin pathway. Thus, UBE2T could serve as an alternative target for the treatment of NPC.

摘要

越来越多的证据表明,UBE2T在基因组完整性和肿瘤发生中起重要作用;然而,其在鼻咽癌(NPC)中的作用尚未得到研究。在此,我们评估了UBE2T在NPC中的临床病理意义及其潜在机制。通过对NPC样本中UBE2T表达进行免疫组化分析,我们证明UBE2T在NPC组织中高表达,这与T/M分类、颅骨侵犯及不良预后相关。体外实验表明,UBE2T过表达促进NPC细胞的增殖、迁移和侵袭,而UBE2T敲低则抑制这些过程。与我们的体外结果一致,体内研究表明UBE2T过表达促进NPC异种移植瘤的生长和NPC细胞转移。我们发现UBE2T过表达激活,而UBE2T敲低抑制AKT/GSK3β/β-连环蛋白通路。此外,AKT抑制剂MK-2206 2HCl可阻断UBE2T的通路激活及体外促转移作用。另外,通过连续切片发现UBE2T和p-GSK3β在NPC样本中共表达,且它们的表达相关。总体而言,我们的研究结果表明UBE2T可能是NPC的一种诊断/预后生物标志物,并且可能通过激活AKT/GSK3β/β-连环蛋白通路促进NPC的发生发展。因此,UBE2T可作为NPC治疗的一个替代靶点。

https://cdn.ncbi.nlm.nih.gov/pmc/blobs/6753/4924777/3e2b3dc9f8ea/oncotarget-07-15161-g001.jpg

文献AI研究员

20分钟写一篇综述,助力文献阅读效率提升50倍。

立即体验

用中文搜PubMed

大模型驱动的PubMed中文搜索引擎

马上搜索

文档翻译

学术文献翻译模型,支持多种主流文档格式。

立即体验