Suppr超能文献

粘着斑激酶抑制剂与厄洛替尼联合使用在非小细胞肺癌中显示出增强的抗肿瘤活性。

Focal Adhesion Kinase Inhibitors in Combination with Erlotinib Demonstrate Enhanced Anti-Tumor Activity in Non-Small Cell Lung Cancer.

作者信息

Howe Grant A, Xiao Bin, Zhao Huijun, Al-Zahrani Khalid N, Hasim Mohamed S, Villeneuve James, Sekhon Harmanjatinder S, Goss Glenwood D, Sabourin Luc A, Dimitroulakos Jim, Addison Christina L

机构信息

Cancer Therapeutics Program, Ottawa Hospital Research Institute, Ottawa, ON, Canada.

Department of Cellular and Molecular Medicine, University of Ottawa, Ottawa, ON, Canada.

出版信息

PLoS One. 2016 Mar 10;11(3):e0150567. doi: 10.1371/journal.pone.0150567. eCollection 2016.

Abstract

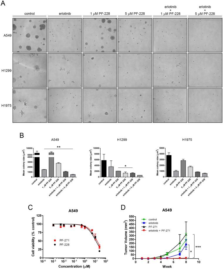
Blockade of epidermal growth factor receptor (EGFR) activity has been a primary therapeutic target for non-small cell lung cancers (NSCLC). As patients with wild-type EGFR have demonstrated only modest benefit from EGFR tyrosine kinase inhibitors (TKIs), there is a need for additional therapeutic approaches in patients with wild-type EGFR. As a key component of downstream integrin signalling and known receptor cross-talk with EGFR, we hypothesized that targeting focal adhesion kinase (FAK) activity, which has also been shown to correlate with aggressive stage in NSCLC, would lead to enhanced activity of EGFR TKIs. As such, EGFR TKI-resistant NSCLC cells (A549, H1299, H1975) were treated with the EGFR TKI erlotinib and FAK inhibitors (PF-573,228 or PF-562,271) both as single agents and in combination. We determined cell viability, apoptosis and 3-dimensional growth in vitro and assessed tumor growth in vivo. Treatment of EGFR TKI-resistant NSCLC cells with FAK inhibitor alone effectively inhibited cell viability in all cell lines tested; however, its use in combination with the EGFR TKI erlotinib was more effective at reducing cell viability than either treatment alone when tested in both 2- and 3-dimensional assays in vitro, with enhanced benefit seen in A549 cells. This increased efficacy may be due in part to the observed inhibition of Akt phosphorylation when the drugs were used in combination, where again A549 cells demonstrated the most inhibition following treatment with the drug combination. Combining erlotinib with FAK inhibitor was also potent in vivo as evidenced by reduced tumor growth in the A549 mouse xenograft model. We further ascertained that the enhanced sensitivity was irrespective of the LKB1 mutational status. In summary, we demonstrate the effectiveness of combining erlotinib and FAK inhibitors for use in known EGFR wild-type, EGFR TKI resistant cells, with the potential that a subset of cell types, which includes A549, could be particularly sensitive to this combination treatment. As such, further evaluation of this combination therapy is warranted and could prove to be an effective therapeutic approach for patients with inherent EGFR TKI-resistant NSCLC.

摘要

阻断表皮生长因子受体(EGFR)活性一直是非小细胞肺癌(NSCLC)的主要治疗靶点。由于野生型EGFR患者仅从EGFR酪氨酸激酶抑制剂(TKIs)中获得了适度的益处,因此需要针对野生型EGFR患者的其他治疗方法。作为下游整合素信号传导的关键组成部分以及已知的与EGFR的受体相互作用,我们假设靶向粘着斑激酶(FAK)活性(其也已显示与NSCLC的侵袭性阶段相关)将导致EGFR TKIs的活性增强。因此,EGFR TKI耐药的NSCLC细胞(A549、H1299、H1975)分别用EGFR TKI厄洛替尼和FAK抑制剂(PF-573228或PF-562271)单独及联合处理。我们测定了体外细胞活力、凋亡和三维生长情况,并评估了体内肿瘤生长情况。单独用FAK抑制剂处理EGFR TKI耐药的NSCLC细胞可有效抑制所有测试细胞系的细胞活力;然而,在体外二维和三维试验中测试时,将其与EGFR TKI厄洛替尼联合使用在降低细胞活力方面比单独使用任何一种治疗方法都更有效,在A549细胞中观察到了更大的益处。这种疗效增加可能部分归因于联合用药时观察到的Akt磷酸化抑制,其中A549细胞在用药物组合处理后显示出最大程度的抑制。在A549小鼠异种移植模型中,肿瘤生长减少证明了将厄洛替尼与FAK抑制剂联合使用在体内也有效。我们进一步确定,增强的敏感性与LKB1突变状态无关。总之,我们证明了将厄洛替尼和FAK抑制剂联合用于已知的野生型EGFR、EGFR TKI耐药细胞是有效的,包括A549在内的一部分细胞类型可能对这种联合治疗特别敏感。因此,有必要对这种联合疗法进行进一步评估,并且它可能被证明是治疗固有EGFR TKI耐药NSCLC患者的有效治疗方法。

https://cdn.ncbi.nlm.nih.gov/pmc/blobs/bfb8/4786279/be71cb89c954/pone.0150567.g001.jpg

文献AI研究员

20分钟写一篇综述,助力文献阅读效率提升50倍。

立即体验

用中文搜PubMed

大模型驱动的PubMed中文搜索引擎

马上搜索

文档翻译

学术文献翻译模型,支持多种主流文档格式。

立即体验