Suppr超能文献

乙酰转移酶、转化酶和分支酸变位酶从不同细菌到不同受体的水平基因转移。

Horizontal gene transfer of acetyltransferases, invertases and chorismate mutases from different bacteria to diverse recipients.

作者信息

Noon Jason B, Baum Thomas J

机构信息

Department of Plant Pathology and Microbiology, Iowa State University, Ames, IA, 50011, USA.

出版信息

BMC Evol Biol. 2016 Apr 12;16:74. doi: 10.1186/s12862-016-0651-y.

Abstract

BACKGROUND

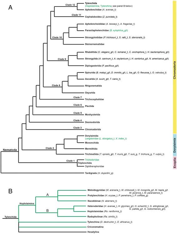
Hoplolaimina plant-parasitic nematodes (PPN) are a lineage of animals with many documented cases of horizontal gene transfer (HGT). In a recent study, we reported on three likely HGT candidate genes in the soybean cyst nematode Heterodera glycines, all of which encode secreted candidate effectors with putative functions in the host plant. Hg-GLAND1 is a putative GCN5-related N-acetyltransferase (GNAT), Hg-GLAND13 is a putative invertase (INV), and Hg-GLAND16 is a putative chorismate mutase (CM), and blastp searches of the non-redundant database resulted in highest similarity to bacterial sequences. Here, we searched nematode and non-nematode sequence databases to identify all the nematodes possible that contain these three genes, and to formulate hypotheses about when they most likely appeared in the phylum Nematoda. We then performed phylogenetic analyses combined with model selection tests of alternative models of sequence evolution to determine whether these genes were horizontally acquired from bacteria.

RESULTS

Mining of nematode sequence databases determined that GNATs appeared in Hoplolaimina PPN late in evolution, while both INVs and CMs appeared before the radiation of the Hoplolaimina suborder. Also, Hoplolaimina GNATs, INVs and CMs formed well-supported clusters with different rhizosphere bacteria in the phylogenetic trees, and the model selection tests greatly supported models of HGT over descent via common ancestry. Surprisingly, the phylogenetic trees also revealed additional, well-supported clusters of bacterial GNATs, INVs and CMs with diverse eukaryotes and archaea. There were at least eleven and eight well-supported clusters of GNATs and INVs, respectively, from different bacteria with diverse eukaryotes and archaea. Though less frequent, CMs from different bacteria formed supported clusters with multiple different eukaryotes. Moreover, almost all individual clusters containing bacteria and eukaryotes or archaea contained species that inhabit very similar niches.

CONCLUSIONS

GNATs were horizontally acquired late in Hoplolaimina PPN evolution from bacteria most similar to the saprophytic and plant-pathogenic actinomycetes. INVs and CMs were horizontally acquired from bacteria most similar to rhizobacteria and Burkholderia soil bacteria, respectively, before the radiation of Hoplolaimina. Also, these three gene groups appear to have been frequent subjects of HGT from different bacteria to numerous, diverse lineages of eukaryotes and archaea, which suggests that these genes may confer important evolutionary advantages to many taxa. In the case of Hoplolaimina PPN, this advantage likely was an improved ability to parasitize plants.

摘要

背景

垫刃目植物寄生线虫(PPN)是一类动物,有许多水平基因转移(HGT)的记录案例。在最近的一项研究中,我们报道了大豆胞囊线虫大豆异皮线虫中三个可能的HGT候选基因,它们均编码在宿主植物中具有假定功能的分泌型候选效应子。Hg-GLAND1是一种假定的与GCN5相关的N-乙酰转移酶(GNAT),Hg-GLAND13是一种假定的转化酶(INV),Hg-GLAND16是一种假定的分支酸变位酶(CM),对非冗余数据库的blastp搜索显示与细菌序列的相似性最高。在这里,我们搜索了线虫和非线虫序列数据库,以确定所有可能包含这三个基因的线虫,并对它们最有可能在线虫门中出现的时间提出假设。然后,我们进行了系统发育分析,并结合序列进化替代模型的模型选择测试,以确定这些基因是否是从细菌中水平获得的。

结果

对线虫序列数据库的挖掘确定,GNATs在垫刃目植物寄生线虫进化后期出现,而INV和CM在垫刃亚目辐射之前就已出现。此外,在系统发育树中,垫刃目的GNATs、INVs和CMs与不同的根际细菌形成了得到有力支持的聚类,并且模型选择测试极大地支持了HGT模型而非共同祖先遗传模型。令人惊讶的是,系统发育树还揭示了细菌GNATs、INVs和CMs与不同真核生物和古菌的其他得到有力支持的聚类。分别至少有11个和8个来自不同细菌与不同真核生物和古菌的得到有力支持得GNATs和INVs聚类。虽然频率较低,但来自不同细菌的CMs与多种不同真核生物形成了得到支持的聚类。此外,几乎所有包含细菌和真核生物或古菌的单个聚类都包含占据非常相似生态位的物种。

结论

GNATs是在垫刃目植物寄生线虫进化后期从与腐生和植物致病放线菌最相似的细菌中水平获得的。INV和CM分别在垫刃亚目辐射之前从与根际细菌和伯克霍尔德氏土壤细菌最相似的细菌中水平获得。此外,这三个基因组似乎一直是从不同细菌到众多不同真核生物和古菌谱系的HGT的常见对象,这表明这些基因可能赋予许多分类群重要的进化优势。就垫刃目植物寄生线虫而言,这种优势可能是寄生植物能力的提高。

https://cdn.ncbi.nlm.nih.gov/pmc/blobs/296a/4828791/489e6a5beffa/12862_2016_651_Fig1_HTML.jpg

文献AI研究员

20分钟写一篇综述,助力文献阅读效率提升50倍。

立即体验

用中文搜PubMed

大模型驱动的PubMed中文搜索引擎

马上搜索

文档翻译

学术文献翻译模型,支持多种主流文档格式。

立即体验