Suppr超能文献

葡萄糖和谷氨酰胺为蛋白质O-连接的N-乙酰葡糖胺化提供能量,以控制T细胞自我更新和恶性肿瘤。

Glucose and glutamine fuel protein O-GlcNAcylation to control T cell self-renewal and malignancy.

作者信息

Swamy Mahima, Pathak Shalini, Grzes Katarzyna M, Damerow Sebastian, Sinclair Linda V, van Aalten Daan M F, Cantrell Doreen A

机构信息

Division of Cell Signalling and Immunology, University of Dundee, Dundee, UK.

Division of Biological Chemistry and Drug Discovery, University of Dundee, Dundee, UK.

出版信息

Nat Immunol. 2016 Jun;17(6):712-20. doi: 10.1038/ni.3439. Epub 2016 Apr 25.

Abstract

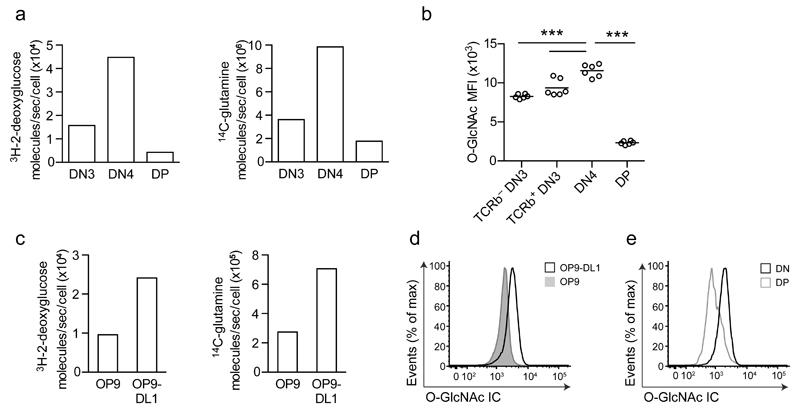
Sustained glucose and glutamine transport are essential for activated T lymphocytes to support ATP and macromolecule biosynthesis. We found that glutamine and glucose also fuel an indispensable dynamic regulation of intracellular protein O-GlcNAcylation at key stages of T cell development, transformation and differentiation. Glucose and glutamine are precursors of uridine diphosphate N-acetylglucosamine (UDP-GlcNAc), a substrate for cellular glycosyltransferases. Immune-activated T cells contained higher concentrations of UDP-GlcNAc and increased intracellular protein O-GlcNAcylation controlled by the enzyme O-linked-β-N-acetylglucosamine (O-GlcNAc) glycosyltransferase as compared with naive cells. We identified Notch, the T cell antigen receptor and c-Myc as key controllers of T cell protein O-GlcNAcylation via regulation of glucose and glutamine transport. Loss of O-GlcNAc transferase blocked T cell progenitor renewal, malignant transformation and peripheral T cell clonal expansion. Nutrient-dependent signaling pathways regulated by O-GlcNAc glycosyltransferase are thus fundamental for T cell biology.

摘要

持续的葡萄糖和谷氨酰胺转运对于活化的T淋巴细胞支持ATP和大分子生物合成至关重要。我们发现,谷氨酰胺和葡萄糖在T细胞发育、转化和分化的关键阶段,也为细胞内蛋白质O-连接的N-乙酰葡糖胺化(O-GlcNAcylation)提供不可或缺的动态调节燃料。葡萄糖和谷氨酰胺是尿苷二磷酸N-乙酰葡糖胺(UDP-GlcNAc)的前体,UDP-GlcNAc是细胞糖基转移酶的一种底物。与未活化的细胞相比,免疫活化的T细胞含有更高浓度的UDP-GlcNAc,并且由O-连接的β-N-乙酰葡糖胺(O-GlcNAc)糖基转移酶控制的细胞内蛋白质O-GlcNAcylation增加。我们通过调节葡萄糖和谷氨酰胺转运,确定Notch、T细胞抗原受体和c-Myc是T细胞蛋白质O-GlcNAcylation的关键调控因子。O-GlcNAc转移酶的缺失会阻断T细胞祖细胞更新、恶性转化和外周T细胞克隆扩增。因此,由O-GlcNAc糖基转移酶调节的营养依赖性信号通路对于T细胞生物学至关重要。

https://cdn.ncbi.nlm.nih.gov/pmc/blobs/2883/4900450/d38de33c82b1/emss-68270-f001.jpg

文献AI研究员

20分钟写一篇综述,助力文献阅读效率提升50倍。

立即体验

用中文搜PubMed

大模型驱动的PubMed中文搜索引擎

马上搜索

文档翻译

学术文献翻译模型,支持多种主流文档格式。

立即体验