Suppr超能文献

CHK1的抑制增强了Bcl-2选择性抑制剂ABT-199在急性髓系白血病细胞中诱导的细胞死亡。

Inhibition of CHK1 enhances cell death induced by the Bcl-2-selective inhibitor ABT-199 in acute myeloid leukemia cells.

作者信息

Zhao Jianyun, Niu Xiaojia, Li Xinyu, Edwards Holly, Wang Guan, Wang Yue, Taub Jeffrey W, Lin Hai, Ge Yubin

机构信息

National Engineering Laboratory for AIDS Vaccine, Key Laboratory for Molecular Enzymology and Engineering, Ministry of Education, School of Life Sciences, Jilin University, Changchun, China.

Division of Pediatric Hematology/Oncology, Children's Hospital of Michigan, Detroit, MI, USA.

出版信息

Oncotarget. 2016 Jun 7;7(23):34785-99. doi: 10.18632/oncotarget.9185.

Abstract

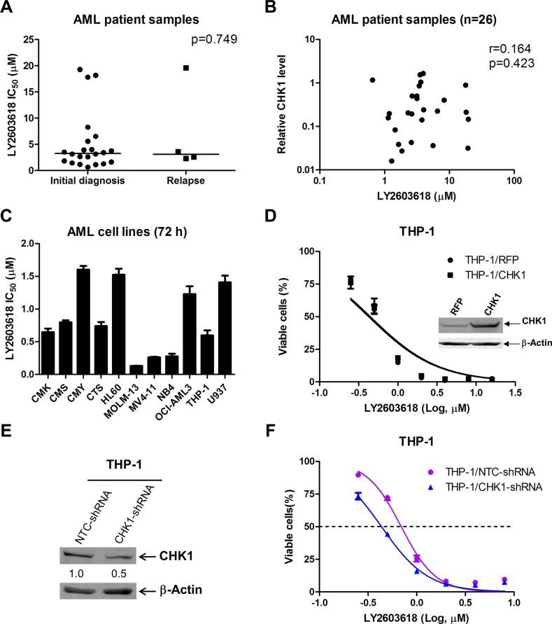
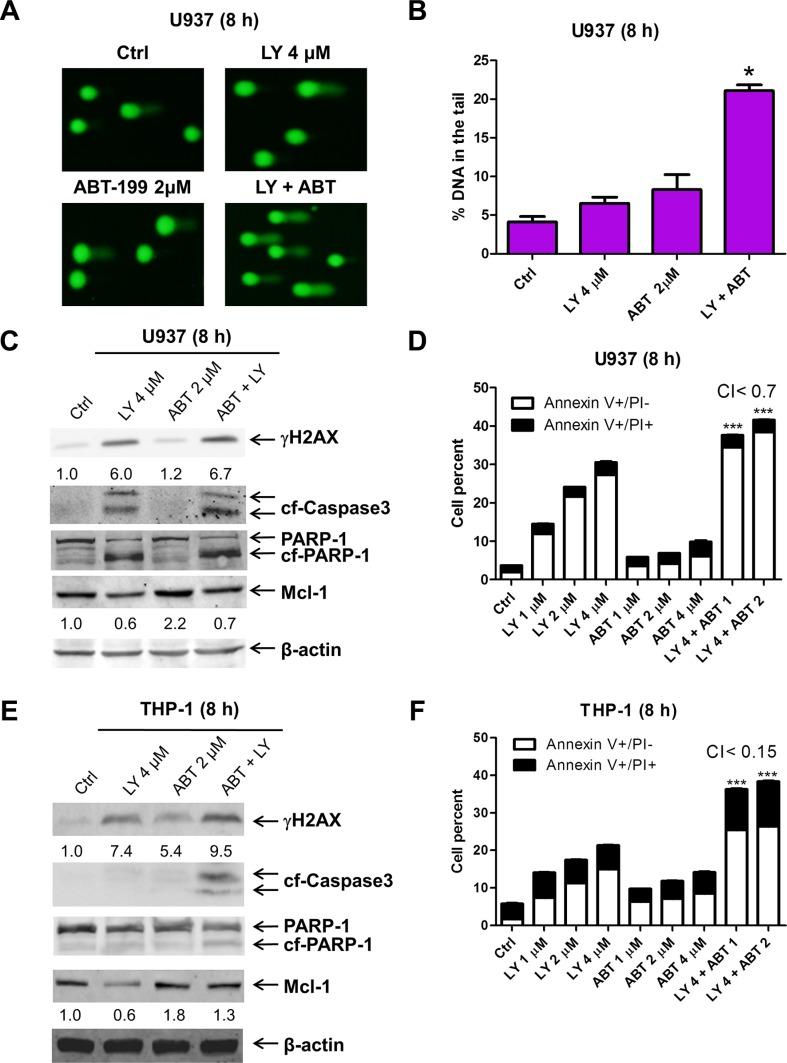
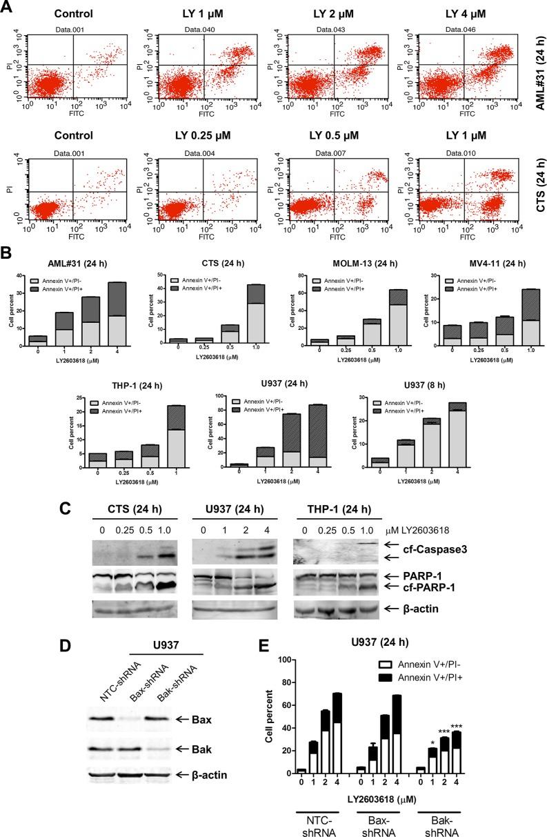
Resistance to standard chemotherapy agents remains a major obstacle for improving treatment outcomes for acute myeloid leukemia (AML). The Bcl-2-selective inhibitor ABT-199 has demonstrated encouraging preclinical results, drug resistance remains a concern. Mcl-1 has been demonstrated to contribute to ABT-199 resistance, thus combining with therapies that target Mcl-1 could overcome such resistance. In this study, we utilized a CHK1 inhibitor, LY2603618, to decrease Mcl-1 and enhance ABT-199 efficacy. We found that LY2603618 treatment resulted in abolishment of the G2/M cell cycle checkpoint and increased DNA damage, which was partially dependent on CDK activity. LY2603618 treatment resulted in decrease of Mcl-1, which coincided with the initiation of apoptosis. Overexpression of Mcl-1 in AML cells significantly attenuated apoptosis induced by LY2603618, confirming the critical role of Mcl-1 in apoptosis induced by the agent. Simultaneous treatment with LY2603618 and ABT-199 resulted in synergistic induction of apoptosis in both AML cell lines and primary patient samples. Our findings provide new insights into overcoming a mechanism of intrinsic ABT-199 resistance in AML cells and support the clinical development of combined ABT-199 and CHK1 inhibition.

摘要

对标准化疗药物的耐药性仍然是改善急性髓系白血病(AML)治疗结果的主要障碍。Bcl-2选择性抑制剂ABT-199已显示出令人鼓舞的临床前结果,但耐药性仍然是一个问题。已证明Mcl-1会导致对ABT-199的耐药性,因此与靶向Mcl-1的疗法联合使用可以克服这种耐药性。在本研究中,我们使用了一种CHK1抑制剂LY2603618来降低Mcl-1并增强ABT-199的疗效。我们发现,LY2603618处理导致G2/M细胞周期检查点的消除和DNA损伤增加,这部分依赖于CDK活性。LY2603618处理导致Mcl-1减少,这与细胞凋亡的启动同时发生。AML细胞中Mcl-1的过表达显著减弱了LY2603618诱导的细胞凋亡,证实了Mcl-1在该药物诱导的细胞凋亡中的关键作用。LY2603618和ABT-199同时处理导致AML细胞系和原发性患者样本中细胞凋亡的协同诱导。我们的研究结果为克服AML细胞中ABT-199内在耐药机制提供了新的见解,并支持ABT-199与CHK1抑制联合使用的临床开发。

https://cdn.ncbi.nlm.nih.gov/pmc/blobs/1cf8/5085189/555aaff1d759/oncotarget-07-34785-g001.jpg

文献AI研究员

20分钟写一篇综述,助力文献阅读效率提升50倍。

立即体验

用中文搜PubMed

大模型驱动的PubMed中文搜索引擎

马上搜索

文档翻译

学术文献翻译模型,支持多种主流文档格式。

立即体验