Suppr超能文献

尿酸单钠晶体可诱导人滑膜细胞产生氧化应激。

Monosodium urate crystals induce oxidative stress in human synoviocytes.

作者信息

Zamudio-Cuevas Yessica, Martínez-Flores Karina, Fernández-Torres Javier, Loissell-Baltazar Yahir A, Medina-Luna Daniel, López-Macay Ambar, Camacho-Galindo Javier, Hernández-Díaz Cristina, Santamaría-Olmedo Mónica G, López-Villegas Edgar Oliver, Oliviero Francesca, Scanu Anna, Cerna-Cortés Jorge Francisco, Gutierrez Marwin, Pineda Carlos, López-Reyes Alberto

机构信息

Laboratorio de Líquido Sinovial, Instituto Nacional de Rehabilitación "Luis Guillermo Ibarra Ibarra", Calzada México-Xochimilco 289, Tlalpan, 14389, Mexico City, Mexico.

Laboratorio de Microbiología Molecular, Departamento de Microbiología, Escuela Nacional de Ciencias Biológicas (ENCB), Instituto Politécnico Nacional (IPN), Prolongación de Carpio y Plan de Ayala S/N Col. Casco de Santo Tomas, Miguel Hidalgo, 11340, Mexico City, Mexico.

出版信息

Arthritis Res Ther. 2016 May 21;18(1):117. doi: 10.1186/s13075-016-1012-3.

Abstract

BACKGROUND

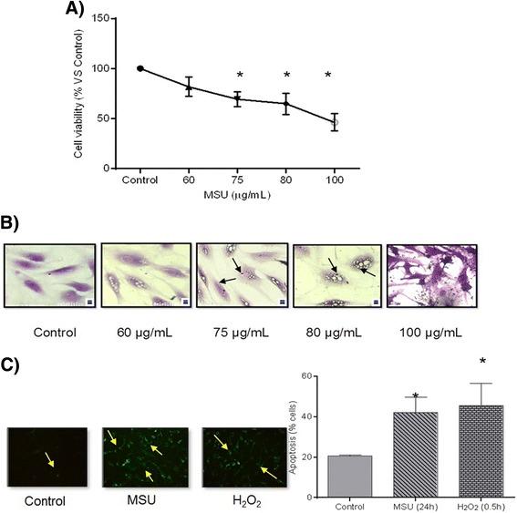
Gout is the most common inflammatory arthropathy of metabolic origin and it is characterized by intense inflammation, the underlying mechanisms of which are unknown. The aim of this study was to evaluate the oxidative stress in human fibroblast-like synoviocytes (FLS) exposed to monosodium urate (MSU) crystals, which trigger an inflammatory process.

METHODS

Human FLS isolated from synovial tissue explants were stimulated with MSU crystals (75 μg/mL) for 24 h. Cellular viability was evaluated by crystal violet staining, apoptosis was assessed using Annexin V, and the cellular content of reactive oxygen species (ROS) and nitrogen species (RNS) (O2 (-), H2O2, NO) was assessed with image-based cytometry and fluorometric methods. In order to determine protein oxidation levels, protein carbonyls were detected through oxyblot analysis, and cell ultrastructural changes were assessed by transmission electron microscopy.

RESULTS

The viability of FLS exposed to MSU crystals decreased by 30 % (P < 0.05), while apoptosis increased by 42 % (P = 0.01). FLS stimulated with MSU crystals exhibited a 2.1-fold increase in H2O2 content and a 1.5-fold increase in O2 (-) and NO levels. Oxyblots revealed that the spots obtained from FLS protein lysates exposed to MSU crystals exhibited protein carbonyl immunoreactivity, which reflects the presence of oxidatively modified proteins. Concomitantly, MSU crystals triggered the induction of changes in the morphostructure of FLS, such as the thickening and discontinuity of the endoplasmic reticulum, and the formation of vacuoles and misfolded glycoproteins.

CONCLUSIONS

Our results prove that MSU crystals induce the release of ROS and RNS in FLS, subsequently oxidizing proteins and altering the cellular oxidative state of the endoplasmic reticulum, which results in FLS apoptosis.

摘要

背景

痛风是最常见的代谢性炎性关节病,其特征为强烈炎症,但其潜在机制尚不清楚。本研究的目的是评估暴露于尿酸钠(MSU)晶体的人成纤维样滑膜细胞(FLS)中的氧化应激,MSU晶体可引发炎症过程。

方法

从滑膜组织外植体分离的人FLS用MSU晶体(75μg/mL)刺激24小时。通过结晶紫染色评估细胞活力,使用膜联蛋白V评估细胞凋亡,并用基于图像的细胞术和荧光法评估活性氧(ROS)和活性氮(RNS)(O2(-)、H2O2、NO)的细胞含量。为了确定蛋白质氧化水平,通过氧印迹分析检测蛋白质羰基,并通过透射电子显微镜评估细胞超微结构变化。

结果

暴露于MSU晶体的FLS活力下降30%(P<0.05),而细胞凋亡增加42%(P=0.01)。用MSU晶体刺激的FLS中H2O2含量增加2.1倍,O2(-)和NO水平增加1.5倍。氧印迹显示,从暴露于MSU晶体的FLS蛋白裂解物中获得的斑点呈现蛋白质羰基免疫反应性,这反映了氧化修饰蛋白的存在。同时,MSU晶体引发了FLS形态结构的变化,如内质网增厚和连续性中断,以及空泡和错误折叠糖蛋白的形成。

结论

我们的结果证明,MSU晶体诱导FLS中ROS和RNS的释放,随后氧化蛋白质并改变内质网的细胞氧化状态,从而导致FLS凋亡。

https://cdn.ncbi.nlm.nih.gov/pmc/blobs/8bec/4875700/10ae4ccee337/13075_2016_1012_Fig1_HTML.jpg

文献AI研究员

20分钟写一篇综述,助力文献阅读效率提升50倍。

立即体验

用中文搜PubMed

大模型驱动的PubMed中文搜索引擎

马上搜索

文档翻译

学术文献翻译模型,支持多种主流文档格式。

立即体验