Suppr超能文献

EZH2通过与纺锤体组装检查点蛋白BubRI相互作用并使其稳定,从而参与小鼠卵母细胞减数分裂成熟过程。

EZH2 is required for mouse oocyte meiotic maturation by interacting with and stabilizing spindle assembly checkpoint protein BubRI.

作者信息

Qu Yi, Lu Danyu, Jiang Hao, Chi Xiaochun, Zhang Hongquan

机构信息

Department of Human Anatomy, Histology and Embryology, Key Laboratory of Carcinogenesis and Translational Research, Ministry of Education, and State Key Laboratory of Natural and Biomimetic Drugs, Peking University Health Science Center, Beijing 100191, China.

Department of Human Anatomy, Histology and Embryology, Key Laboratory of Carcinogenesis and Translational Research, Ministry of Education, and State Key Laboratory of Natural and Biomimetic Drugs, Peking University Health Science Center, Beijing 100191, China

出版信息

Nucleic Acids Res. 2016 Sep 19;44(16):7659-72. doi: 10.1093/nar/gkw463. Epub 2016 May 25.

Abstract

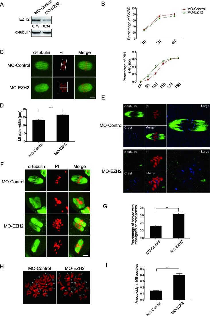
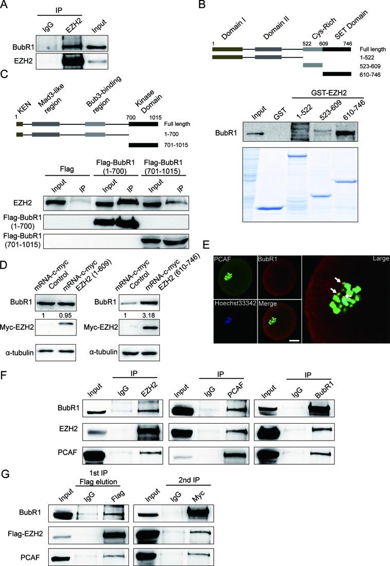
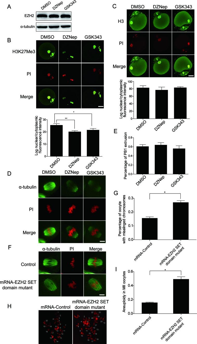
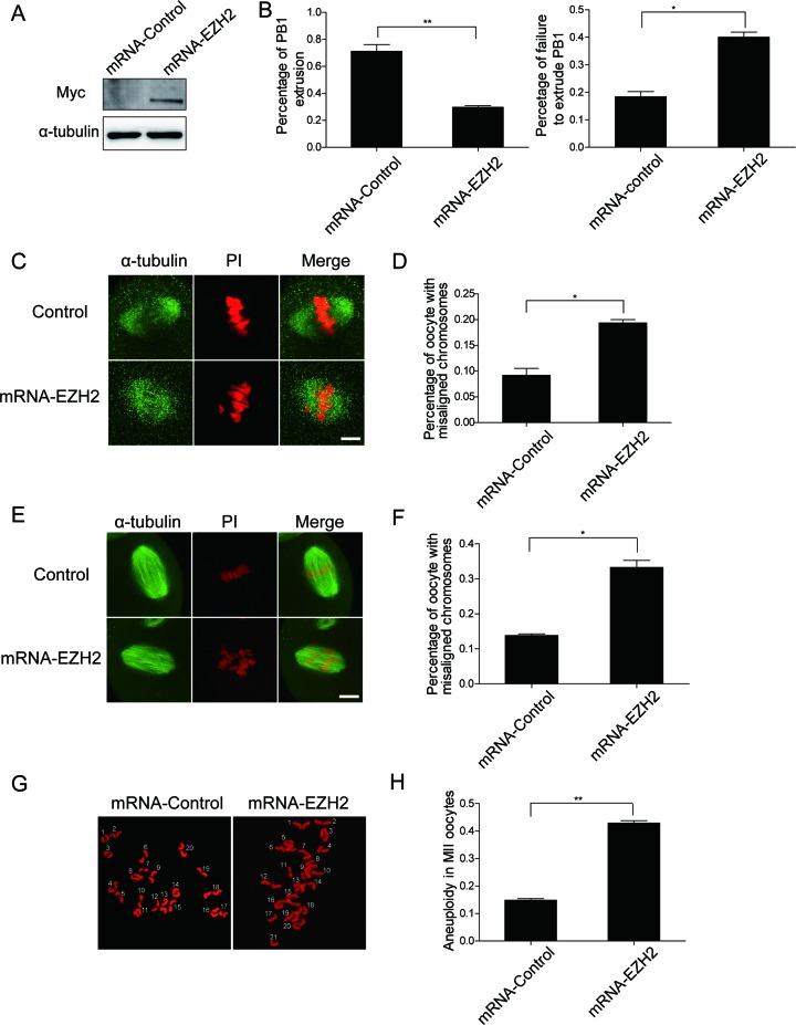
Enhancer of zeste homolog 2 (EZH2) trimethylates histone H3 Lys 27 and plays key roles in a variety of biological processes. Stability of spindle assembly checkpoint protein BubR1 is essential for mitosis in somatic cells and for meiosis in oocytes. However, the role of EZH2 in oocyte meiotic maturation was unknown. Here, we presented a mechanism underlying EZH2 control of BubR1 stability in the meiosis of mouse oocytes. We identified a methyltransferase activity-independent function of EZH2 by demonstrating that EZH2 regulates spindle assembly and the polar body I extrusion. EZH2 was increased with the oocyte progression from GVBD to MII, while EZH2 was concentrated on the chromosomes. Interestingly, inhibition of EZH2 methyltranferase activity by DZNep or GSK343 did not affect oocyte meiotic maturation. However, depletion of EZH2 by morpholino led to chromosome misalignment and abnormal spindle assembly. Furthermore, ectopic expression of EZH2 led to oocyte meiotic maturation arrested at the MI stage followed by chromosome misalignment and aneuploidy. Mechanistically, EZH2 directly interacted with and stabilized BubR1, an effect driving EZH2 into the concert of meiosis regulation. Collectively, we provided a paradigm that EZH2 is required for mouse oocyte meiotic maturation.

摘要

zeste 同源物 2 增强子(EZH2)使组蛋白 H3 赖氨酸 27 发生三甲基化,并在多种生物学过程中发挥关键作用。纺锤体组装检查点蛋白 BubR1 的稳定性对于体细胞有丝分裂和卵母细胞减数分裂至关重要。然而,EZH2 在卵母细胞减数分裂成熟中的作用尚不清楚。在此,我们揭示了 EZH2 在小鼠卵母细胞减数分裂中控制 BubR1 稳定性的机制。我们通过证明 EZH2 调节纺锤体组装和第一极体排出,确定了 EZH2 一种不依赖甲基转移酶活性的功能。随着卵母细胞从生发泡破裂(GVBD)进展到第二次减数分裂中期(MII),EZH2 表达增加,且 EZH2 集中在染色体上。有趣的是,DZNep 或 GSK343 对 EZH2 甲基转移酶活性的抑制并不影响卵母细胞减数分裂成熟。然而,吗啉代寡核苷酸介导的 EZH2 缺失导致染色体排列紊乱和纺锤体组装异常。此外,EZH2 的异位表达导致卵母细胞减数分裂成熟停滞在第一次减数分裂中期(MI),随后出现染色体排列紊乱和非整倍体。从机制上讲,EZH2 直接与 BubR1 相互作用并使其稳定,这种作用促使 EZH2 参与减数分裂调控。总的来说,我们提供了一个范例,即 EZH2 是小鼠卵母细胞减数分裂成熟所必需的。

https://cdn.ncbi.nlm.nih.gov/pmc/blobs/bf3b/5027481/938f9b337176/gkw463fig1.jpg

文献AI研究员

20分钟写一篇综述,助力文献阅读效率提升50倍。

立即体验

用中文搜PubMed

大模型驱动的PubMed中文搜索引擎

马上搜索

文档翻译

学术文献翻译模型,支持多种主流文档格式。

立即体验