Suppr超能文献

染色质修饰因子的协同调控反映了小鼠卵母细胞中有组织的表观遗传编程。

Coordinated regulation of chromatin modifiers reflects organised epigenetic programming in mouse oocytes.

作者信息

Edwards-Lee Chloe A, Jarred Ellen G, Western Patrick S

机构信息

Centre for Reproductive Health, Department of Molecular and Translational Science, Hudson Institute of Medical Research, Monash University, Clayton, VIC, Australia.

出版信息

Epigenetics Chromatin. 2025 Apr 5;18(1):19. doi: 10.1186/s13072-025-00583-9.

Abstract

BACKGROUND

Epigenetic modifications provide mechanisms for influencing gene expression, regulating cell differentiation and maintaining long-term memory of cellular identity and function. As oocytes transmit epigenetic information to offspring, correct establishment of the oocyte epigenome is important for normal offspring development. Oocyte epigenetic programming is highly complex, involving a range of epigenetic modifiers which interact to establish a specific distribution of DNA methylation and histone modifications. Disruptions to oocyte epigenetic programming can alter epigenetic memory and prevent normal developmental outcomes in the next generation. Therefore, it is critical that we further our understanding of the interdependent relationships between various epigenetic modifiers and modifications during oogenesis.

RESULTS

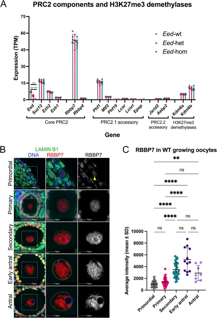
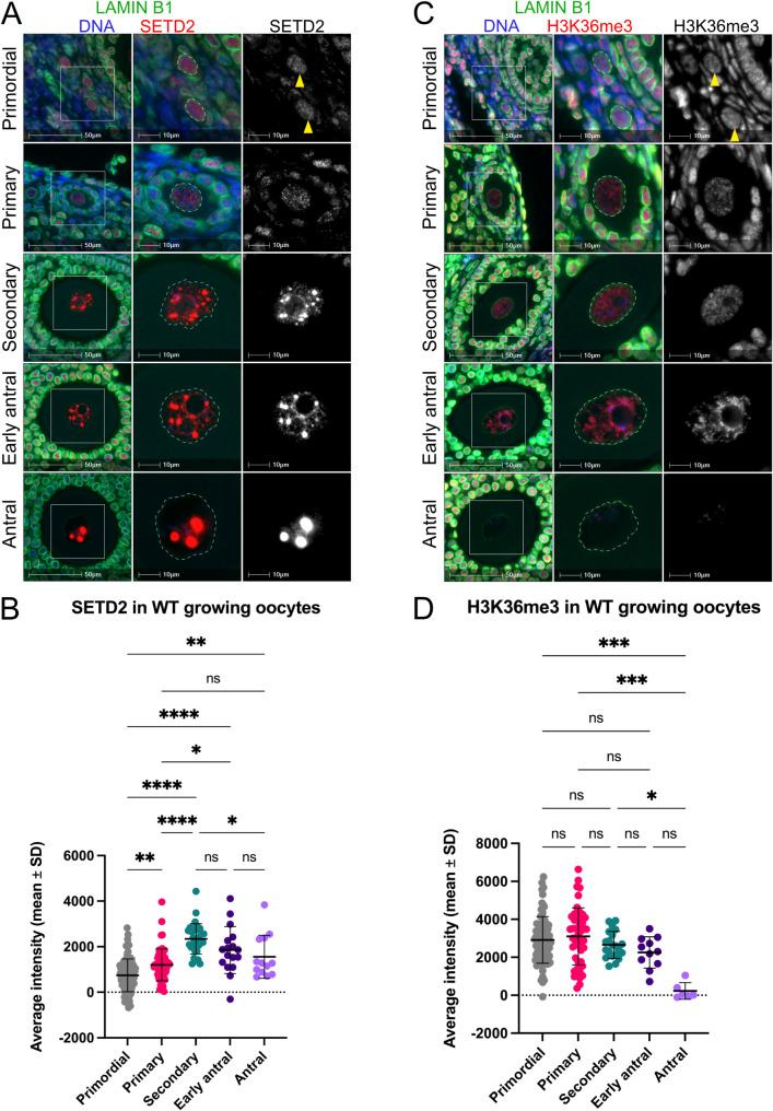
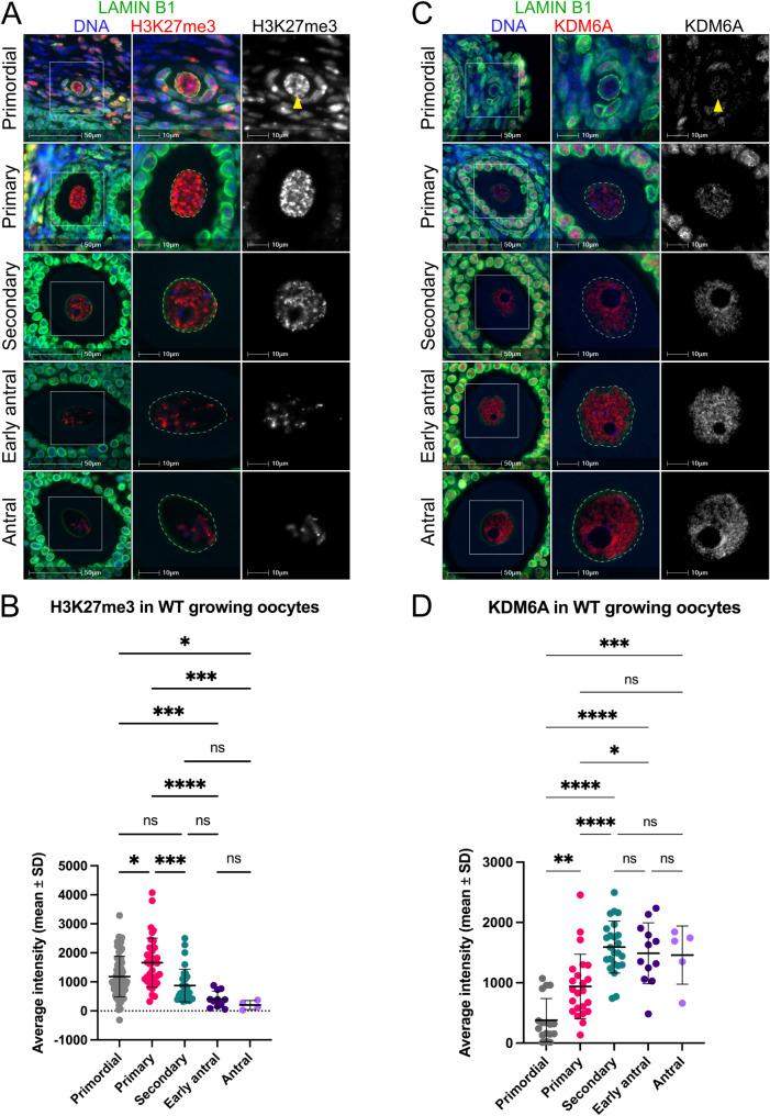
In this study we investigated the spatial and temporal distribution of a range of epigenetic modifiers and modifications in growing oocytes of primordial to antral follicles. We provide comprehensive immunofluorescent profiles of SETD2, H3K36me3, KDM6A, RBBP7, H3K27me3, DNMT3A and DNMT3L and compare these profiles to our previously published profiles of the Polycomb Repressive Complex 2 components EED, EZH2 and SUZ12 in growing oocytes of wildtype mice. In addition, we examined the nuclear levels and spatial distribution of these epigenetic modifiers and modifications in oocytes that lacked the essential Polycomb Repressive Complex 2 subunit, EED. Notably, histone remodelling in primary-secondary follicle oocytes preceded upregulation of DNMT3A and DNMT3L in secondary-antral follicle oocytes. Moreover, loss of EED and H3K27me3 led to significantly increased levels of the H3K36me3 methyltransferase SETD2 during early-mid oocyte growth, although the average levels of H3K36me3 were unchanged.

CONCLUSIONS

Overall, these data demonstrate that oocyte epigenetic programming is a highly ordered process, with histone remodelling in early growing oocytes preceding de novo DNA methylation in secondary-antral follicle oocytes. These results indicate that tight temporal and spatial regulation of histone modifiers and modifications is essential to ensure correct establishment of the unique epigenome present in fully grown oocytes. Further understanding of the temporal and spatial relationships between different epigenetic modifications and how they interact is essential for understanding how germline epigenetic programming affects inheritance and offspring development in mammals, including humans.

摘要

背景

表观遗传修饰提供了影响基因表达、调节细胞分化以及维持细胞特性和功能长期记忆的机制。由于卵母细胞会将表观遗传信息传递给后代,因此正确建立卵母细胞表观基因组对于后代的正常发育至关重要。卵母细胞表观遗传编程高度复杂,涉及一系列表观遗传修饰因子,它们相互作用以建立特定的DNA甲基化和组蛋白修饰分布。卵母细胞表观遗传编程的破坏会改变表观遗传记忆,并阻止下一代的正常发育结果。因此,进一步了解卵子发生过程中各种表观遗传修饰因子和修饰之间的相互依赖关系至关重要。

结果

在本研究中,我们调查了从原始卵泡到窦卵泡的生长中卵母细胞中一系列表观遗传修饰因子和修饰的时空分布。我们提供了SETD2、H3K36me3、KDM6A、RBBP7、H3K27me3、DNMT3A和DNMT3L的全面免疫荧光图谱,并将这些图谱与我们之前发表的野生型小鼠生长中卵母细胞的多梳抑制复合物2成分EED、EZH2和SUZ12的图谱进行比较。此外,我们检查了缺乏必需的多梳抑制复合物2亚基EED的卵母细胞中这些表观遗传修饰因子和修饰的核水平和空间分布。值得注意的是,初级 - 次级卵泡卵母细胞中的组蛋白重塑先于次级 - 窦卵泡卵母细胞中DNMT3A和DNMT3L的上调。此外,EED和H3K27me3的缺失导致卵母细胞早期 - 中期生长期间H3K36me3甲基转移酶SETD2的水平显著增加,尽管H3K36me3的平均水平没有变化。

结论

总体而言,这些数据表明卵母细胞表观遗传编程是一个高度有序的过程,早期生长中的卵母细胞中的组蛋白重塑先于次级 - 窦卵泡卵母细胞中的从头DNA甲基化。这些结果表明,组蛋白修饰因子和修饰的紧密时空调节对于确保完全成熟卵母细胞中独特表观基因组的正确建立至关重要。进一步了解不同表观遗传修饰之间的时空关系以及它们如何相互作用,对于理解种系表观遗传编程如何影响包括人类在内的哺乳动物的遗传和后代发育至关重要。

https://cdn.ncbi.nlm.nih.gov/pmc/blobs/a234/11971813/76cd3b2c0edc/13072_2025_583_Fig1_HTML.jpg

文献AI研究员

20分钟写一篇综述,助力文献阅读效率提升50倍。

立即体验

用中文搜PubMed

大模型驱动的PubMed中文搜索引擎

马上搜索

文档翻译

学术文献翻译模型,支持多种主流文档格式。

立即体验