Suppr超能文献

Lam2和Npr2-Npr3的缺失减少了Gtr1-Gtr2在液泡中的定位并解除了裂殖酵母中TORC1活性的抑制。

The Loss of Lam2 and Npr2-Npr3 Diminishes the Vacuolar Localization of Gtr1-Gtr2 and Disinhibits TORC1 Activity in Fission Yeast.

作者信息

Ma Ning, Ma Yan, Nakashima Akio, Kikkawa Ushio, Furuyashiki Tomoyuki

机构信息

Division of Pharmacology, Graduate School of Medicine, Kobe University, Kobe, Japan.

Biosignal Research Center, Kobe University, Kobe, Japan.

出版信息

PLoS One. 2016 May 26;11(5):e0156239. doi: 10.1371/journal.pone.0156239. eCollection 2016.

Abstract

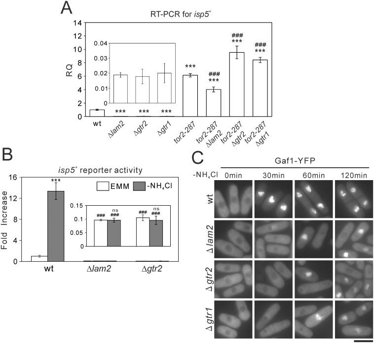
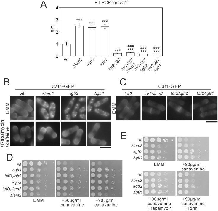
In mammalian cells, mTORC1 activity is regulated by Rag GTPases. It is thought that the Ragulator complex and the GATOR (GAP activity towards Rags) complex regulate RagA/B as its GDP/GTP exchange factor (GEF) and GTPase-activating protein (GAP), respectively. However, the functions of components in these complexes remain elusive. Using fission yeast as a model organism, here we found that the loss of Lam2 (SPBC1778.05c), a homolog of a Ragulator component LAMTOR2, as well as the loss of Gtr1 or Gtr2 phenocopies the loss of Npr2 or Npr3, homologs of GATOR components Nprl2 or Nprl3, respectively. These phenotypes were rescued by TORC1 inhibition using pharmacological or genetic means, and the loss of Lam2, Gtr1, Gtr2, Npr2 or Npr3 disinhibited TORC1 activity under nitrogen depletion, as measured by Rps6 phosphorylation. Consistently, overexpression of GDP-locked Gtr1S20L or GTP-locked Gtr2Q60L, which suppress TORC1 activity in budding yeast, rescued the growth defect of Δgtr1 cells or Δgtr2 cells, respectively, and the loss of Lam2, Npr2 or Npr3 similarly diminished the vacuolar localization and the protein levels of Gtr1 and Gtr2. Furthermore, Lam2 physically interacted with Npr2 and Gtr1. These findings suggest that Lam2 and Npr2-Npr3 function together as a tether for GDP-bound Gtr1 to the vacuolar membrane, thereby suppressing TORC1 activity for multiple cellular functions.

摘要

在哺乳动物细胞中,mTORC1活性受Rag GTP酶调节。据认为,Ragulator复合物和GATOR(Rags的GAP活性)复合物分别作为RagA/B的GDP/GTP交换因子(GEF)和GTP酶激活蛋白(GAP)来调节RagA/B。然而,这些复合物中各组分的功能仍不清楚。我们以裂殖酵母作为模式生物,发现Ragulator组分LAMTOR2的同源物Lam2(SPBC1778.05c)缺失,以及Gtr1或Gtr2缺失,分别模拟了GATOR组分Nprl2或Nprl3的同源物Npr2或Npr3缺失的表型。使用药理学或遗传学方法抑制TORC1可挽救这些表型,并且通过Rps6磷酸化测定,在氮缺乏条件下,Lam2、Gtr1、Gtr2、Npr2或Npr3的缺失会解除对TORC1活性的抑制。一致地,在芽殖酵母中抑制TORC1活性的GDP锁定型Gtr1S20L或GTP锁定型Gtr2Q60L的过表达,分别挽救了Δgtr1细胞或Δgtr2细胞的生长缺陷,并且Lam2、Npr2或Npr3的缺失同样减少了Gtr1和Gtr2的液泡定位及蛋白水平。此外,Lam2与Npr2和Gtr1存在物理相互作用。这些发现表明,Lam2和Npr2 - Npr3共同作为GDP结合型Gtr1与液泡膜的连接物,从而抑制TORC1活性以实现多种细胞功能。

https://cdn.ncbi.nlm.nih.gov/pmc/blobs/b75c/4881991/8229726ed65b/pone.0156239.g001.jpg

文献AI研究员

20分钟写一篇综述,助力文献阅读效率提升50倍。

立即体验

用中文搜PubMed

大模型驱动的PubMed中文搜索引擎

马上搜索

文档翻译

学术文献翻译模型,支持多种主流文档格式。

立即体验