Suppr超能文献

基因皮层控制蝴蝶和飞蛾的拟态和保护色。

The gene cortex controls mimicry and crypsis in butterflies and moths.

作者信息

Nadeau Nicola J, Pardo-Diaz Carolina, Whibley Annabel, Supple Megan A, Saenko Suzanne V, Wallbank Richard W R, Wu Grace C, Maroja Luana, Ferguson Laura, Hanly Joseph J, Hines Heather, Salazar Camilo, Merrill Richard M, Dowling Andrea J, ffrench-Constant Richard H, Llaurens Violaine, Joron Mathieu, McMillan W Owen, Jiggins Chris D

机构信息

Department of Animal and Plant Sciences, University of Sheffield, Western Bank, Sheffield, S10 2TN UK.

Smithsonian Tropical Research Institute, Apartado Postal 0843-00153, Panamá, República de Panamá

出版信息

Nature. 2016 Jun 2;534(7605):106-10. doi: 10.1038/nature17961.

Abstract

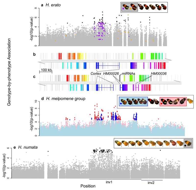
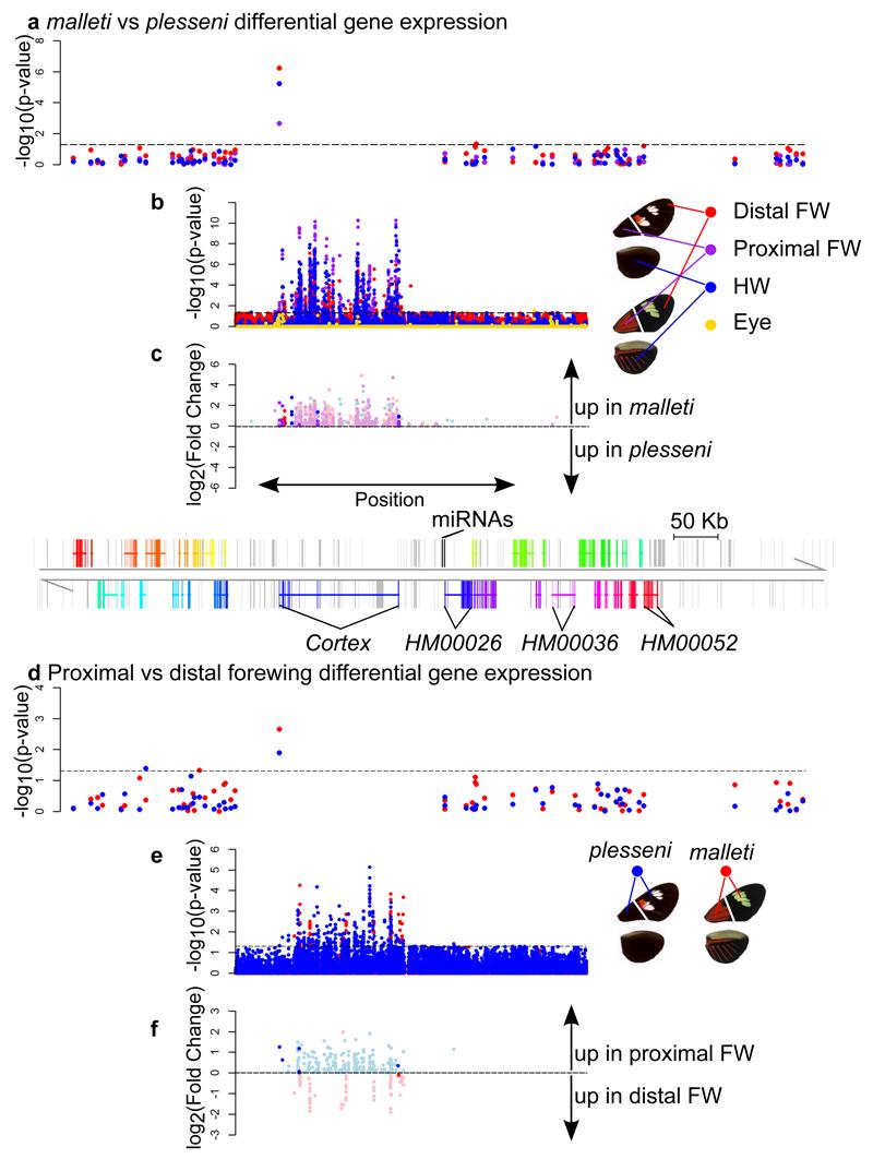
The wing patterns of butterflies and moths (Lepidoptera) are diverse and striking examples of evolutionary diversification by natural selection. Lepidopteran wing colour patterns are a key innovation, consisting of arrays of coloured scales. We still lack a general understanding of how these patterns are controlled and whether this control shows any commonality across the 160,000 moth and 17,000 butterfly species. Here, we use fine-scale mapping with population genomics and gene expression analyses to identify a gene, cortex, that regulates pattern switches in multiple species across the mimetic radiation in Heliconius butterflies. cortex belongs to a fast-evolving subfamily of the otherwise highly conserved fizzy family of cell-cycle regulators, suggesting that it probably regulates pigmentation patterning by regulating scale cell development. In parallel with findings in the peppered moth (Biston betularia), our results suggest that this mechanism is common within Lepidoptera and that cortex has become a major target for natural selection acting on colour and pattern variation in this group of insects.

摘要

蝴蝶和蛾类(鳞翅目)的翅型多样,是自然选择导致进化多样化的显著例子。鳞翅目昆虫的翅色图案是一项关键创新,由彩色鳞片阵列组成。我们仍然缺乏对这些图案如何被控制的全面理解,以及这种控制在16万种蛾类和1.7万种蝴蝶物种中是否存在任何共性。在这里,我们利用群体基因组学的精细定位和基因表达分析,鉴定出一个名为cortex的基因,它在整个透翅蝶模拟辐射的多个物种中调节图案转换。cortex属于细胞周期调节因子中原本高度保守的fizzy家族中一个快速进化的亚家族,这表明它可能通过调节鳞片细胞发育来调控色素沉着图案。与桦尺蛾(桦尺蠖)的研究结果相似,我们的结果表明这种机制在鳞翅目昆虫中很常见,并且cortex已成为自然选择作用于这组昆虫颜色和图案变异的主要靶点。

https://cdn.ncbi.nlm.nih.gov/pmc/blobs/d0c8/5094491/8b012235dcfc/emss-68288-f005.jpg

文献AI研究员

20分钟写一篇综述,助力文献阅读效率提升50倍。

立即体验

用中文搜PubMed

大模型驱动的PubMed中文搜索引擎

马上搜索

文档翻译

学术文献翻译模型,支持多种主流文档格式。

立即体验