Suppr超能文献

CCL2而非其受体对于通过调节CD11b(+)Ly-6C(hi)单核细胞的积聚来限制免疫特权的中枢神经系统对日本脑炎病毒的侵袭至关重要。

CCL2, but not its receptor, is essential to restrict immune privileged central nervous system-invasion of Japanese encephalitis virus via regulating accumulation of CD11b(+) Ly-6C(hi) monocytes.

作者信息

Kim Jin Hyoung, Patil Ajit Mahadev, Choi Jin Young, Kim Seong Bum, Uyangaa Erdenebileg, Hossain Ferdaus Mohd Altaf, Park Sang-Youel, Lee John Hwa, Kim Koanhoi, Eo Seong Kug

机构信息

College of Veterinary Medicine and Bio-Safety Research Institute, Chonbuk National University, Iksan, Korea.

Department of Bioactive Material Sciences, Graduate School, Chonbuk National University, Jeonju, Korea.

出版信息

Immunology. 2016 Oct;149(2):186-203. doi: 10.1111/imm.12626. Epub 2016 Jul 12.

Abstract

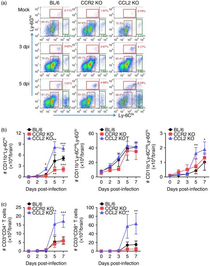
Japanese encephalitis virus (JEV) is a re-emerging zoonotic flavivirus that poses an increasing threat to global health and welfare due to rapid changes in climate and demography. Although the CCR2-CCL2 axis plays an important role in trafficking CD11b(+) Ly-6C(hi) monocytes to regulate immunopathological diseases, little is known about their role in monocyte trafficking during viral encephalitis caused by JEV infection. Here, we explored the role of CCR2 and its ligand CCL2 in JE caused by JEV infection using CCR2- and CCL2-ablated murine models. Somewhat surprisingly, the ablation of CCR2 and CCL2 resulted in starkly contrasting susceptibility to JE. CCR2 ablation induced enhanced resistance to JE, whereas CCL2 ablation highly increased susceptibility to JE. This contrasting regulation of JE progression by CCR2 and CCL2 was coupled to central nervous system (CNS) infiltration of Ly-6C(hi) monocytes and Ly-6G(hi) granulocytes. There was also enhanced expression of CC and CXC chemokines in the CNS of CCL2-ablated mice, which appeared to induce CNS infiltration of these cell populations. However, our data revealed that contrasting regulation of JE in CCR2- and CCL2-ablated mice was unlikely to be mediated by innate natural killer and adaptive T-cell responses. Furthermore, CCL2 produced by haematopoietic stem cell-derived leucocytes played a dominant role in CNS accumulation of Ly-6C(hi) monocytes in infected bone marrow chimeric models, thereby exacerbating JE progression. Collectively, our data indicate that CCL2 plays an essential role in conferring protection against JE caused by JEV infection. In addition, blockage of CCR2, but not CCL2, will aid in the development of strategies for prophylactics and therapeutics of JE.

摘要

日本脑炎病毒(JEV)是一种再度出现的人畜共患黄病毒,由于气候和人口结构的快速变化,对全球健康和福祉构成了日益严重的威胁。尽管CCR2-CCL2轴在转运CD11b(+) Ly-6C(hi)单核细胞以调节免疫病理疾病中起重要作用,但对于它们在JEV感染引起的病毒性脑炎期间单核细胞转运中的作用知之甚少。在此,我们使用CCR2和CCL2缺失的小鼠模型,探讨了CCR2及其配体CCL2在JEV感染引起的日本脑炎(JE)中的作用。有点令人惊讶的是,CCR2和CCL2的缺失导致对JE的易感性形成鲜明对比。CCR2缺失诱导对JE的抵抗力增强,而CCL2缺失则高度增加对JE的易感性。CCR2和CCL2对JE进展的这种相反调节与Ly-6C(hi)单核细胞和Ly-6G(hi)粒细胞向中枢神经系统(CNS)的浸润有关。在CCL2缺失小鼠的CNS中,CC和CXC趋化因子的表达也增强,这似乎诱导了这些细胞群体向CNS的浸润。然而,我们的数据表明,CCR2和CCL2缺失小鼠中JE的相反调节不太可能由先天性自然杀伤细胞和适应性T细胞反应介导。此外,造血干细胞衍生的白细胞产生的CCL2在感染的骨髓嵌合模型中Ly-6C(hi)单核细胞的CNS积聚中起主导作用,从而加剧了JE的进展。总体而言,我们的数据表明CCL2在赋予针对JEV感染引起的JE的保护中起重要作用。此外,阻断CCR2而非CCL2将有助于开发JE的预防和治疗策略。

https://cdn.ncbi.nlm.nih.gov/pmc/blobs/8551/5011677/06b58bd52282/IMM-149-186-g001.jpg

文献AI研究员

20分钟写一篇综述,助力文献阅读效率提升50倍。

立即体验

用中文搜PubMed

大模型驱动的PubMed中文搜索引擎

马上搜索

文档翻译

学术文献翻译模型,支持多种主流文档格式。

立即体验