Suppr超能文献

银纳米颗粒通过触发线粒体应激和细胞凋亡来杀伤 p53 阳性和 p53 阴性骨肉瘤细胞。

Silver nanoparticles defeat p53-positive and p53-negative osteosarcoma cells by triggering mitochondrial stress and apoptosis.

机构信息

Department of Biochemistry and Molecular Biology, University of Szeged, Középfasor 52, H-6726, Szeged, Hungary.

Department of Applied and Environmental Chemistry, University of Szeged, Rerrich Béla tér 1. H-6720, Szeged, Hungary.

出版信息

Sci Rep. 2016 Jun 13;6:27902. doi: 10.1038/srep27902.

Abstract

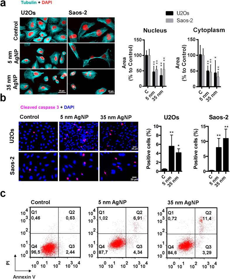
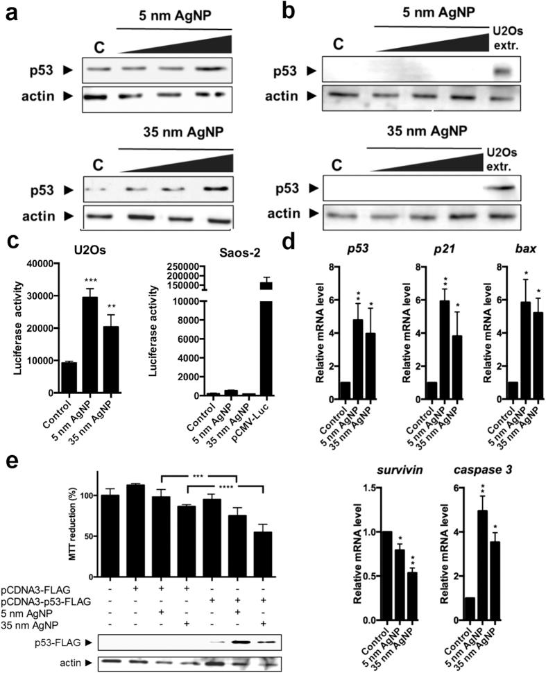
Loss of function of the tumour suppressor p53 observed frequently in human cancers challenges the drug-induced apoptotic elimination of cancer cells from the body. This phenomenon is a major concern and provides much of the impetus for current attempts to develop a new generation of anticancer drugs capable of provoking apoptosis in a p53-independent manner. Since silver nanoparticles (AgNPs) possess unique cytotoxic features, we examined, whether their activity could be exploited to kill tumour suppressor-deficient cancer cells. Therefore, we investigated the effects of AgNPs on osteosarcoma cells of different p53 genetic backgrounds. As particle diameters might influence the molecular mechanisms leading to AgNP-induced cell death we applied 5 nm and 35 nm sized citrate-coated AgNPs. We found that both sized AgNPs targeted mitochondria and induced apoptosis in wild-type p53-containing U2Os and p53-deficient Saos-2 cells. According to our findings AgNPs are able to kill osteosarcoma cells independently from their actual p53 status and induce p53-independent cancer cell apoptosis. This feature renders AgNPs attractive candidates for novel chemotherapeutic approaches.

摘要

在人类癌症中经常观察到肿瘤抑制因子 p53 的功能丧失,这对药物诱导的癌细胞从体内凋亡消除提出了挑战。这种现象是一个主要关注点,为当前开发新一代能够以不依赖 p53 的方式引发细胞凋亡的抗癌药物提供了很大的动力。由于银纳米粒子(AgNPs)具有独特的细胞毒性特征,我们研究了它们的活性是否可以被用来杀死肿瘤抑制因子缺失的癌细胞。因此,我们研究了 AgNPs 对不同 p53 遗传背景的骨肉瘤细胞的影响。由于颗粒直径可能会影响导致 AgNP 诱导细胞死亡的分子机制,我们使用了 5nm 和 35nm 大小的柠檬酸涂层 AgNPs。我们发现,两种大小的 AgNPs 都靶向线粒体,并诱导含有野生型 p53 的 U2Os 和 p53 缺失的 Saos-2 细胞发生凋亡。根据我们的发现,AgNPs 能够杀死骨肉瘤细胞,而与它们实际的 p53 状态无关,并诱导不依赖 p53 的癌细胞凋亡。这一特性使 AgNPs 成为新型化疗方法的有吸引力的候选药物。

https://cdn.ncbi.nlm.nih.gov/pmc/blobs/e4e9/4904210/60030f4dc0b8/srep27902-f1.jpg

文献AI研究员

20分钟写一篇综述,助力文献阅读效率提升50倍。

立即体验

用中文搜PubMed

大模型驱动的PubMed中文搜索引擎

马上搜索

文档翻译

学术文献翻译模型,支持多种主流文档格式。

立即体验