Suppr超能文献

ASC 细丝形成作为炎症小体的信号放大机制。

ASC filament formation serves as a signal amplification mechanism for inflammasomes.

机构信息

Focal Area Infection Biology, Biozentrum, University of Basel, Klingelbergstrasse 50/70, 4056 Basel, Switzerland.

Focal Area Structural Biology, Biozentrum, University of Basel, Klingelbergstrasse 50/70, 4056 Basel, Switzerland.

出版信息

Nat Commun. 2016 Jun 22;7:11929. doi: 10.1038/ncomms11929.

Abstract

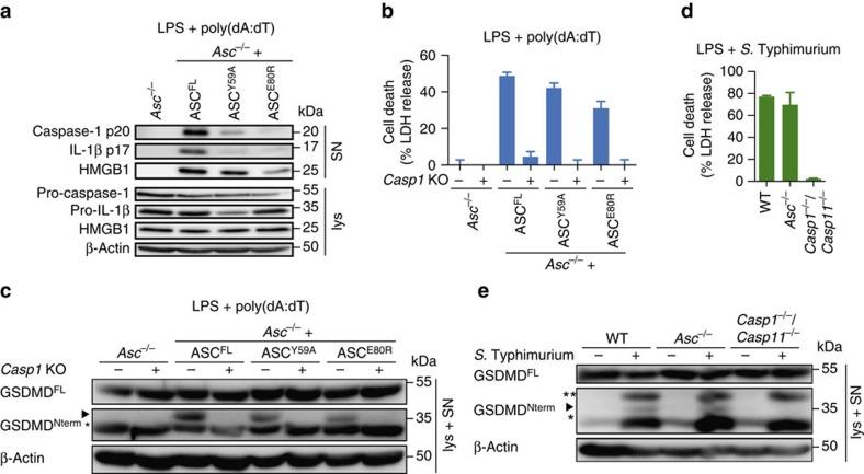
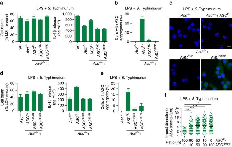
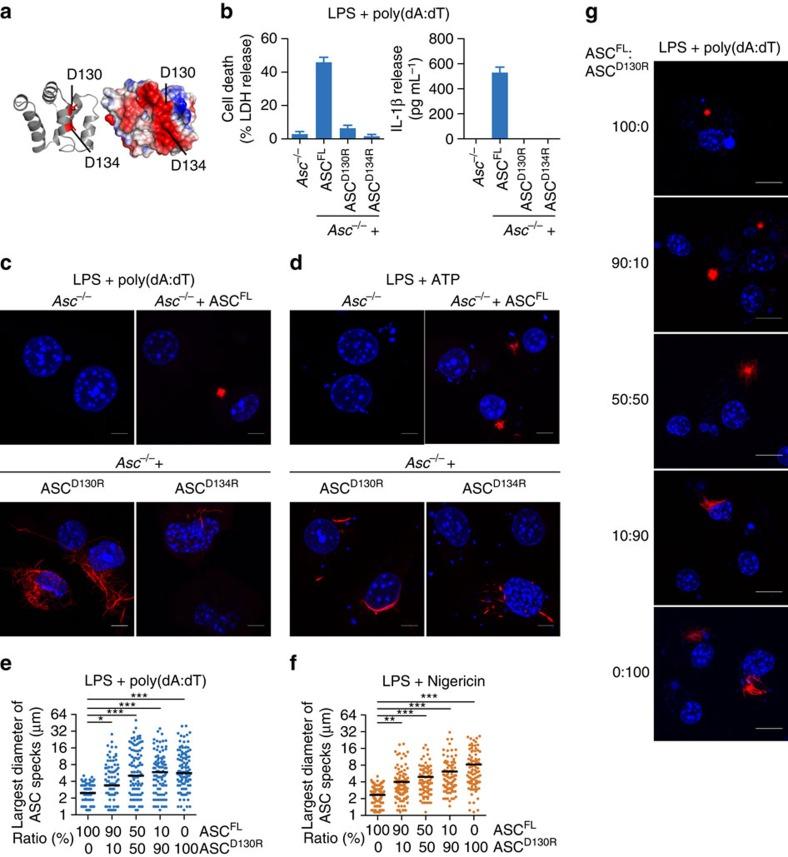
A hallmark of inflammasome activation is the ASC speck, a micrometre-sized structure formed by the inflammasome adaptor protein ASC (apoptosis-associated speck-like protein containing a CARD), which consists of a pyrin domain (PYD) and a caspase recruitment domain (CARD). Here we show that assembly of the ASC speck involves oligomerization of ASC(PYD) into filaments and cross-linking of these filaments by ASC(CARD). ASC mutants with a non-functional CARD only assemble filaments but not specks, and moreover disrupt endogenous specks in primary macrophages. Systematic site-directed mutagenesis of ASC(PYD) is used to identify oligomerization-deficient ASC mutants and demonstrate that ASC speck formation is required for efficient processing of IL-1β, but dispensable for gasdermin-D cleavage and pyroptosis induction. Our results suggest that the oligomerization of ASC creates a multitude of potential caspase-1 activation sites, thus serving as a signal amplification mechanism for inflammasome-mediated cytokine production.

摘要

炎性小体激活的一个标志是 ASC 斑点,这是一种由炎性小体衔接蛋白 ASC(含有 CARD 的凋亡相关斑点样蛋白)形成的微米大小的结构,由 pyrin 结构域(PYD)和半胱天冬酶募集结构域(CARD)组成。在这里,我们表明 ASC 斑点的组装涉及 ASC(PYD) 的寡聚化形成纤维,以及这些纤维由 ASC(CARD) 交联。不具有功能 CARD 的 ASC 突变体仅组装纤维而不形成斑点,并且还破坏原代巨噬细胞中的内源性斑点。对 ASC(PYD) 的系统定点诱变用于鉴定寡聚化缺陷的 ASC 突变体,并证明 ASC 斑点的形成对于 IL-1β 的有效加工是必需的,但对于 gasdermin-D 切割和细胞焦亡的诱导是可有可无的。我们的研究结果表明,ASC 的寡聚化产生了大量潜在的半胱天冬酶-1 激活位点,因此作为炎性小体介导的细胞因子产生的信号放大机制。

https://cdn.ncbi.nlm.nih.gov/pmc/blobs/7c35/4917984/59372bfd8829/ncomms11929-f1.jpg

文献AI研究员

20分钟写一篇综述,助力文献阅读效率提升50倍。

立即体验

用中文搜PubMed

大模型驱动的PubMed中文搜索引擎

马上搜索

文档翻译

学术文献翻译模型,支持多种主流文档格式。

立即体验