Suppr超能文献

Skp2-c-Myc 通路扩增人胰岛β细胞的定义。

Definition of a Skp2-c-Myc Pathway to Expand Human Beta-cells.

机构信息

Diabetes Obesity and Metabolism Institute, Icahn School of Medicine at Mount Sinai, New York, NY, 10029, USA.

The Division of Endocrinology, University of Pittsburgh School of Medicine, Pittsburgh, PA, 15213, USA.

出版信息

Sci Rep. 2016 Jul 6;6:28461. doi: 10.1038/srep28461.

Abstract

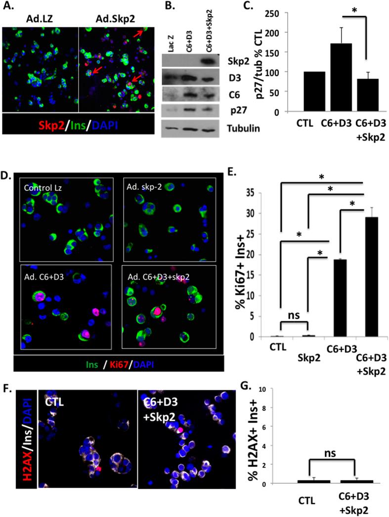
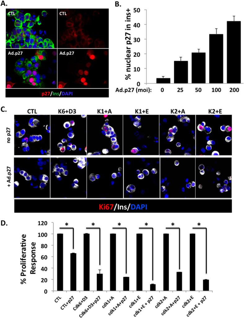
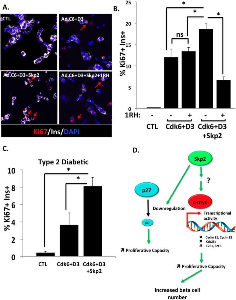
Type 2 diabetes (T2D) is characterized by insulin resistance and reduced functional β-cell mass. Developmental differences, failure of adaptive expansion and loss of β-cells via β-cell death or de-differentiation have emerged as the possible causes of this reduced β-cell mass. We hypothesized that the proliferative response to mitogens of human β-cells from T2D donors is reduced, and that this might contribute to the development and progression of T2D. Here, we demonstrate that the proliferative response of human β-cells from T2D donors in response to cdk6 and cyclin D3 is indeed dramatically impaired. We show that this is accompanied by increased nuclear abundance of the cell cycle inhibitor, p27(kip1). Increasing nuclear abundance of p27(kip1) by adenoviral delivery decreases the proliferative response of β-cells from non-diabetic donors, mimicking T2D β-cells. However, while both p27(kip1) gene silencing and downregulation by Skp2 overexpression increased similarly the proliferative response of human β-cells, only Skp2 was capable of inducing a significant human β-cell expansion. Skp2 was also able to double the proliferative response of T2D β-cells. These studies define c-Myc as a central Skp2 target for the induction of cell cycle entry, expansion and regeneration of human T2D β-cells.

摘要

2 型糖尿病(T2D)的特征是胰岛素抵抗和功能性β细胞数量减少。发育差异、适应性扩张失败以及β细胞通过β细胞死亡或去分化而丧失,这些都可能是β细胞数量减少的原因。我们假设 T2D 供体的人β细胞对有丝分裂原的增殖反应降低,这可能导致 T2D 的发生和进展。在这里,我们证明 T2D 供体的人β细胞对 cdk6 和 cyclin D3 的增殖反应确实明显受损。我们表明,这伴随着细胞周期抑制剂 p27(kip1)的核内丰度增加。通过腺病毒传递增加 p27(kip1)的核内丰度会降低非糖尿病供体的β细胞的增殖反应,模拟 T2D β细胞。然而,虽然 p27(kip1)基因沉默和 Skp2 过表达下调同样增加了人β细胞的增殖反应,但只有 Skp2 能够诱导人β细胞的显著扩增。Skp2 还能够使 T2D β细胞的增殖反应增加一倍。这些研究将 c-Myc 定义为诱导人 T2D β细胞进入细胞周期、扩张和再生的 Skp2 的中心靶标。

https://cdn.ncbi.nlm.nih.gov/pmc/blobs/fb87/4933882/c53a9bd3b9b2/srep28461-f1.jpg

文献AI研究员

20分钟写一篇综述,助力文献阅读效率提升50倍。

立即体验

用中文搜PubMed

大模型驱动的PubMed中文搜索引擎

马上搜索

文档翻译

学术文献翻译模型,支持多种主流文档格式。

立即体验