Suppr超能文献

酵母启动子处组蛋白H2A.Z的组成型周转需要前起始复合物。

Constitutive turnover of histone H2A.Z at yeast promoters requires the preinitiation complex.

作者信息

Tramantano Michael, Sun Lu, Au Christy, Labuz Daniel, Liu Zhimin, Chou Mindy, Shen Chen, Luk Ed

机构信息

Department of Biochemistry and Cell Biology, Stony Brook University, Stony Brook, United States.

出版信息

Elife. 2016 Jul 20;5:e14243. doi: 10.7554/eLife.14243.

Abstract

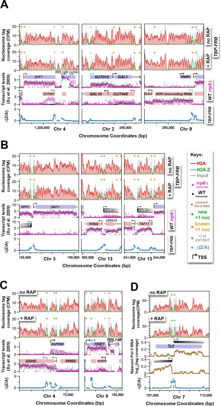
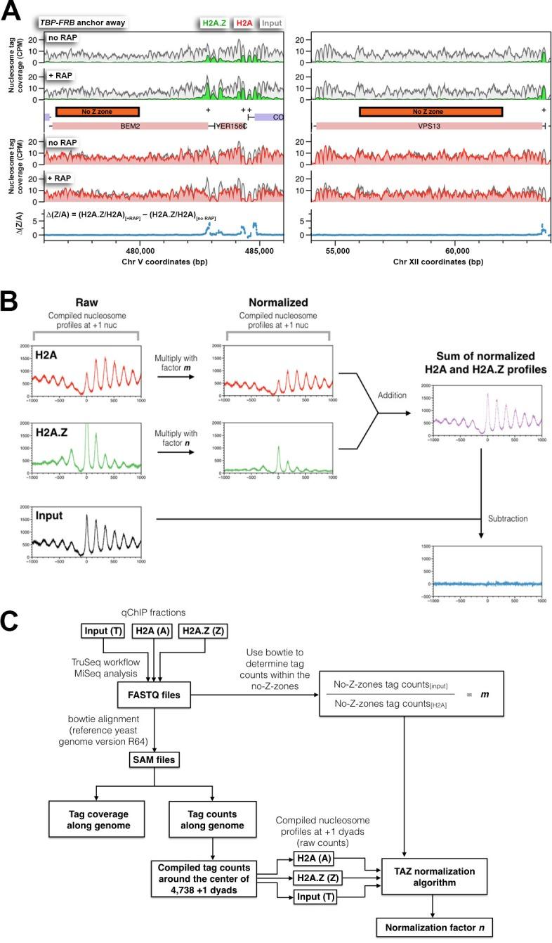
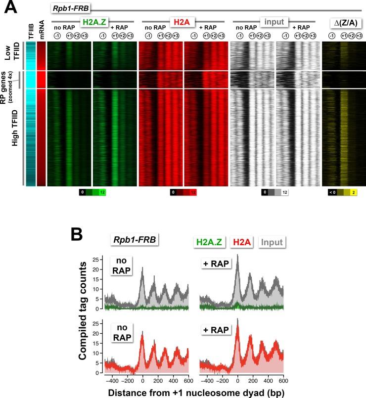
The assembly of the preinitiation complex (PIC) occurs upstream of the +1 nucleosome which, in yeast, obstructs the transcription start site and is frequently assembled with the histone variant H2A.Z. To understand the contribution of the transcription machinery in the disassembly of the +1 H2A.Z nucleosome, conditional mutants were used to block PIC assembly. A quantitative ChIP-seq approach, which allows detection of global occupancy change, was employed to measure H2A.Z occupancy. Blocking PIC assembly resulted in promoter-specific H2A.Z accumulation, indicating that the PIC is required to evict H2A.Z. By contrast, H2A.Z eviction was unaffected upon depletion of INO80, a remodeler previously reported to displace nucleosomal H2A.Z. Robust PIC-dependent H2A.Z eviction was observed at active and infrequently transcribed genes, indicating that constitutive H2A.Z turnover is a general phenomenon. Finally, sites with strong H2A.Z turnover precisely mark transcript starts, providing a new metric for identifying cryptic and alternative sites of initiation.

摘要

预起始复合物(PIC)的组装发生在+1核小体的上游,在酵母中,+1核小体阻碍转录起始位点,并且经常与组蛋白变体H2A.Z组装在一起。为了了解转录机制在+1 H2A.Z核小体拆卸中的作用,使用条件突变体来阻断PIC组装。采用一种能够检测全局占据变化的定量ChIP-seq方法来测量H2A.Z的占据情况。阻断PIC组装导致启动子特异性H2A.Z积累,表明PIC是去除H2A.Z所必需的。相比之下,在INO80缺失时,H2A.Z的去除不受影响,INO80是先前报道的一种能够置换核小体H2A.Z的重塑因子。在活跃和不常转录的基因中都观察到了强大的依赖PIC的H2A.Z去除,表明组成型H2A.Z周转是一种普遍现象。最后,具有强烈H2A.Z周转的位点精确地标记了转录起始,为识别隐蔽和替代起始位点提供了一种新的指标。

https://cdn.ncbi.nlm.nih.gov/pmc/blobs/509c/4995100/6655d30c4df6/elife-14243-fig1.jpg

文献AI研究员

20分钟写一篇综述,助力文献阅读效率提升50倍。

立即体验

用中文搜PubMed

大模型驱动的PubMed中文搜索引擎

马上搜索

文档翻译

学术文献翻译模型,支持多种主流文档格式。

立即体验