Suppr超能文献

SQSTM1/p62的上调促进镍诱导的人支气管上皮细胞恶性转化。

Upregulation of SQSTM1/p62 contributes to nickel-induced malignant transformation of human bronchial epithelial cells.

作者信息

Huang Haishan, Zhu Junlan, Li Yang, Zhang Liping, Gu Jiayan, Xie Qipeng, Jin Honglei, Che Xun, Li Jingxia, Huang Chao, Chen Lung-Chi, Lyu Jianxin, Gao Jimin, Huang Chuanshu

机构信息

a Zhejiang Provincial Key Laboratory for Technology & Application of Model Organisms, School of Life Sciences, Wenzhou Medical University , Wenzhou , Zhejiang , China.

b Nelson Institute of Environmental Medicine, New York University School of Medicine , Tuxedo , NY , USA.

出版信息

Autophagy. 2016 Oct 2;12(10):1687-1703. doi: 10.1080/15548627.2016.1196313. Epub 2016 Jul 28.

Abstract

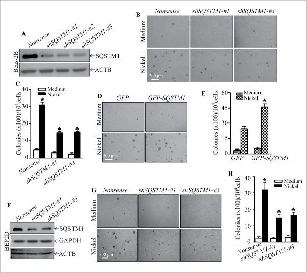
Chronic lung inflammation is accepted as being associated with the development of lung cancer caused by nickel exposure. Therefore, identifying the molecular mechanisms that lead to a nickel-induced sustained inflammatory microenvironment that causes transformation of human bronchial epithelial cells is of high significance. In the current studies, we identified SQSTM1/p62 as a novel nickel-upregulated protein that is important for nickel-induced inflammatory TNF expression, subsequently resulting in transformation of human bronchial epithelial cells. We found that nickel exposure induced SQSTM1 protein upregulation in human lung epithelial cells in vitro and in mouse lung tissues in vivo. The SQSTM1 upregulation was also observed in human lung squamous cell carcinoma. Further studies revealed that the knockdown of SQSTM1 expression dramatically inhibited transformation of human lung epithelial cells upon chronic nickel exposure, whereas ectopic expression of SQSTM1 promoted such transformation. Mechanistic studies showed that the SQSTM1 upregulation by nickel was the compromised result of upregulating SQSTM1 mRNA transcription and promoting SQSTM1 protein degradation. We demonstrated that nickel-initiated SQSTM1 protein degradation is mediated by macroautophagy/autophagy via an MTOR-ULK1-BECN1 axis, whereas RELA is important for SQSTM1 transcriptional upregulation following nickel exposure. Furthermore, SQSTM1 upregulation exhibited its promotion of nickel-induced cell transformation through exerting an impetus for nickel-induced inflammatory TNF mRNA stability. Consistently, the MTOR-ULK1-BECN1 autophagic cascade acted as an inhibitory effect on nickel-induced TNF expression and cell transformation. Collectively, our results demonstrate a novel SQSTM1 regulatory network that promotes a nickel-induced tumorigenic effect in human bronchial epithelial cells, which is negatively controlled by an autophagic cascade following nickel exposure.

摘要

慢性肺部炎症被认为与镍暴露导致的肺癌发生有关。因此,确定导致镍诱导的持续性炎症微环境从而引起人支气管上皮细胞转化的分子机制具有重要意义。在当前的研究中,我们确定SQSTM1/p62是一种新的镍上调蛋白,它对镍诱导的炎性肿瘤坏死因子(TNF)表达很重要,随后导致人支气管上皮细胞转化。我们发现镍暴露在体外人肺上皮细胞和体内小鼠肺组织中均可诱导SQSTM1蛋白上调。在人肺鳞状细胞癌中也观察到了SQSTM1上调。进一步研究表明,敲低SQSTM1表达可显著抑制慢性镍暴露后人肺上皮细胞的转化,而异位表达SQSTM1则促进这种转化。机制研究表明,镍导致的SQSTM1上调是上调SQSTM1 mRNA转录和促进SQSTM1蛋白降解的综合结果。我们证明镍引发的SQSTM1蛋白降解是通过MTOR-ULK1-BECN1轴由巨自噬/自噬介导的,而RELA对镍暴露后SQSTM1的转录上调很重要。此外,SQSTM1上调通过促进镍诱导的炎性TNF mRNA稳定性来促进镍诱导的细胞转化。一致地,MTOR-ULK1-BECN1自噬级联对镍诱导的TNF表达和细胞转化起抑制作用。总的来说,我们的结果证明了一个新的SQSTM1调控网络,该网络促进镍诱导的人支气管上皮细胞致瘤效应,而在镍暴露后该效应受到自噬级联的负调控。

https://cdn.ncbi.nlm.nih.gov/pmc/blobs/42ea/5079680/b2355585f47d/kaup-12-10-1196313-g001.jpg

文献AI研究员

20分钟写一篇综述,助力文献阅读效率提升50倍。

立即体验

用中文搜PubMed

大模型驱动的PubMed中文搜索引擎

马上搜索

文档翻译

学术文献翻译模型,支持多种主流文档格式。

立即体验