Suppr超能文献

在携带雌激素受体(ER)突变的临床前内分泌抵抗性乳腺癌模型中的有效联合治疗方法。

Effective combination therapies in preclinical endocrine resistant breast cancer models harboring ER mutations.

作者信息

Ladd Brendon, Mazzola Anne Marie, Bihani Teeru, Lai Zhongwu, Bradford James, Collins Michael, Barry Evan, Goeppert Anne U, Weir Hazel M, Hearne Kelly, Renshaw Jonathan G, Mohseni Morvarid, Hurt Elaine, Jalla Sanjoo, Bao Haifeng, Hollingsworth Robert, Reimer Corinne, Zinda Michael, Fawell Stephen, D'Cruz Celina M

机构信息

Oncology iMed, AstraZeneca, Gatehouse Park, Waltham, MA, USA.

Oncology iMed, AstraZeneca, Alderley Park, Macclesfield, UK.

出版信息

Oncotarget. 2016 Aug 23;7(34):54120-54136. doi: 10.18632/oncotarget.10852.

Abstract

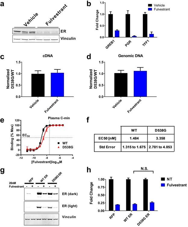
Although endocrine therapy is successfully used to treat patients with estrogen receptor (ER) positive breast cancer, a substantial proportion of this population will relapse. Several mechanisms of acquired resistance have been described including activation of the mTOR pathway, increased activity of CDK4 and activating mutations in ER. Using a patient derived xenograft model harboring a common activating ER ligand binding domain mutation (D538G), we evaluated several combinatorial strategies using the selective estrogen receptor degrader (SERD) fulvestrant in combination with chromatin modifying agents, and CDK4/6 and mTOR inhibitors. In this model, fulvestrant binds WT and MT ER, reduces ER protein levels, and downregulated ER target gene expression. Addition of JQ1 or vorinostat to fulvestrant resulted in tumor regression (41% and 22% regression, respectively) though no efficacy was seen when either agent was given alone. Interestingly, although the CDK4/6 inhibitor palbociclib and mTOR inhibitor everolimus were efficacious as monotherapies, long-term delayed tumor growth was only observed when co-administered with fulvestrant. This observation was consistent with a greater inhibition of compensatory signaling when palbociclib and everolimus were co-dosed with fulvestrant. The addition of fulvestrant to JQ1, vorinostat, everolimus and palbociclib also significantly reduced lung metastatic burden as compared to monotherapy. The combination potential of fulvestrant with palbociclib or everolimus were confirmed in an MCF7 CRISPR model harboring the Y537S ER activating mutation. Taken together, these data suggest that fulvestrant may have an important role in the treatment of ER positive breast cancer with acquired ER mutations.

摘要

尽管内分泌疗法成功用于治疗雌激素受体(ER)阳性乳腺癌患者,但该人群中有很大一部分会复发。已描述了几种获得性耐药机制,包括mTOR通路的激活、CDK4活性增加以及ER中的激活突变。我们使用携带常见激活型ER配体结合域突变(D538G)的患者来源异种移植模型,评估了几种联合策略,即使用选择性雌激素受体降解剂(SERD)氟维司群联合染色质修饰剂、CDK4/6和mTOR抑制剂。在该模型中,氟维司群与野生型和突变型ER结合,降低ER蛋白水平,并下调ER靶基因表达。在氟维司群中添加JQ1或伏立诺他可导致肿瘤消退(分别为41%和22%的消退),不过单独使用这两种药物时均未观察到疗效。有趣的是,尽管CDK4/6抑制剂哌柏西利和mTOR抑制剂依维莫司作为单一疗法有效,但仅在与氟维司群联合给药时才观察到长期延迟的肿瘤生长。这一观察结果与哌柏西利和依维莫司与氟维司群联合给药时对代偿性信号传导的更大抑制作用一致。与单一疗法相比,在JQ1、伏立诺他、依维莫司和哌柏西利中添加氟维司群也显著降低了肺转移负担。在携带Y537S ER激活突变的MCF7 CRISPR模型中证实了氟维司群与哌柏西利或依维莫司的联合潜力。综上所述,这些数据表明氟维司群在治疗具有获得性ER突变的ER阳性乳腺癌中可能具有重要作用。

https://cdn.ncbi.nlm.nih.gov/pmc/blobs/0e5b/5342331/1dd4b9851e3a/oncotarget-07-54120-g001.jpg

文献AI研究员

20分钟写一篇综述,助力文献阅读效率提升50倍。

立即体验

用中文搜PubMed

大模型驱动的PubMed中文搜索引擎

马上搜索

文档翻译

学术文献翻译模型,支持多种主流文档格式。

立即体验