Suppr超能文献

通过序列痕迹分解对基因组编辑进行简易定量评估。

Easy quantitative assessment of genome editing by sequence trace decomposition.

作者信息

Brinkman Eva K, Chen Tao, Amendola Mario, van Steensel Bas

机构信息

Division of Gene Regulation, Netherlands Cancer Institute, Plesmanlaan 121, 1016 HM Amsterdam, the Netherlands.

Division of Gene Regulation, Netherlands Cancer Institute, Plesmanlaan 121, 1016 HM Amsterdam, the Netherlands

出版信息

Nucleic Acids Res. 2014 Dec 16;42(22):e168. doi: 10.1093/nar/gku936. Epub 2014 Oct 9.

Abstract

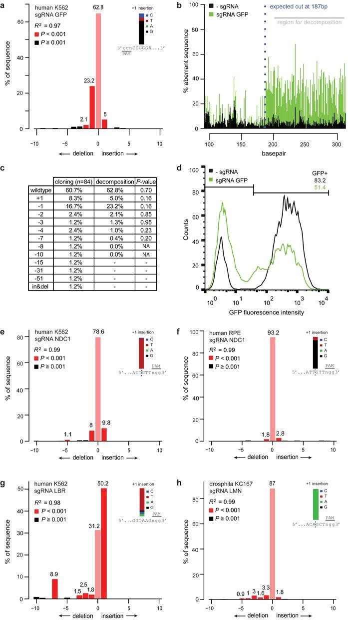
The efficacy and the mutation spectrum of genome editing methods can vary substantially depending on the targeted sequence. A simple, quick assay to accurately characterize and quantify the induced mutations is therefore needed. Here we present TIDE, a method for this purpose that requires only a pair of PCR reactions and two standard capillary sequencing runs. The sequence traces are then analyzed by a specially developed decomposition algorithm that identifies the major induced mutations in the projected editing site and accurately determines their frequency in a cell population. This method is cost-effective and quick, and it provides much more detailed information than current enzyme-based assays. An interactive web tool for automated decomposition of the sequence traces is available. TIDE greatly facilitates the testing and rational design of genome editing strategies.

摘要

基因组编辑方法的功效和突变谱可能会因靶向序列的不同而有很大差异。因此,需要一种简单、快速的检测方法来准确表征和量化诱导突变。在此,我们介绍TIDE,一种用于此目的的方法,该方法仅需进行一对PCR反应和两次标准的毛细管测序。然后,通过一种专门开发的分解算法对序列图谱进行分析,该算法可识别预计编辑位点的主要诱导突变,并准确确定其在细胞群体中的频率。该方法具有成本效益且速度快,比目前基于酶的检测方法提供了更详细的信息。还有一个用于序列图谱自动分解的交互式网络工具。TIDE极大地促进了基因组编辑策略的测试和合理设计。

https://cdn.ncbi.nlm.nih.gov/pmc/blobs/e960/4267669/24386f198724/gku936fig1.jpg

文献AI研究员

20分钟写一篇综述,助力文献阅读效率提升50倍。

立即体验

用中文搜PubMed

大模型驱动的PubMed中文搜索引擎

马上搜索

文档翻译

学术文献翻译模型,支持多种主流文档格式。

立即体验