Suppr超能文献

分枝杆菌的耐酸性使其能够在吞噬溶酶体中存活并在体内建立结核感染。

Mycobacterial Acid Tolerance Enables Phagolysosomal Survival and Establishment of Tuberculous Infection In Vivo.

作者信息

Levitte Steven, Adams Kristin N, Berg Russell D, Cosma Christine L, Urdahl Kevin B, Ramakrishnan Lalita

机构信息

Molecular Immunity Unit, Department of Medicine, University of Cambridge, MRC Laboratory of Molecular Biology, Cambridge CB2 0QH, UK; Molecular and Cellular Biology Graduate Program and Medical Scientist Training Program, University of Washington, Seattle, USA.

Center for Infectious Disease Research, Seattle, WA 98195, USA; Department of Pediatrics, University of Washington, Seattle, WA 98109, USA.

出版信息

Cell Host Microbe. 2016 Aug 10;20(2):250-8. doi: 10.1016/j.chom.2016.07.007.

Abstract

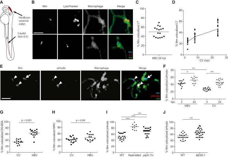
The blockade of phagolysosomal fusion is considered a critical mycobacterial strategy to survive in macrophages. However, viable mycobacteria have been observed in phagolysosomes during infection of cultured macrophages, and mycobacteria have the virulence determinant MarP, which confers acid resistance in vitro. Here we show in mice and zebrafish that innate macrophages overcome mycobacterial lysosomal avoidance strategies to rapidly deliver a substantial proportion of infecting bacteria to phagolysosomes. Exploiting the optical transparency of the zebrafish, we tracked the fates of individual mycobacteria delivered to phagosomes versus phagolysosomes and discovered that bacteria survive and grow in phagolysosomes, though growth is slower. MarP is required specifically for phagolysosomal survival, making it an important determinant for the establishment of mycobacterial infection in their hosts. Our work suggests that if pathogenic mycobacteria fail to prevent lysosomal trafficking, they tolerate the resulting acidic environment of the phagolysosome to establish infection.

摘要

吞噬溶酶体融合的阻断被认为是分枝杆菌在巨噬细胞中存活的关键策略。然而,在培养的巨噬细胞感染期间,已在吞噬溶酶体中观察到活的分枝杆菌,并且分枝杆菌具有毒力决定因子MarP,其在体外赋予抗酸性。在这里,我们在小鼠和斑马鱼中表明,先天性巨噬细胞克服了分枝杆菌的溶酶体回避策略,将很大一部分感染细菌迅速递送至吞噬溶酶体。利用斑马鱼的光学透明度,我们追踪了递送至吞噬体与吞噬溶酶体的单个分枝杆菌的命运,发现细菌在吞噬溶酶体中存活并生长,尽管生长较慢。MarP是吞噬溶酶体存活所特需的,使其成为分枝杆菌在其宿主中建立感染的重要决定因素。我们的工作表明,如果致病性分枝杆菌未能阻止溶酶体运输,它们会耐受吞噬溶酶体产生的酸性环境以建立感染。

https://cdn.ncbi.nlm.nih.gov/pmc/blobs/3821/4985559/c25ffa432c10/fx1.jpg

文献AI研究员

20分钟写一篇综述,助力文献阅读效率提升50倍。

立即体验

用中文搜PubMed

大模型驱动的PubMed中文搜索引擎

马上搜索

文档翻译

学术文献翻译模型,支持多种主流文档格式。

立即体验