Suppr超能文献

用于患者来源异种移植鉴定的单核苷酸多态性基因分型平台。

A single nucleotide polymorphism genotyping platform for the authentication of patient derived xenografts.

作者信息

El-Hoss Jad, Jing Duohui, Evans Kathryn, Toscan Cara, Xie Jinhan, Lee Hyunjoo, Taylor Renea A, Lawrence Mitchell G, Risbridger Gail P, MacKenzie Karen L, Sutton Rosemary, Lock Richard B

机构信息

Children's Cancer Institute, Lowy Cancer Research Centre, Sydney, UNSW, Australia.

Prostate Research Group, Department of Physiology, Biomedicine Discovery Institute, Monash Partners Comprehensive Cancer Consortium, Monash University, Clayton, VIC, Australia.

出版信息

Oncotarget. 2016 Sep 13;7(37):60475-60490. doi: 10.18632/oncotarget.11125.

Abstract

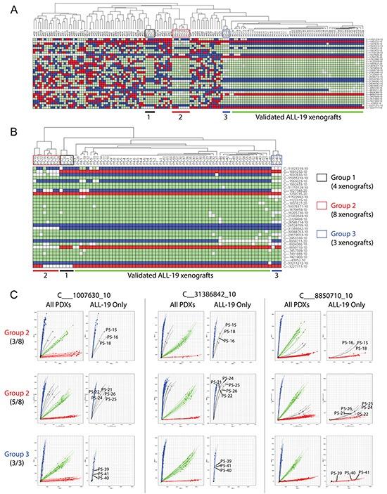
Patient derived xenografts (PDXs) have become a vital, frequently used, component of anti-cancer drug development. PDXs can be serially passaged in vivo for years, and shared across laboratories. As a consequence, the potential for mis-identification and cross-contamination is possible, yet authentication of PDXs appears limited. We present a PDX Authentication System (PAS), by combining a commercially available OpenArray assay of single nucleotide polymorphisms (SNPs) with in-house R studio programs, to validate PDXs established in individual mice from acute lymphoblastic leukemia biopsies. The PAS is sufficiently robust to identify contamination at levels as low as 3%, similar to the gold standard of short tandem repeat (STR) profiling. We have surveyed a panel of PDXs established from 73 individual leukemia patients, and found that the PAS provided sufficient discriminatory power to identify each xenograft. The identified SNP-discrepant PDXs demonstrated distinct gene expression profiles, indicating a risk of contamination for PDXs at high passage number. The PAS also allows for the authentication of tumor cells with complex karyotypes from solid tumors including prostate cancer and Ewing's sarcoma. This study highlights the demands of authenticating PDXs for cancer research, and evaluates a reliable authentication platform that utilizes a commercially available and cost-effective system.

摘要

患者来源的异种移植模型(PDXs)已成为抗癌药物研发中至关重要且常用的组成部分。PDXs可在体内连续传代数年,并在不同实验室间共享。因此,存在错误识别和交叉污染的可能性,但对PDXs的鉴定似乎有限。我们通过将市售的单核苷酸多态性(SNP)OpenArray检测与内部R studio程序相结合,提出了一种PDX鉴定系统(PAS),以验证从急性淋巴细胞白血病活检组织在个体小鼠中建立的PDXs。PAS足够强大,能够识别低至3%水平的污染,类似于短串联重复序列(STR)分析的金标准。我们对一组由73名个体白血病患者建立的PDXs进行了调查,发现PAS具有足够的鉴别能力来识别每个异种移植模型。鉴定出的SNP不一致的PDXs表现出不同的基因表达谱,表明高传代数的PDXs存在污染风险。PAS还可用于鉴定来自实体瘤(包括前列腺癌和尤因肉瘤)的具有复杂核型的肿瘤细胞。本研究强调了癌症研究中鉴定PDXs的必要性,并评估了一个利用市售且经济高效系统的可靠鉴定平台。

https://cdn.ncbi.nlm.nih.gov/pmc/blobs/919e/5312397/64212539e7b3/oncotarget-07-60475-g001.jpg

文献AI研究员

20分钟写一篇综述,助力文献阅读效率提升50倍。

立即体验

用中文搜PubMed

大模型驱动的PubMed中文搜索引擎

马上搜索

文档翻译

学术文献翻译模型,支持多种主流文档格式。

立即体验