Suppr超能文献

对儿童肿瘤患者衍生异种移植模型进行基因组分析,以实现合理的临床试验设计。

Genomic Profiling of Childhood Tumor Patient-Derived Xenograft Models to Enable Rational Clinical Trial Design.

机构信息

Division of Oncology, Children's Hospital of Philadelphia, and Perelman School of Medicine at the University of Pennsylvania, Philadelphia, PA 19104-4318, USA; Department of Bioinformatics and Health Informatics, Children's Hospital of Philadelphia, Philadelphia, PA 19104, USA; Center for Data-Driven Discovery in Biomedicine, Children's Hospital of Philadelphia, Philadelphia, PA 19104, USA.

Department of Bioinformatics and Health Informatics, Children's Hospital of Philadelphia, Philadelphia, PA 19104, USA; Center for Data-Driven Discovery in Biomedicine, Children's Hospital of Philadelphia, Philadelphia, PA 19104, USA.

出版信息

Cell Rep. 2019 Nov 5;29(6):1675-1689.e9. doi: 10.1016/j.celrep.2019.09.071.

Abstract

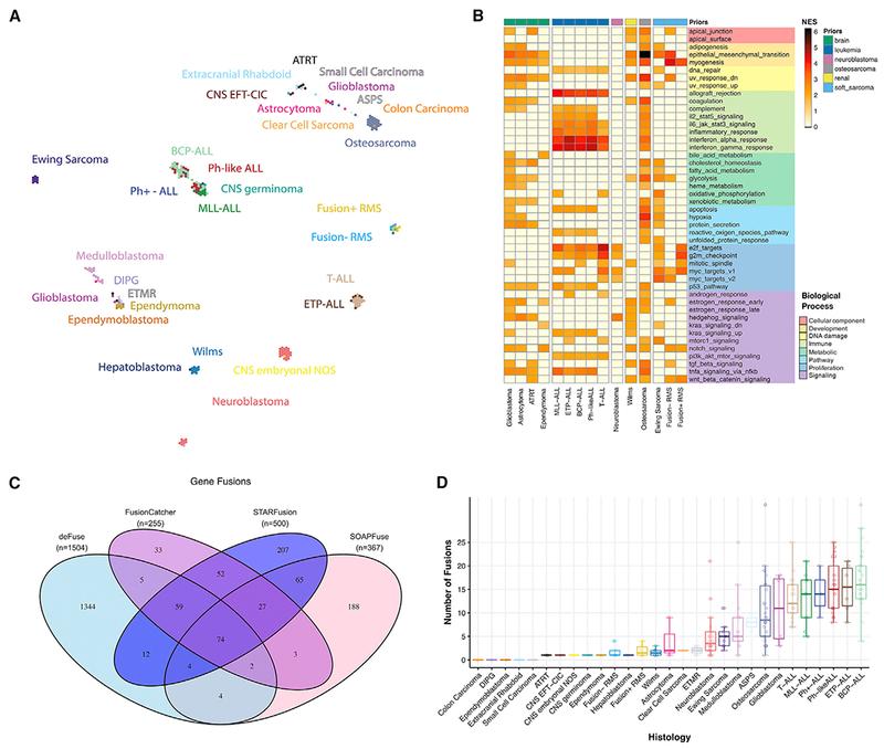
Accelerating cures for children with cancer remains an immediate challenge as a result of extensive oncogenic heterogeneity between and within histologies, distinct molecular mechanisms evolving between diagnosis and relapsed disease, and limited therapeutic options. To systematically prioritize and rationally test novel agents in preclinical murine models, researchers within the Pediatric Preclinical Testing Consortium are continuously developing patient-derived xenografts (PDXs)-many of which are refractory to current standard-of-care treatments-from high-risk childhood cancers. Here, we genomically characterize 261 PDX models from 37 unique pediatric cancers; demonstrate faithful recapitulation of histologies and subtypes; and refine our understanding of relapsed disease. In addition, we use expression signatures to classify tumors for TP53 and NF1 pathway inactivation. We anticipate that these data will serve as a resource for pediatric oncology drug development and will guide rational clinical trial design for children with cancer.

摘要

由于肿瘤之间和内部存在广泛的致癌异质性、在诊断和复发疾病之间存在不同的分子机制,以及治疗选择有限,因此加速治疗儿童癌症仍然是一个迫在眉睫的挑战。为了在临床前的小鼠模型中系统地优先考虑和合理地测试新的药物,儿科临床前测试联盟的研究人员正在不断开发源自高危儿童癌症的患者衍生异种移植(PDX)——其中许多对当前的标准治疗方法具有抗药性。在这里,我们对来自 37 种独特儿科癌症的 261 个 PDX 模型进行了基因组特征分析;展示了组织学和亚型的忠实再现;并加深了对复发疾病的理解。此外,我们使用表达特征对 TP53 和 NF1 通路失活的肿瘤进行分类。我们预计这些数据将成为儿科肿瘤药物开发的资源,并为癌症儿童的合理临床试验设计提供指导。

https://cdn.ncbi.nlm.nih.gov/pmc/blobs/d910/6880934/6fa8c142a5aa/nihms-1542708-f0001.jpg

文献AI研究员

20分钟写一篇综述,助力文献阅读效率提升50倍。

立即体验

用中文搜PubMed

大模型驱动的PubMed中文搜索引擎

马上搜索

文档翻译

学术文献翻译模型,支持多种主流文档格式。

立即体验