Suppr超能文献

肿瘤缺氧通过降低TET活性导致DNA高甲基化。

Tumour hypoxia causes DNA hypermethylation by reducing TET activity.

作者信息

Thienpont Bernard, Steinbacher Jessica, Zhao Hui, D'Anna Flora, Kuchnio Anna, Ploumakis Athanasios, Ghesquière Bart, Van Dyck Laurien, Boeckx Bram, Schoonjans Luc, Hermans Els, Amant Frederic, Kristensen Vessela N, Peng Koh Kian, Mazzone Massimiliano, Coleman Mathew, Carell Thomas, Carmeliet Peter, Lambrechts Diether

机构信息

Vesalius Research Center, VIB, Leuven, Belgium.

Laboratory of Translational Genetics, Department of Oncology, KU Leuven, Leuven, Belgium.

出版信息

Nature. 2016 Sep 1;537(7618):63-68. doi: 10.1038/nature19081. Epub 2016 Aug 17.

Abstract

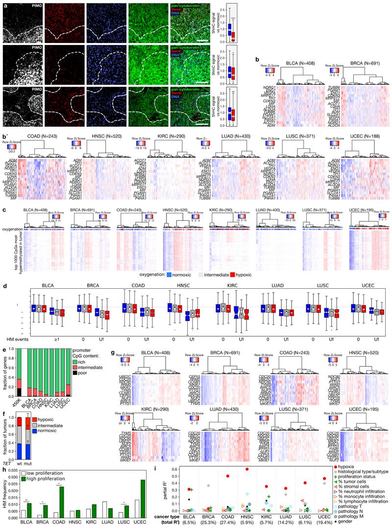
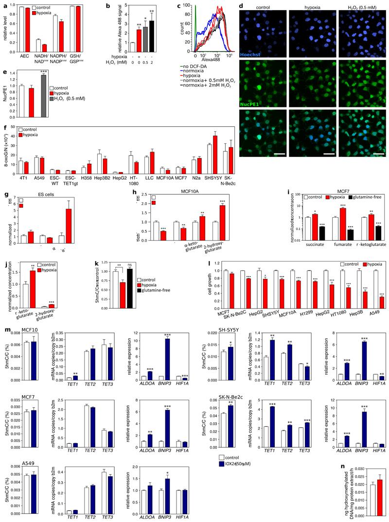
Hypermethylation of the promoters of tumour suppressor genes represses transcription of these genes, conferring growth advantages to cancer cells. How these changes arise is poorly understood. Here we show that the activity of oxygen-dependent ten-eleven translocation (TET) enzymes is reduced by tumour hypoxia in human and mouse cells. TET enzymes catalyse DNA demethylation through 5-methylcytosine oxidation. This reduction in activity occurs independently of hypoxia-associated alterations in TET expression, proliferation, metabolism, hypoxia-inducible factor activity or reactive oxygen species, and depends directly on oxygen shortage. Hypoxia-induced loss of TET activity increases hypermethylation at gene promoters in vitro. In patients, tumour suppressor gene promoters are markedly more methylated in hypoxic tumour tissue, independent of proliferation, stromal cell infiltration and tumour characteristics. Our data suggest that up to half of hypermethylation events are due to hypoxia, with these events conferring a selective advantage. Accordingly, increased hypoxia in mouse breast tumours increases hypermethylation, while restoration of tumour oxygenation abrogates this effect. Tumour hypoxia therefore acts as a novel regulator of DNA methylation.

摘要

肿瘤抑制基因启动子的高甲基化会抑制这些基因的转录,赋予癌细胞生长优势。这些变化是如何产生的,目前还知之甚少。在这里,我们表明,在人和小鼠细胞中,肿瘤缺氧会降低氧依赖性的十一-易位(TET)酶的活性。TET酶通过5-甲基胞嘧啶氧化催化DNA去甲基化。这种活性降低的发生与TET表达、增殖、代谢、缺氧诱导因子活性或活性氧的缺氧相关改变无关,并且直接取决于氧气短缺。缺氧诱导的TET活性丧失在体外增加了基因启动子处的高甲基化。在患者中,肿瘤抑制基因启动子在缺氧肿瘤组织中甲基化明显更多,与增殖、基质细胞浸润和肿瘤特征无关。我们的数据表明,高达一半的高甲基化事件是由缺氧引起的,这些事件赋予了选择性优势。因此,小鼠乳腺肿瘤中缺氧增加会增加高甲基化,而肿瘤氧合的恢复则消除了这种影响。肿瘤缺氧因此作为DNA甲基化的一种新型调节因子。

https://cdn.ncbi.nlm.nih.gov/pmc/blobs/8c2c/5133388/3cc2c4e2b1bf/emss-69189-f006.jpg

文献AI研究员

20分钟写一篇综述,助力文献阅读效率提升50倍。

立即体验

用中文搜PubMed

大模型驱动的PubMed中文搜索引擎

马上搜索

文档翻译

学术文献翻译模型,支持多种主流文档格式。

立即体验