Suppr超能文献

年龄和性别影响人类胃肠道真菌菌群的组成。

Age and Gender Affect the Composition of Fungal Population of the Human Gastrointestinal Tract.

作者信息

Strati Francesco, Di Paola Monica, Stefanini Irene, Albanese Davide, Rizzetto Lisa, Lionetti Paolo, Calabrò Antonio, Jousson Olivier, Donati Claudio, Cavalieri Duccio, De Filippo Carlotta

机构信息

Department of Computational Biology, Research and Innovation Centre, Fondazione Edmund MachSan Michele all' Adige, Italy; Centre for Integrative Biology, University of TrentoTrento, Italy.

Department of Neuroscience, Psychology, Drug Research and Child Health, Meyer Children's Hospital, University of Florence Florence, Italy.

出版信息

Front Microbiol. 2016 Aug 3;7:1227. doi: 10.3389/fmicb.2016.01227. eCollection 2016.

Abstract

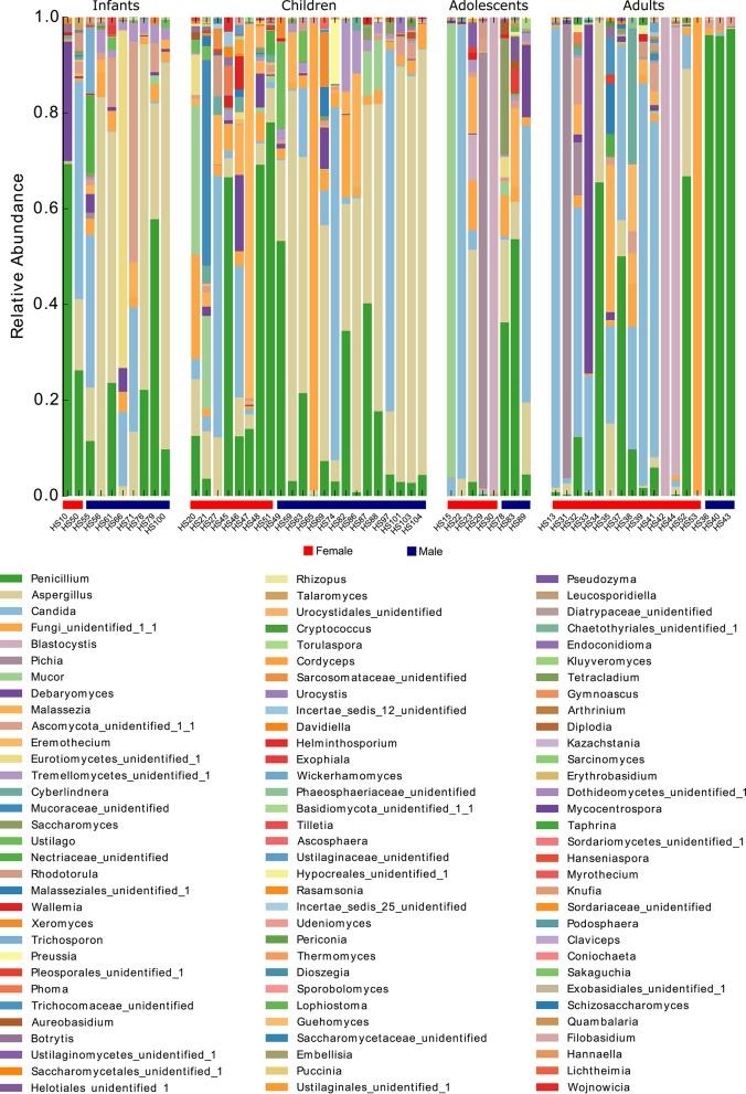
The fungal component of the human gut microbiota has been neglected for long time due to the low relative abundance of fungi with respect to bacteria, and only recently few reports have explored its composition and dynamics in health or disease. The application of metagenomics methods to the full understanding of fungal communities is currently limited by the under representation of fungal DNA with respect to the bacterial one, as well as by the limited ability to discriminate passengers from colonizers. Here, we investigated the gut mycobiota of a cohort of healthy subjects in order to reduce the gap of knowledge concerning fungal intestinal communities in the healthy status further screening for phenotypical traits that could reflect fungi adaptation to the host. We studied the fecal fungal populations of 111 healthy subjects by means of cultivation on fungal selective media and by amplicon-based ITS1 metagenomics analysis on a subset of 57 individuals. We then characterized the isolated fungi for their tolerance to gastrointestinal (GI) tract-like challenges and their susceptibility to antifungals. A total of 34 different fungal species were isolated showing several phenotypic characteristics associated with intestinal environment such as tolerance to body temperature (37°C), to acidic and oxidative stress, and to bile salts exposure. We found a high frequency of azoles resistance in fungal isolates, with potential and significant clinical impact. Analyses of fungal communities revealed that the human gut mycobiota differs in function of individuals' life stage in a gender-related fashion. The combination of metagenomics and fungal cultivation allowed an in-depth understanding of the fungal intestinal community structure associated to the healthy status and the commensalism-related traits of isolated fungi. We further discussed comparatively the results of sequencing and cultivation to critically evaluate the application of metagenomics-based approaches to fungal gut populations.

摘要

由于相对于细菌而言,人类肠道微生物群中的真菌成分相对丰度较低,长期以来一直被忽视,直到最近才有少数报告探讨了其在健康或疾病状态下的组成和动态变化。宏基因组学方法在全面了解真菌群落方面的应用目前受到限制,一方面是真菌DNA相对于细菌DNA代表性不足,另一方面是区分过客真菌和定植真菌的能力有限。在这里,我们调查了一组健康受试者的肠道真菌群,以进一步缩小关于健康状态下真菌肠道群落的知识差距,并进一步筛选可能反映真菌对宿主适应性的表型特征。我们通过在真菌选择性培养基上培养以及对57名个体的子集进行基于扩增子的ITS1宏基因组学分析,研究了111名健康受试者的粪便真菌种群。然后,我们对分离出的真菌进行了胃肠道样挑战耐受性和抗真菌药敏性的表征。总共分离出34种不同的真菌物种,它们表现出与肠道环境相关的几种表型特征,如对体温(37°C)、酸性和氧化应激以及胆汁盐暴露的耐受性。我们发现真菌分离株中唑类耐药的频率很高,具有潜在且显著的临床影响。真菌群落分析表明,人类肠道真菌群在个体生命阶段上存在性别相关的差异。宏基因组学和真菌培养的结合使我们能够深入了解与健康状态相关的真菌肠道群落结构以及分离真菌的共生相关特征。我们进一步比较讨论了测序和培养的结果,以批判性地评估基于宏基因组学的方法在肠道真菌种群中的应用。

https://cdn.ncbi.nlm.nih.gov/pmc/blobs/476a/4971113/8c5601cf3573/fmicb-07-01227-g0001.jpg

文献AI研究员

20分钟写一篇综述,助力文献阅读效率提升50倍。

立即体验

用中文搜PubMed

大模型驱动的PubMed中文搜索引擎

马上搜索

文档翻译

学术文献翻译模型,支持多种主流文档格式。

立即体验