Suppr超能文献

儿童苯丙酮尿症患者的肠道真菌群落与营养状况:一项横断面试点研究。

The Gut Mycobiome and Nutritional Status in Paediatric Phenylketonuria: A Cross-Sectional Pilot Study.

作者信息

Ostrowska Malgorzata, Komoń-Janczara Elwira, Mikoluc Bozena, Iłowiecka Katarzyna, Jarczak Justyna, Zagórska Justyna, Zambrzycka Paulina, Turroni Silvia, Szczerba Hubert

机构信息

Department of Biotechnology, Microbiology and Human Nutrition, University of Life Sciences in Lublin, 20-704 Lublin, Poland.

Department of Pediatrics, Rheumatology, Immunology and Metabolic Bone Diseases, Medical University of Bialystok, 15-274 Bialystok, Poland.

出版信息

Nutrients. 2025 Jul 23;17(15):2405. doi: 10.3390/nu17152405.

Abstract

BACKGROUND

Phenylketonuria (PKU) is a metabolic disorder managed through a strict, lifelong low-phenylalanine diet, which may influence gut microbiome dynamics. While gut bacterial alterations in PKU are increasingly investigated, the fungal community (mycobiome) remains largely unexplored. This study compared gut mycobiome composition and dietary profiles of paediatric PKU patients and healthy controls, stratified by age (<10 and 10-18 years).

METHODS

Stool samples from 20 children (10 PKU, 10 controls) were analysed using ITS1/ITS2 amplicon sequencing. Nutritional status was assessed using Body Mass Index percentiles (Polish standards), and nutrient intake was evaluated from three-day dietary records compared to national reference values. Correlations between fungal taxa and dietary factors were explored.

RESULTS

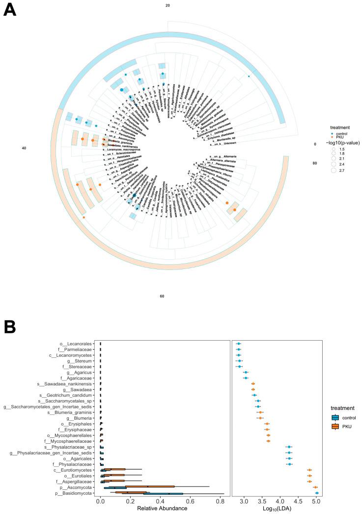
Although alpha diversity did not differ significantly, beta diversity and LEfSe analyses revealed distinct fungal profiles between PKU patients and controls, indicating a trend toward group separation (PERMANOVA: F = 1.54646, = 0.09; ANOVA: = 0.0609). PKU patients showed increased Eurotiales ( = 0.029), ( = 0.029), and ( = 0.11) and decreased (0% vs. 5.84% in controls) and ( = 0.13). Spearman's analysis showed significant correlations between and intake of protein ( = 0.55, = 0.0127) and phenylalanine ( = 0.70, = 0.0005).

CONCLUSIONS

Dietary treatment in PKU is associated with age-dependent shifts in the gut mycobiome, notably increasing the abundance of taxa such as Eurotiales, , and , involved in carbohydrate/lipid metabolism and mucosal inflammation. These findings highlight the potential of gut fungi as nutritional and clinical biomarkers in PKU.

摘要

背景

苯丙酮尿症(PKU)是一种通过严格的终身低苯丙氨酸饮食来控制的代谢紊乱疾病,这种饮食可能会影响肠道微生物群动态。虽然越来越多的研究关注PKU患者肠道细菌的改变,但真菌群落(真菌微生物组)在很大程度上仍未被探索。本研究比较了按年龄分层(<10岁和10 - 18岁)的儿科PKU患者和健康对照的肠道真菌微生物组组成及饮食情况。

方法

使用ITS1/ITS2扩增子测序分析了20名儿童(10名PKU患者,10名对照)的粪便样本。使用体重指数百分位数(波兰标准)评估营养状况,并根据三天饮食记录与国家参考值比较来评估营养摄入。探索了真菌分类群与饮食因素之间的相关性。

结果

虽然α多样性没有显著差异,但β多样性和LEfSe分析显示PKU患者和对照之间的真菌谱不同,表明有分组分离的趋势(PERMANOVA:F = 1.54646,P = 0.09;ANOVA:P = 0.0609)。PKU患者的曲霉目(P = 0.029)、酿酒酵母属(P = 0.029)和念珠菌属(P = 0.11)增加,而毕赤酵母属(对照中为5.84%,PKU患者中为0%)和马拉色菌属(P = 0.13)减少。Spearman分析显示念珠菌属与蛋白质摄入量(r = 0.55,P = 0.0127)和苯丙氨酸摄入量(r = 0.70,P = 0.0005)之间存在显著相关性。

结论

PKU的饮食治疗与肠道真菌微生物组随年龄的变化有关,特别是增加了参与碳水化合物/脂质代谢和黏膜炎症的曲霉目、酿酒酵母属和念珠菌属等分类群的丰度。这些发现突出了肠道真菌作为PKU营养和临床生物标志物的潜力。

https://cdn.ncbi.nlm.nih.gov/pmc/blobs/4020/12348489/c043edc52cf7/nutrients-17-02405-g001.jpg

文献AI研究员

20分钟写一篇综述,助力文献阅读效率提升50倍。

立即体验

用中文搜PubMed

大模型驱动的PubMed中文搜索引擎

马上搜索

文档翻译

学术文献翻译模型,支持多种主流文档格式。

立即体验