Suppr超能文献

宏基因组学揭示了重度抑郁症中独特的肠道真菌微生物组生物标志物——一种非侵入性方法。

Metagenomics reveals unique gut mycobiome biomarkers in major depressive disorder - a non-invasive method.

作者信息

Wang Xuan, Cao Di, Chen Wei, Sun Jiaxin, Hu Huimin

机构信息

Department of Dermatology, Lianyungang Municipal Oriental Hospital, Lianyungang, China.

Department of Dermatology, The First People's Hospital of Lianyungang, Lianyungang, China.

出版信息

Front Cell Infect Microbiol. 2025 Jun 4;15:1582522. doi: 10.3389/fcimb.2025.1582522. eCollection 2025.

Abstract

BACKGROUND

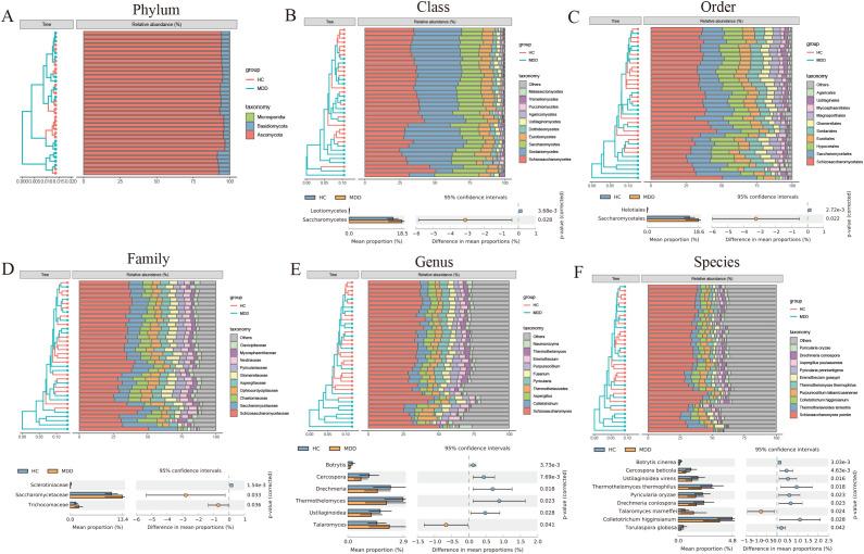
An increasing amount of evidence suggests a potential link between alterations in the intestinal microbiota and the onset of various psychiatric disorders, including depression. Nevertheless, the precise nature of the link between depression and the intestinal microbiota remains largely unknown. A significant proportion of previous research has concentrated on the study of gut bacterial communities, with relatively little attention paid to the link between gut mycobiome and depression.

METHODS

In this research, we analyzed the composition and differences of intestinal fungal communities between major depressive disorder (MDD) and healthy controls. Subsequently, we constructed a machine learning model using support vector machine-recursive feature elimination to search for potential fungal markers for MDD.

RESULTS

Our findings indicated that the composition and beta diversity of intestinal fungal communities were significantly changed in MDD compared to the healthy controls. A total of 22 specific fungal community markers were screened out by machine learning, and the predictive model had promising performance in the prediction of MDD (area under the curve, AUC = 1.000). Additionally, the intestinal fungal communities demonstrated satisfactory performance in the validation cohort, with an AUC of 0.884 (95% CI: 0.7871-0.9476) in the Russian validation cohort, which consisted of 36 patients with MDD and 36 healthy individuals. The AUC for the Wuhan validation cohort was 0.838 (95% CI: 0.7403-0.9102), which included 40 patients with MDD and 42 healthy individuals.

CONCLUSION

To summarize, our research revealed the characterization of intestinal fungal communities in MDD and developed a prediction model based on specific intestinal fungal communities. Although MDD has well-established diagnostic criteria, the strategy based on the model of gut fungal communities may offer predictive biomarkers for MDD.

摘要

背景

越来越多的证据表明肠道微生物群的改变与包括抑郁症在内的各种精神疾病的发病之间存在潜在联系。然而,抑郁症与肠道微生物群之间联系的确切性质在很大程度上仍不清楚。以前的研究很大一部分集中在肠道细菌群落的研究上,而对肠道真菌群落与抑郁症之间的联系关注相对较少。

方法

在本研究中,我们分析了重度抑郁症(MDD)患者与健康对照者肠道真菌群落的组成和差异。随后,我们使用支持向量机-递归特征消除构建了一个机器学习模型,以寻找MDD的潜在真菌标志物。

结果

我们的研究结果表明,与健康对照者相比,MDD患者肠道真菌群落的组成和β多样性发生了显著变化。通过机器学习共筛选出22个特定的真菌群落标志物,该预测模型在MDD预测方面具有良好的性能(曲线下面积,AUC = 1.000)。此外,肠道真菌群落在验证队列中表现出令人满意的性能,在由36例MDD患者和36名健康个体组成的俄罗斯验证队列中,AUC为0.884(95% CI:0.7871 - 0.9476)。武汉验证队列的AUC为0.838(95% CI:0.7403 - 0.9102),该队列包括40例MDD患者和42名健康个体。

结论

总之,我们的研究揭示了MDD患者肠道真菌群落的特征,并基于特定的肠道真菌群落开发了一个预测模型。尽管MDD有既定的诊断标准,但基于肠道真菌群落模型的策略可能为MDD提供预测性生物标志物。

https://cdn.ncbi.nlm.nih.gov/pmc/blobs/258d/12174422/0695d4992ad8/fcimb-15-1582522-g001.jpg

文献AI研究员

20分钟写一篇综述,助力文献阅读效率提升50倍。

立即体验

用中文搜PubMed

大模型驱动的PubMed中文搜索引擎

马上搜索

文档翻译

学术文献翻译模型,支持多种主流文档格式。

立即体验