Suppr超能文献

二元毒素 CDT 通过抑制保护性结肠嗜酸性粒细胞来增强艰难梭菌的毒力。

The binary toxin CDT enhances Clostridium difficile virulence by suppressing protective colonic eosinophilia.

机构信息

Departments of Microbiology, Immunology and Cancer Biology, University of Virginia Health System, Charlottesville, Virginia 22908 USA.

Clostridia Research Group, Centre for Biomolecular Sciences, University of Nottingham, Nottingham NG7 2RD, UK.

出版信息

Nat Microbiol. 2016 Jul 11;1(8):16108. doi: 10.1038/nmicrobiol.2016.108.

Abstract

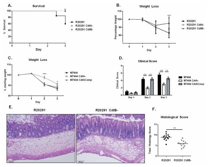
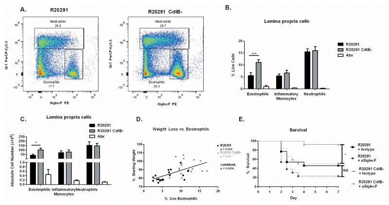
Clostridium difficile is the most common hospital acquired pathogen in the USA, and infection is, in many cases, fatal. Toxins A and B are its major virulence factors, but expression of a third toxin, known as C. difficile transferase (CDT), is increasingly common. An adenosine diphosphate (ADP)-ribosyltransferase that causes actin cytoskeletal disruption, CDT is typically produced by the major, hypervirulent strains and has been associated with more severe disease. Here, we show that CDT enhances the virulence of two PCR-ribotype 027 strains in mice. The toxin induces pathogenic host inflammation via a Toll-like receptor 2 (TLR2)-dependent pathway, resulting in the suppression of a protective host eosinophilic response. Finally, we show that restoration of TLR2-deficient eosinophils is sufficient for protection from a strain producing CDT. These findings offer an explanation for the enhanced virulence of CDT-expressing C. difficile and demonstrate a mechanism by which this binary toxin subverts the host immune response.

摘要

艰难梭菌是美国最常见的医院获得性病原体,在许多情况下,感染是致命的。毒素 A 和 B 是其主要的毒力因子,但越来越多的是表达第三种毒素,称为艰难梭菌转移酶 (CDT)。CDT 是一种腺苷二磷酸 (ADP)-核糖基转移酶,可引起肌动蛋白细胞骨架破坏,通常由主要的、高毒力菌株产生,并与更严重的疾病相关。在这里,我们表明 CDT 增强了两种 PCR-ribotype 027 菌株在小鼠中的毒力。该毒素通过 Toll 样受体 2 (TLR2) 依赖性途径诱导致病性宿主炎症,导致保护性宿主嗜酸性粒细胞反应受到抑制。最后,我们表明,恢复 TLR2 缺陷型嗜酸性粒细胞足以防止产生 CDT 的菌株。这些发现为表达 CDT 的艰难梭菌增强毒力提供了一个解释,并证明了这种二元毒素颠覆宿主免疫反应的机制。

https://cdn.ncbi.nlm.nih.gov/pmc/blobs/3421/5010011/3a7e4ba8b78f/nihms793143f1.jpg

文献AI研究员

20分钟写一篇综述,助力文献阅读效率提升50倍。

立即体验

用中文搜PubMed

大模型驱动的PubMed中文搜索引擎

马上搜索

文档翻译

学术文献翻译模型,支持多种主流文档格式。

立即体验