Suppr超能文献

应激颗粒组装和解聚的不同阶段。

Distinct stages in stress granule assembly and disassembly.

作者信息

Wheeler Joshua R, Matheny Tyler, Jain Saumya, Abrisch Robert, Parker Roy

机构信息

Department of Chemistry and Biochemistry, University of Colorado Boulder, Boulder, United States.

Howard Hughes Medical Institute, University of Colorado, Boulder, United States.

出版信息

Elife. 2016 Sep 7;5:e18413. doi: 10.7554/eLife.18413.

Abstract

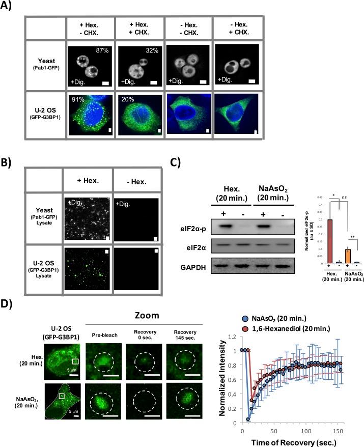
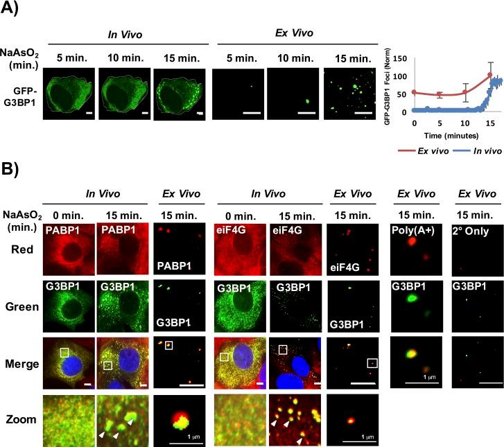
Stress granules are non-membrane bound RNA-protein (RNP) assemblies that form when translation initiation is limited and contain a biphasic structure with stable core structures surrounded by a less concentrated shell. The order of assembly and disassembly of these two structures remains unknown. Time course analysis of granule assembly suggests that core formation is an early event in granule assembly. Stress granule disassembly is also a stepwise process with shell dissipation followed by core clearance. Perturbations that alter liquid-liquid phase separations (LLPS) driven by intrinsically disordered protein regions (IDR) of RNA binding proteins in vitro have the opposite effect on stress granule assembly in vivo. Taken together, these observations argue that stress granules assemble through a multistep process initiated by stable assembly of untranslated mRNPs into core structures, which could provide sufficient high local concentrations to allow for a localized LLPS driven by IDRs on RNA binding proteins.

摘要

应激颗粒是无膜结合的RNA-蛋白质(RNP)聚集体,在翻译起始受限的情况下形成,具有双相结构,其稳定的核心结构被浓度较低的外壳包围。这两种结构的组装和解聚顺序尚不清楚。颗粒组装的时间进程分析表明,核心形成是颗粒组装的早期事件。应激颗粒的解体也是一个逐步过程,先是外壳消散,然后是核心清除。在体外改变由RNA结合蛋白的内在无序蛋白区域(IDR)驱动的液-液相分离(LLPS)的扰动,在体内对应激颗粒组装有相反的影响。综上所述,这些观察结果表明,应激颗粒通过一个多步骤过程组装,该过程由未翻译的mRNP稳定组装成核心结构启动,这可以提供足够高的局部浓度,以允许由RNA结合蛋白上的IDR驱动的局部LLPS。

https://cdn.ncbi.nlm.nih.gov/pmc/blobs/ba6b/5014549/9fb53880a02b/elife-18413-fig1.jpg

文献AI研究员

20分钟写一篇综述,助力文献阅读效率提升50倍。

立即体验

用中文搜PubMed

大模型驱动的PubMed中文搜索引擎

马上搜索

文档翻译

学术文献翻译模型,支持多种主流文档格式。

立即体验