Suppr超能文献

序列分析苔藓中的 Hsp70 家族及其在非生物胁迫响应中的功能评价。

Sequence analysis of the Hsp70 family in moss and evaluation of their functions in abiotic stress responses.

机构信息

Key Laboratory for Plant Diversity and Biogeography of East Asia, Kunming Institute of Botany, Chinese Academy of Sciences, Kunming, 650201, China.

Key Laboratory of Economic Plants and Biotechnology, Kunming Institute of Botany, Chinese Academy of Sciences, Kunming, Yunnan 650201, China.

出版信息

Sci Rep. 2016 Sep 20;6:33650. doi: 10.1038/srep33650.

Abstract

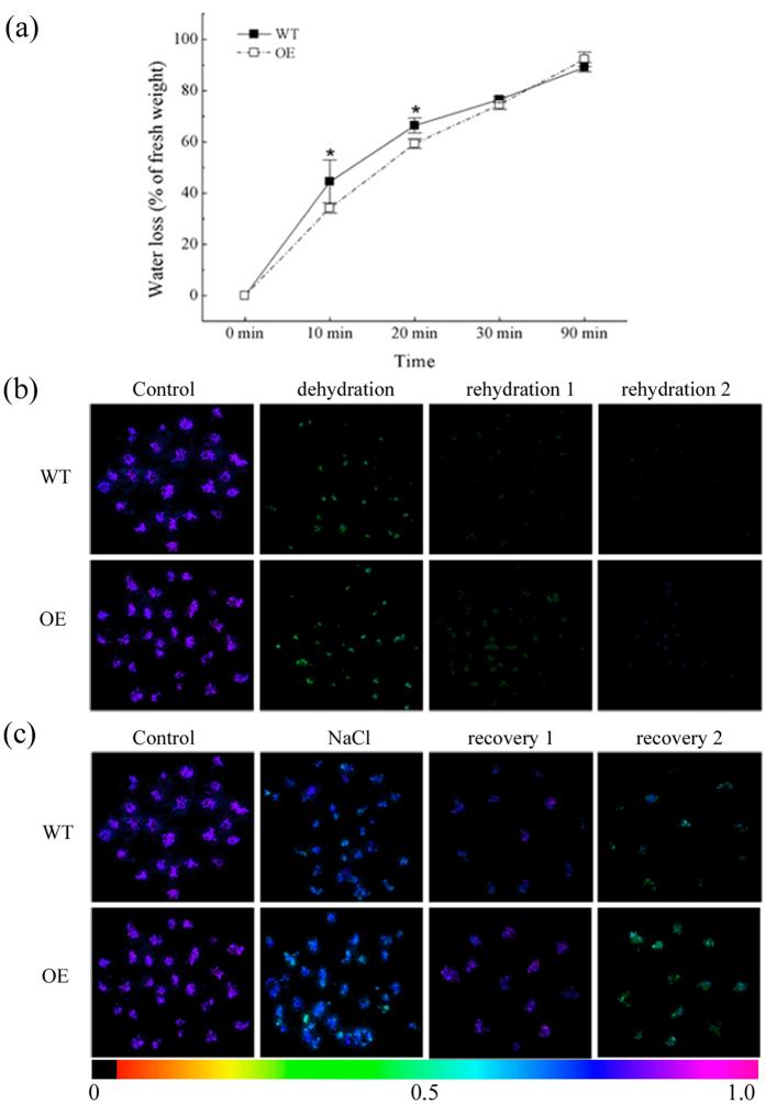
The 70-kD heat shock proteins (Hsp70s) are highly conserved molecular chaperones that play essential roles in cellular processes including abiotic stress responses. Physcomitrella patens serves as a representative of the first terrestrial plants and can recover from serious dehydration. To assess the possible relationship between P. patens Hsp70s and dehydration tolerance, we analyzed the P. patens genome and found at least 21 genes encoding Hsp70s. Gene structure and motif composition were relatively conserved in each subfamily. The intron-exon structure of PpcpHsp70-2 was different from that of other PpcpHsp70s; this gene exhibits several forms of intron retention, indicating that introns may play important roles in regulating gene expression. We observed expansion of Hsp70s in P. patens, which may reflect adaptations related to development and dehydration tolerance, and results mainly from tandem and segmental duplications. Expression profiles of rice, Arabidopsis and P. patens Hsp70 genes revealed that more than half of the Hsp70 genes were responsive to ABA, salt and drought. The presence of overrepresented cis-elements (DOFCOREZM and GCCCORE) among stress-responsive Hsp70s suggests that they share a common regulatory pathway. Moss plants overexpressing PpcpHsp70-2 showed salt and dehydration tolerance, further supporting a role in adaptation to land. This work highlights directions for future functional analyses of Hsp70s.

摘要

70kDa 热休克蛋白(Hsp70s)是高度保守的分子伴侣,在包括非生物胁迫响应在内的细胞过程中发挥着重要作用。石松(Physcomitrella patens)是第一个陆生植物的代表,可以从严重的脱水状态中恢复过来。为了评估石松 Hsp70s 与脱水耐受性之间的可能关系,我们分析了石松基因组,发现至少有 21 个基因编码 Hsp70s。每个亚家族的基因结构和基序组成相对保守。PpcpHsp70-2 的内含子-外显子结构与其他 PpcpHsp70s 不同;该基因表现出几种形式的内含子保留,表明内含子可能在调节基因表达中发挥重要作用。我们观察到石松 Hsp70s 的扩张,这可能反映了与发育和脱水耐受性相关的适应,并且主要是由于串联和片段重复导致的。水稻、拟南芥和石松 Hsp70 基因的表达谱表明,超过一半的 Hsp70 基因对 ABA、盐和干旱有反应。应激响应 Hsp70s 中存在代表性顺式元件(DOFCOREZM 和 GCCCORE),表明它们具有共同的调控途径。过表达 PpcpHsp70-2 的藓类植物表现出耐盐和耐旱性,进一步支持了它们在适应陆地中的作用。这项工作强调了对 Hsp70s 进行未来功能分析的方向。

https://cdn.ncbi.nlm.nih.gov/pmc/blobs/d866/5028893/efb46557a8f6/srep33650-f1.jpg

文献AI研究员

20分钟写一篇综述,助力文献阅读效率提升50倍。

立即体验

用中文搜PubMed

大模型驱动的PubMed中文搜索引擎

马上搜索

文档翻译

学术文献翻译模型,支持多种主流文档格式。

立即体验