Suppr超能文献

南瓜砧木根在干旱胁迫下的 HSP70 基因家族的全基因组鉴定和表达分析表明这些伴侣蛋白在胁迫耐受中的潜在作用。

Genome-Wide Identification and Expression Analysis of Heat Shock Protein 70 () Gene Family in Pumpkin () Rootstock under Drought Stress Suggested the Potential Role of these Chaperones in Stress Tolerance.

机构信息

State Key Laboratory of Crop Genetics and Germplasm Enhancement, College of Horticulture, Nanjing Agricultural University, Nanjing 210095, China.

出版信息

Int J Mol Sci. 2022 Feb 8;23(3):1918. doi: 10.3390/ijms23031918.

Abstract

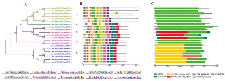
Heat shock protein 70s (HSP70s) are highly conserved proteins that are involved in stress responses. These chaperones play pivotal roles in protein folding, removing the extra amounts of oxidized proteins, preventing protein denaturation, and improving the antioxidant system activities. This conserved family has been characterized in several crops under drought stress conditions. However, there is no study on in pumpkin (). Therefore, we performed a comprehensive analysis of this gene family, including phylogenetic relationship, motif and gene structure analysis, gene duplication, collinearity, and promoter analysis. In this research, we found 21 that were classified into five groups (from A to E). These genes were mostly localized in the cytoplasm, chloroplast, mitochondria, nucleus, and endoplasmic reticulum (ER). We could observe more similarity in closely linked subfamilies in terms of motifs, the number of introns/exons, and the corresponding cellular compartments. According to the collinearity analysis, gene duplication had occurred as a result of purifying selection. The results showed that the occurrence of gene duplication for all nine gene pairs was due to segmental duplication (SD). Synteny analysis revealed a closer relationship between pumpkin and cucumber than pumpkin and Arabidopsis. Promoter analysis showed the presence of various cis-regulatory elements in the up-stream region of the genes, such as hormones and stress-responsive elements, indicating a potential role of this gene family in stress tolerance. We furtherly performed the gene expression analysis of the in pumpkin under progressive drought stress. Pumpkin is widely used as a rootstock to improve stress tolerance, as well as fruit quality of cucumber scion. Since stress-responsive mobile molecules translocate through vascular tissue from roots to the whole plant body, we used the xylem of grafted materials to study the expression patterns of the HSP70 (potentially mobile) gene family. The results indicated that all had very low expression levels at 4 days after stress (DAS). However, the genes showed different expression patterns by progressing he drought period. For example, the expression of -4 (in subgroup E) and -14 (in subgroup C) sharply increased at 6 and 11 DAS, respectively. However, the expression of all genes belonging to subgroup A did not change significantly in response to drought stress. These findings indicated the diverse roles of this gene family under drought stress and provided valuable information for further investigation on the function of this gene family, especially under stressful conditions.

摘要

热休克蛋白 70s(HSP70s)是高度保守的蛋白质,参与应激反应。这些伴侣蛋白在蛋白质折叠、去除多余的氧化蛋白、防止蛋白质变性以及提高抗氧化系统活性方面发挥着关键作用。这个保守家族在几种作物在干旱胁迫条件下已经得到了描述。然而,在南瓜中还没有关于 HSP70 的研究。因此,我们对这个基因家族进行了全面分析,包括系统发育关系、基序和基因结构分析、基因复制、共线性和启动子分析。在这项研究中,我们发现了 21 个,它们被分为五个亚家族(从 A 到 E)。这些基因主要定位于细胞质、叶绿体、线粒体、细胞核和内质网(ER)。我们可以观察到在紧密连锁的亚家族中,基序、内含子/外显子的数量以及相应的细胞区室更为相似。根据共线性分析,基因复制是由于纯化选择而发生的。结果表明,由于片段复制(SD),所有九个基因对都发生了基因复制。共线性分析表明,南瓜与黄瓜的关系比与拟南芥的关系更密切。启动子分析表明 HSP70 基因上游区域存在各种顺式调控元件,如激素和应激响应元件,表明该基因家族在胁迫耐受中可能发挥作用。我们进一步对南瓜在渐进性干旱胁迫下的 HSP70 进行了基因表达分析。南瓜被广泛用作砧木来提高黄瓜接穗的胁迫耐受性和果实品质。由于应激响应的可移动分子通过根到整个植物体的维管束组织转移,我们使用嫁接材料的木质部来研究 HSP70(可能是可移动的)基因家族的表达模式。结果表明,在胁迫后 4 天(DAS),所有 HSP70 都表现出非常低的表达水平。然而,随着干旱期的推进,基因表现出不同的表达模式。例如,-4(在亚家族 E 中)和-14(在亚家族 C 中)的表达在 6 和 11 DAS 时急剧增加。然而,属于亚家族 A 的所有基因的表达在干旱胁迫下没有显著变化。这些发现表明该基因家族在干旱胁迫下具有多种功能,并为进一步研究该基因家族在胁迫条件下的功能提供了有价值的信息。

https://cdn.ncbi.nlm.nih.gov/pmc/blobs/97c3/8836791/9db542b72cd4/ijms-23-01918-g001.jpg

文献AI研究员

20分钟写一篇综述,助力文献阅读效率提升50倍。

立即体验

用中文搜PubMed

大模型驱动的PubMed中文搜索引擎

马上搜索

文档翻译

学术文献翻译模型,支持多种主流文档格式。

立即体验