Suppr超能文献

编辑亮点:在人脂肪生成的脂肪来源干细胞模型中筛选ToxCast优先化学品对PPARG功能的影响

Editor's Highlight: Screening ToxCast Prioritized Chemicals for PPARG Function in a Human Adipose-Derived Stem Cell Model of Adipogenesis.

作者信息

Foley Briana, Doheny Daniel L, Black Michael B, Pendse Salil N, Wetmore Barbara A, Clewell Rebecca A, Andersen Melvin E, Deisenroth Chad

机构信息

The Hamner Institutes for Health Sciences, Institute for Chemical Safety Sciences, 6 Davis Drive, Research Triangle Park, North Carolina 27709.

ScitoVation, LLC, 6 Davis Drive, Research Triangle Park, North Carolina 27709.

出版信息

Toxicol Sci. 2017 Jan;155(1):85-100. doi: 10.1093/toxsci/kfw186. Epub 2016 Sep 23.

Abstract

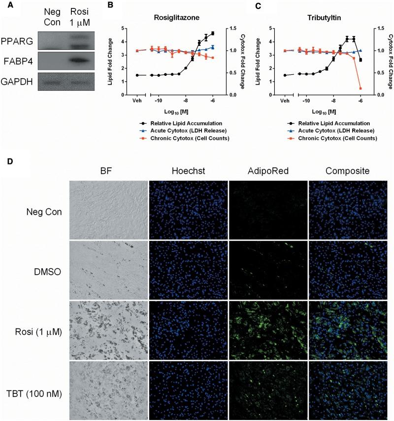
The developmental origins of obesity hypothesis posits a multifaceted contribution of factors to the fetal origins of obesity and metabolic disease. Adipocyte hyperplasia in gestation and early childhood may result in predisposition for obesity later in life. Rodent in vitro and in vivo studies indicate that some chemicals may directly affect adipose progenitor cell differentiation, but the human relevance of these findings is unclear. The nuclear receptor peroxisome proliferator-activated receptor gamma (PPARG) is the master regulator of adipogenesis. Human adipose-derived stem cells (hASC) isolated from adipose tissue express endogenous isoforms of PPARG and represent a biologically relevant cell-type for evaluating activity of PPARG ligands. Here, a multi-endpoint approach based on a phenotypic adipogenesis assay was applied to screen a set of 60 chemical compounds identified in ToxCast Phase I as PPARG active (49) or inactive (11). Chemicals showing activity in the adipogenesis screen were further evaluated in a series of 4 orthogonal assays representing 7 different key events in PPARG-dependent adipogenesis, including gene transcription, protein expression, and adipokine secretion. An siRNA screen was also used to evaluate PPARG-dependence of the adipogenesis phenotype. A universal concentration-response design enabled inter-assay comparability and implementation of a weight-of-evidence approach for bioactivity classification. Collectively, a total of 14/49 (29%) prioritized chemicals were identified with moderate-to-strong activity for human adipogenesis. These results provide the first integrated screening approach of prioritized ToxCast chemicals in a human stem cell model of adipogenesis and provide insight into the capacity of PPARG-activating chemicals to modulate early life programming of adipose tissue.

摘要

肥胖假说的发育起源认为多种因素对肥胖和代谢疾病的胎儿起源有多重影响。妊娠和幼儿期的脂肪细胞增生可能导致日后肥胖的易感性。啮齿动物的体外和体内研究表明,一些化学物质可能直接影响脂肪祖细胞的分化,但这些发现与人类的相关性尚不清楚。核受体过氧化物酶体增殖物激活受体γ(PPARG)是脂肪生成的主要调节因子。从脂肪组织中分离出的人脂肪来源干细胞(hASC)表达PPARG的内源性异构体,是评估PPARG配体活性的生物学相关细胞类型。在此,基于表型脂肪生成测定的多终点方法被用于筛选在ToxCast第一阶段鉴定为PPARG活性(49种)或非活性(11种)的60种化合物。在脂肪生成筛选中显示有活性的化学物质在一系列4种正交测定中进一步评估,这些测定代表了PPARG依赖性脂肪生成中的7个不同关键事件,包括基因转录、蛋白质表达和脂肪因子分泌。还使用了siRNA筛选来评估脂肪生成表型对PPARG的依赖性。通用的浓度-反应设计实现了不同测定之间的可比性,并实施了证据权重法进行生物活性分类。总体而言,共鉴定出14/49(29%)种优先化学品对人类脂肪生成具有中度至强活性。这些结果提供了在人类脂肪生成干细胞模型中对优先ToxCast化学品进行首次综合筛选的方法,并深入了解了PPARG激活化学品调节脂肪组织早期生命编程过程的能力。

https://cdn.ncbi.nlm.nih.gov/pmc/blobs/57c8/5216650/f84506044790/kfw186f1.jpg

文献AI研究员

20分钟写一篇综述,助力文献阅读效率提升50倍。

立即体验

用中文搜PubMed

大模型驱动的PubMed中文搜索引擎

马上搜索

文档翻译

学术文献翻译模型,支持多种主流文档格式。

立即体验