Suppr超能文献

内皮抗氧化剂-1:体内铜依赖性伤口愈合的关键介质。

Endothelial Antioxidant-1: a Key Mediator of Copper-dependent Wound Healing in vivo.

作者信息

Das Archita, Sudhahar Varadarajan, Chen Gin-Fu, Kim Ha Won, Youn Seock-Won, Finney Lydia, Vogt Stefan, Yang Jay, Kweon Junghun, Surenkhuu Bayasgalan, Ushio-Fukai Masuko, Fukai Tohru

机构信息

Departments of Medicine (Section of Cardiology) and Pharmacology, Center for Cardiovascular Research, Center for Lung and Vascular Biology, University of Illinois at Chicago, Chicago IL60612, USA.

Jesse Brown Veterans Affairs Medical Center, IL60612, Chicago, USA.

出版信息

Sci Rep. 2016 Sep 26;6:33783. doi: 10.1038/srep33783.

Abstract

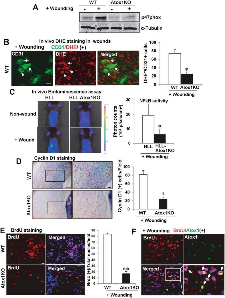
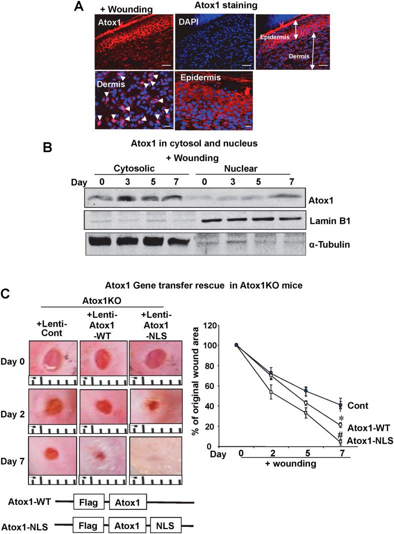
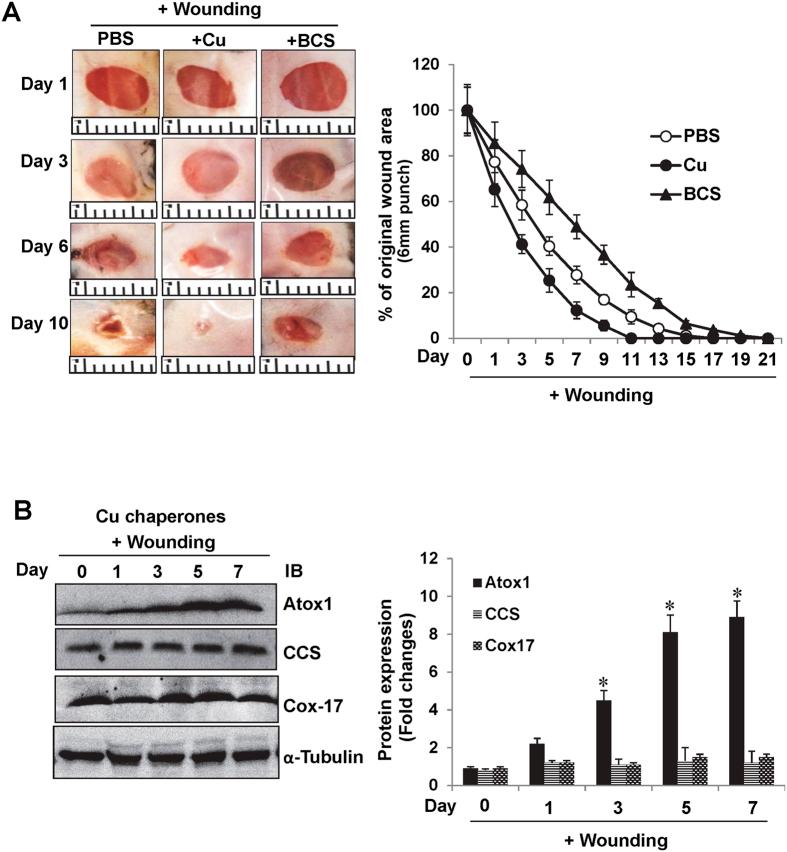
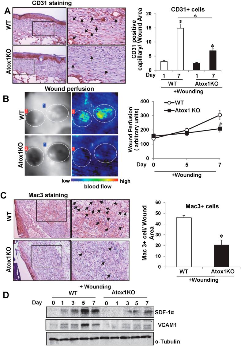
Copper (Cu), an essential nutrient, promotes wound healing, however, target of Cu action and underlying mechanisms remain elusive. Cu chaperone Antioxidant-1 (Atox1) in the cytosol supplies Cu to the secretory enzymes such as lysyl oxidase (LOX), while Atox1 in the nucleus functions as a Cu-dependent transcription factor. Using mouse cutaneous wound healing model, here we show that Cu content (by X-ray Fluorescence Microscopy) and nuclear Atox1 are increased after wounding, and that wound healing with and without Cu treatment is impaired in Atox1 mice. Endothelial cell (EC)-specific Atox1 mice and gene transfer of nuclear-target Atox1 in Atox1 mice reveal that Atox1 in ECs as well as transcription factor function of Atox1 are required for wound healing. Mechanistically, Atox1 mice show reduced Atox1 target proteins such as p47phox NADPH oxidase and cyclin D1 as well as extracellular matrix Cu enzyme LOX activity in wound tissues. This in turn results in reducing O production in ECs, NFkB activity, cell proliferation and collagen formation, thereby inhibiting angiogenesis, macrophage recruitment and extracellular matrix maturation. Our findings suggest that Cu-dependent transcription factor/Cu chaperone Atox1 in ECs plays an important role to sense Cu to accelerate wound angiogenesis and healing.

摘要

铜(Cu)作为一种必需营养素,可促进伤口愈合,然而,铜作用的靶点和潜在机制仍不清楚。胞质中的铜伴侣抗氧化剂-1(Atox1)将铜供应给诸如赖氨酰氧化酶(LOX)等分泌酶,而细胞核中的Atox1则作为一种依赖铜的转录因子发挥作用。利用小鼠皮肤伤口愈合模型,我们在此表明,受伤后铜含量(通过X射线荧光显微镜检测)和细胞核Atox1会增加,并且在Atox1基因敲除小鼠中,无论有无铜处理,伤口愈合均受损。内皮细胞(EC)特异性Atox1基因敲除小鼠以及在Atox1基因敲除小鼠中进行核靶向Atox1的基因转移表明,EC中的Atox1以及Atox1的转录因子功能是伤口愈合所必需的。从机制上讲,Atox1基因敲除小鼠的伤口组织中Atox1靶蛋白如p47phox NADPH氧化酶和细胞周期蛋白D1以及细胞外基质铜酶LOX活性降低。这进而导致EC中氧生成减少、NFkB活性降低、细胞增殖和胶原蛋白形成减少,从而抑制血管生成、巨噬细胞募集和细胞外基质成熟。我们的研究结果表明,EC中依赖铜的转录因子/铜伴侣Atox1在感知铜以加速伤口血管生成和愈合方面发挥着重要作用。

https://cdn.ncbi.nlm.nih.gov/pmc/blobs/09f3/5036036/c63ea969d86e/srep33783-f1.jpg

文献AI研究员

20分钟写一篇综述,助力文献阅读效率提升50倍。

立即体验

用中文搜PubMed

大模型驱动的PubMed中文搜索引擎

马上搜索

文档翻译

学术文献翻译模型,支持多种主流文档格式。

立即体验