Suppr超能文献

Atox1 通过 ROS-NLRP3 炎性小体通路调节肠道炎症中的巨噬细胞极化。

Atox1 regulates macrophage polarization in intestinal inflammation via ROS-NLRP3 inflammasome pathway.

机构信息

Department of Gastroenterology, Tongde Hospital of Zhejiang Province, No. 234, Gucui road, Hangzhou, 310012, China.

Institute of Integrated Chinese and Western Medicine on Spleen-Stomach Diseases, Zhejiang Province Academy of Traditional Chinese Medicine, Hangzhou, 310012, China.

出版信息

J Transl Med. 2024 May 25;22(1):497. doi: 10.1186/s12967-024-05314-4.

Abstract

BACKGROUND

Inflammation and oxidative stress play an important role in the pathophysiology of inflammatory bowel disease (IBD). This study aimed to explore the effects of copper chaperone Antioxidant-1 (Atox1) on macrophages in a mouse model of intestinal inflammation.

METHODS

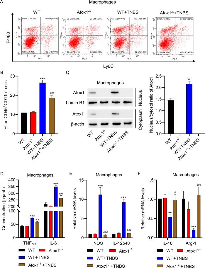
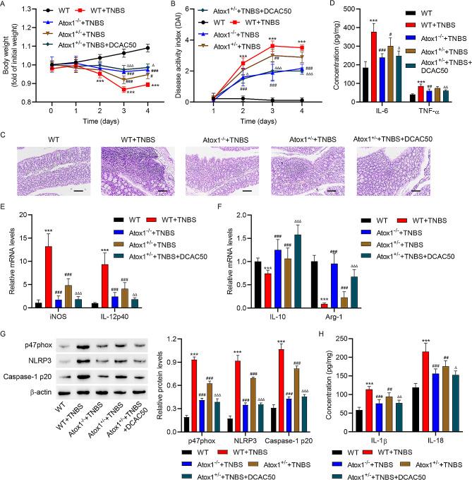
A mouse model of TNBS-induced colitis was established and verified using the disease activity index. Atox1 conditional knockout mice were applied. The proportion of macrophages in colonic lamina propria mononuclear cells and ROS production were analyzed using flow cytometry. Inflammatory cytokines were measured using ELISA. Expression of macrophage M1/M2 polarization markers, p47phox, NLRP3, and Caspase-1 p20 was measured using quantitative RT-PCR and Western blotting.

RESULTS

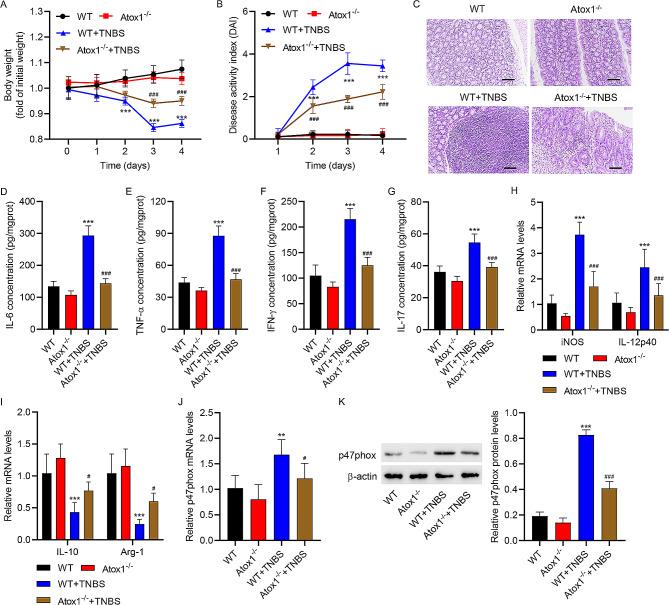
Atox1 expression was up-regulated in colon tissues of TNBS-induced colitis mice. Macrophages isolated from TNBS-induced colitis mice showed M1 polarization and nuclear translocation of Atox1. Inhibiting copper chaperone activity decreased p47phox, ROS production, and M1 polarization induced by CuCl in macrophages. TNBS induced up-regulation of inflammatory cytokines, M1 polarization markers, and p47phox expression in mice, an effect which was preempted by Atox1 knockout. Inflammatory cytokines and expression of M1 polarization markers, p47phox, NLRP3, Caspase-1 p20 were also increased in macrophages isolated from TNBS-induced colitis mice. These changes were alleviated in mice with Atox1 knockout. The effects of Atox1 on macrophage polarization were mediated via the ROS-NLRP3 inflammasome pathway.

CONCLUSION

Atox1 plays a pro-inflammatory role, promotes M1 polarization of macrophages, and increases the concentrations of pro-inflammatory cytokines in intestinal tissue by regulating the ROS-NLRP3 inflammasome pathway. Atox1 is a potential therapeutic target in IBD.

摘要

背景

炎症和氧化应激在炎症性肠病(IBD)的病理生理学中起着重要作用。本研究旨在探讨铜伴侣抗氧化剂-1(Atox1)对肠道炎症小鼠模型中巨噬细胞的影响。

方法

采用 TNBS 诱导的结肠炎小鼠模型,并通过疾病活动指数进行验证。应用 Atox1 条件性敲除小鼠。采用流式细胞术分析结肠固有层单核细胞中巨噬细胞的比例和 ROS 的产生。采用 ELISA 法测定炎症细胞因子。采用定量 RT-PCR 和 Western blot 法测定巨噬细胞 M1/M2 极化标志物、p47phox、NLRP3 和 Caspase-1 p20 的表达。

结果

Atox1 在 TNBS 诱导的结肠炎小鼠结肠组织中表达上调。从 TNBS 诱导的结肠炎小鼠分离的巨噬细胞表现出 M1 极化和 Atox1 的核转位。抑制铜伴侣活性可降低 CuCl 诱导的巨噬细胞中 p47phox、ROS 产生和 M1 极化。TNBS 诱导小鼠炎症细胞因子、M1 极化标志物和 p47phox 表达上调,Atox1 敲除可阻止这种上调。从 TNBS 诱导的结肠炎小鼠分离的巨噬细胞中,炎症细胞因子和 M1 极化标志物的表达以及 p47phox、NLRP3、Caspase-1 p20 的表达也增加。Atox1 敲除可减轻这些变化。Atox1 对巨噬细胞极化的影响是通过 ROS-NLRP3 炎性小体途径介导的。

结论

Atox1 通过调节 ROS-NLRP3 炎性小体途径发挥促炎作用,促进巨噬细胞 M1 极化,并增加肠道组织中促炎细胞因子的浓度。Atox1 是 IBD 的潜在治疗靶点。

https://cdn.ncbi.nlm.nih.gov/pmc/blobs/e87d/11128112/e1d90316843e/12967_2024_5314_Fig1_HTML.jpg

文献AI研究员

20分钟写一篇综述,助力文献阅读效率提升50倍。

立即体验

用中文搜PubMed

大模型驱动的PubMed中文搜索引擎

马上搜索

文档翻译

学术文献翻译模型,支持多种主流文档格式。

立即体验