Suppr超能文献

肿瘤巨噬细胞是肿瘤胶原基质的关键构建者。

Tumor macrophages are pivotal constructors of tumor collagenous matrix.

作者信息

Afik Ran, Zigmond Ehud, Vugman Milena, Klepfish Mordehay, Shimshoni Elee, Pasmanik-Chor Metsada, Shenoy Anjana, Bassat Elad, Halpern Zamir, Geiger Tamar, Sagi Irit, Varol Chen

机构信息

Department of Biological Regulation, Weizmann Institute of Science, Rehovot 76100, Israel.

Research Center for Digestive Tract and Liver Diseases, Tel Aviv Sourasky Medical Center and Sackler Faculty of Medicine, Tel Aviv University, Tel Aviv 69978, Israel.

出版信息

J Exp Med. 2016 Oct 17;213(11):2315-2331. doi: 10.1084/jem.20151193. Epub 2016 Oct 3.

Abstract

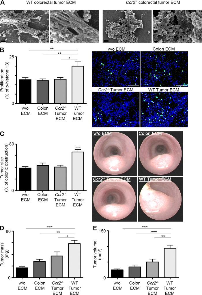
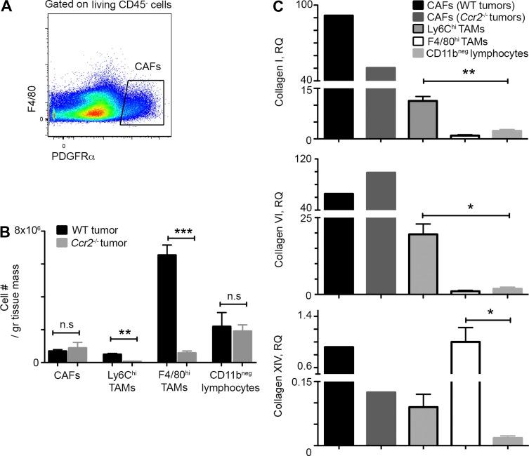
Tumor-associated macrophages (TAMs) promote tumor development, invasion, and dissemination by various mechanisms. In this study, using an orthotopic colorectal cancer (CRC) model, we found that monocyte-derived TAMs advance tumor development by the remodeling of its extracellular matrix (ECM) composition and structure. Unbiased transcriptomic and proteomic analyses of (a) TAM-abundant and -deficient tumor tissues and (b) sorted tumor-associated and -resident colonic macrophage subpopulations defined a distinct TAM-induced ECM molecular signature composed of an ensemble of matricellular proteins and remodeling enzymes they provide to the tumor microenvironment. Remarkably, many of these ECM proteins are specifically increased in human CRC versus healthy colon. Specifically, we demonstrate that although differentiating into TAMs, monocytes up-regulate matrix-remodeling programs associated with the synthesis and assembly of collagenous ECM, specifically collagen types I, VI, and XIV. This finding was further established by advanced imaging showing that TAMs instruct the deposition, cross-linking, and linearization of collagen fibers during tumor development, especially at areas of tumor invasiveness. Finally, we show that cancer-associated fibroblasts are significantly outnumbered by TAMs in this model and that their expression of collagen XIV and I is reduced by TAM deficiency. Here, we outline a novel TAM protumoral function associated with building of the collagenous ECM niche.

摘要

肿瘤相关巨噬细胞(TAM)通过多种机制促进肿瘤的发展、侵袭和扩散。在本研究中,我们使用原位结直肠癌(CRC)模型发现,单核细胞来源的TAM通过重塑其细胞外基质(ECM)的组成和结构来促进肿瘤发展。对(a)富含TAM和缺乏TAM的肿瘤组织以及(b)分选的肿瘤相关和驻留结肠巨噬细胞亚群进行无偏转录组学和蛋白质组学分析,确定了一种由基质细胞蛋白和它们提供给肿瘤微环境的重塑酶组成的独特的TAM诱导的ECM分子特征。值得注意的是,与健康结肠相比,这些ECM蛋白中的许多在人类CRC中特异性增加。具体而言,我们证明,单核细胞在分化为TAM的过程中,上调了与胶原ECM的合成和组装相关的基质重塑程序,特别是I型、VI型和XIV型胶原。先进的成像进一步证实了这一发现,显示TAM在肿瘤发展过程中指导胶原纤维的沉积、交联和线性化,尤其是在肿瘤侵袭区域。最后,我们表明,在该模型中,癌症相关成纤维细胞的数量明显少于TAM,并且TAM缺乏会降低它们的胶原XIV和I的表达。在这里我们概述了一种与构建胶原ECM微环境相关的新型TAM促肿瘤功能。

https://cdn.ncbi.nlm.nih.gov/pmc/blobs/98e1/5068227/ca6e6f447c20/JEM_20151193_Fig1.jpg

文献AI研究员

20分钟写一篇综述,助力文献阅读效率提升50倍。

立即体验

用中文搜PubMed

大模型驱动的PubMed中文搜索引擎

马上搜索

文档翻译

学术文献翻译模型,支持多种主流文档格式。

立即体验