Suppr超能文献

通过多因素生物参数的非侵入性PET分子成像策略优化癌症抗血管生成治疗的早期反应监测和预测

Optimization of Early Response Monitoring and Prediction of Cancer Antiangiogenesis Therapy via Noninvasive PET Molecular Imaging Strategies of Multifactorial Bioparameters.

作者信息

Bao Xiao, Wang Ming-Wei, Luo Jian-Min, Wang Si-Yang, Zhang Yong-Ping, Zhang Ying-Jian

机构信息

Department of Radiology, Shanghai Pulmonary Hospital, Tongji University School of Medicine, 507 Zhengmin Road, Shanghai 200433, China.

Department of Nuclear Medicine, Fudan University Shanghai Cancer Center.

出版信息

Theranostics. 2016 Sep 10;6(12):2084-2098. doi: 10.7150/thno.13917. eCollection 2016.

Abstract

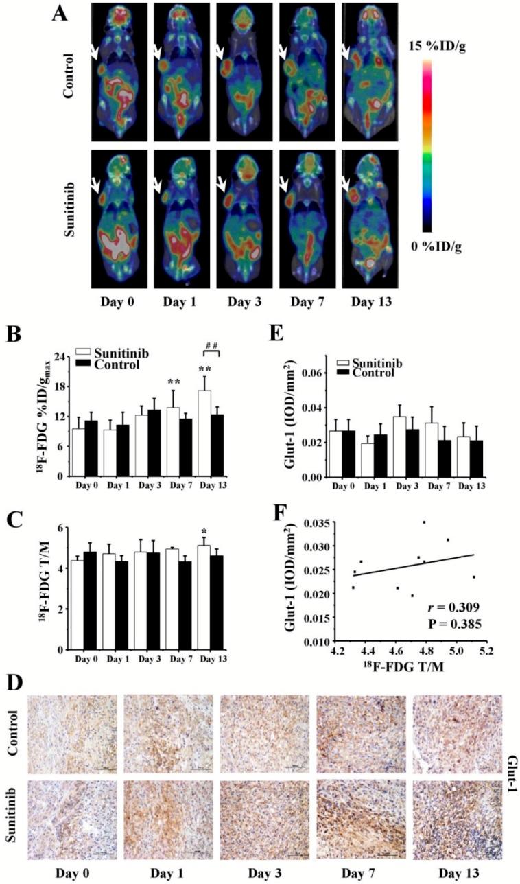
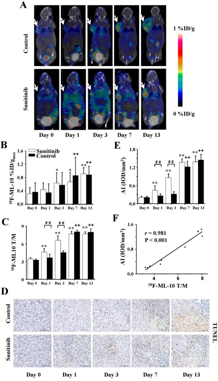
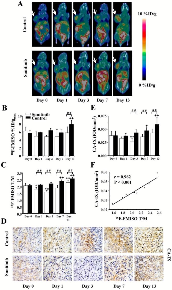
: Antiangiogenesis therapy (AAT) has provided substantial benefits regarding improved outcomes and survival for suitable patients in clinical settings. Therefore, the early definition of therapeutic effects is urgently needed to guide cancer AAT. We aimed to optimize the early response monitoring and prediction of AAT efficacy, as indicated by the multi-targeted anti-angiogenic drug sunitinib in U87MG tumors, using noninvasive positron emission computed tomography (PET) molecular imaging strategies of multifactorial bioparameters. U87MG tumor mice were treated via intragastric injections of sunitinib (80 mg/kg) or vehicle for 7 consecutive days. Longitudinal MicroPET/CT scans with F-FDG, F-FMISO, F-ML-10 and F-Alfatide II were acquired to quantitatively measure metabolism, hypoxia, apoptosis and angiogenesis on days 0, 1, 3, 7 and 13 following therapy initiation. Tumor tissues from a dedicated group of mice were collected for immunohistochemical (IHC) analysis of key biomarkers (Glut-1, CA-IX, TUNEL, αβ and CD31) at the time points of PET imaging. The tumor sizes and mouse weights were measured throughout the study. The tumor uptake (ID%/g), the ratios of the tumor/muscle (T/M) for each probe, and the tumor growth ratios (TGR) were calculated and used for statistical analyses of the differences and correlations. Sunitinib successfully inhibited U87MG tumor growth with significant differences in the tumor size from day 9 after sunitinib treatment compared with the control group (P < 0.01). The uptakes of F-FMISO (reduced hypoxia), F-ML-10 (increased apoptosis) and F-Alfatide II (decreased angiogenesis) in the tumor lesions significantly changed during the early stage (days 1 to 3) of sunitinib treatment; however, the uptake of F-FDG (increased glucose metabolism) was significantly different during the late stage. The PET imaging data of each probe were all confirmed via ex vivo IHC of the relevant biomarkers. Notably, the PET imaging of F-Alfatide II and F-FMISO was significantly correlated (all P < 0.05) with TGR, whereas the imaging of F-FDG and F-ML-10 was not significantly correlated with TGR. : Based on the tumor uptake of the PET probes and their correlations with MVD and TGR, F-Alfatide II PET may not only monitor the early response but also precisely predict the therapeutic efficacy of the multi-targeted, anti-angiogenic drug sunitinib in U87MG tumors. In conclusion, it is feasible to optimize the early response monitoring and efficacy prediction of cancer AAT using noninvasive PET molecular imaging strategies of multifactorial bioparameters, such as angiogenesis imaging with F-Alfatide II, which represents an RGD-based probe.

摘要

抗血管生成疗法(AAT)已为临床中合适的患者带来了改善预后和生存方面的显著益处。因此,迫切需要对治疗效果进行早期定义,以指导癌症AAT。我们旨在通过多因素生物参数的非侵入性正电子发射计算机断层扫描(PET)分子成像策略,优化对AAT疗效的早期反应监测和预测,以多靶点抗血管生成药物舒尼替尼在U87MG肿瘤中的表现为例。U87MG肿瘤小鼠通过胃内注射舒尼替尼(80mg/kg)或赋形剂连续治疗7天。在治疗开始后的第0、1、3、7和13天,进行F-FDG、F-FMISO、F-ML-10和F-阿尔法肽II的纵向MicroPET/CT扫描,以定量测量代谢、缺氧、凋亡和血管生成。在PET成像的时间点,从一组专门的小鼠中收集肿瘤组织,用于关键生物标志物(Glut-1、CA-IX、TUNEL、αβ和CD31)的免疫组织化学(IHC)分析。在整个研究过程中测量肿瘤大小和小鼠体重。计算肿瘤摄取量(ID%/g)、每个探针的肿瘤/肌肉比值(T/M)和肿瘤生长率(TGR),并用于差异和相关性的统计分析。舒尼替尼成功抑制了U87MG肿瘤的生长,与对照组相比,舒尼替尼治疗后第9天肿瘤大小有显著差异(P<0.01)。在舒尼替尼治疗的早期阶段(第1至3天),肿瘤病变中F-FMISO(缺氧减少)、F-ML-10(凋亡增加)和F-阿尔法肽II(血管生成减少)的摄取量显著变化;然而,F-FDG(葡萄糖代谢增加)的摄取量在后期有显著差异。每个探针的PET成像数据均通过相关生物标志物的离体IHC得到证实。值得注意的是,F-阿尔法肽II和F-FMISO的PET成像与TGR显著相关(所有P<0.05),而F-FDG和F-ML-10的成像与TGR无显著相关性。基于PET探针的肿瘤摄取及其与MVD和TGR的相关性,F-阿尔法肽II PET不仅可以监测早期反应,还可以精确预测多靶点抗血管生成药物舒尼替尼在U87MG肿瘤中的治疗效果。总之,使用多因素生物参数的非侵入性PET分子成像策略,如用代表基于RGD探针的F-阿尔法肽II进行血管生成成像,来优化癌症AAT的早期反应监测和疗效预测是可行的。

https://cdn.ncbi.nlm.nih.gov/pmc/blobs/be39/5039682/b9ad31031d80/thnov06p2084g001.jpg

文献AI研究员

20分钟写一篇综述,助力文献阅读效率提升50倍。

立即体验

用中文搜PubMed

大模型驱动的PubMed中文搜索引擎

马上搜索

文档翻译

学术文献翻译模型,支持多种主流文档格式。

立即体验