Suppr超能文献

胶质母细胞瘤细胞中胆碱能表型与上皮-间质转化的相互调节

Reciprocal regulation of the cholinic phenotype and epithelial-mesenchymal transition in glioblastoma cells.

作者信息

Koch Katharina, Hartmann Rudolf, Schröter Friederike, Suwala Abigail Kora, Maciaczyk Donata, Krüger Andrea Caroline, Willbold Dieter, Kahlert Ulf Dietrich, Maciaczyk Jaroslaw

机构信息

Neurosurgery Department, University Hospital Duesseldorf, Duesseldorf, Germany.

Institute of Complex Systems (ICS-6) Structural Biochemistry, Forschungszentrum Juelich, Juelich, Germany.

出版信息

Oncotarget. 2016 Nov 8;7(45):73414-73431. doi: 10.18632/oncotarget.12337.

Abstract

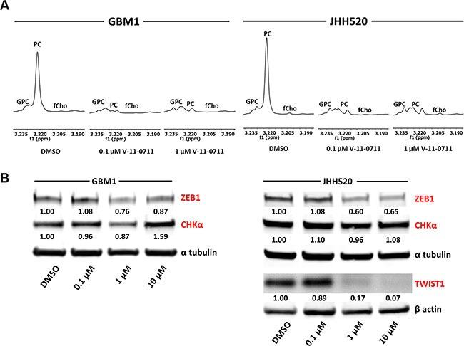
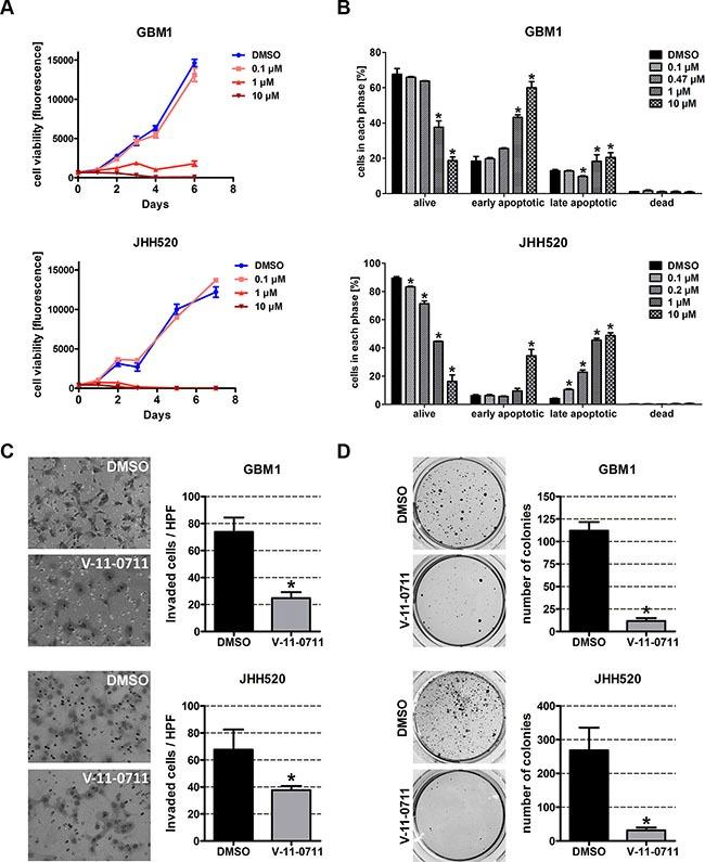
Glioblastoma (GBM) is the most malignant brain tumor with very limited therapeutic options. Standard multimodal treatments, including surgical resection and combined radio-chemotherapy do not target the most aggressive subtype of glioma cells, brain tumor stem cells (BTSCs). BTSCs are thought to be responsible for tumor initiation, progression, and relapse. Furthermore, they have been associated with the expression of mesenchymal features as a result of epithelial-mesenchymal transition (EMT) thereby inducing tumor dissemination and chemo resistance. Using high resolution proton nuclear magnetic resonance spectroscopy (1H NMR) on GBM cell cultures we provide evidence that the expression of well-known EMT activators of the ZEB, TWIST and SNAI families and EMT target genes N-cadherin and VIMENTIN is associated with aberrant choline metabolism. The cholinic phenotype is characterized by high intracellular levels of phosphocholine and total choline derivatives and was associated with malignancy in various cancers. Both genetic and pharmacological inhibition of the cardinal choline metabolism regulator choline kinase alpha (CHKα) significantly reduces the cell viability, invasiveness, clonogenicity, and expression of EMT associated genes in GBM cells. Moreover, in some cell lines synergetic cytotoxic effects were observed when combining the standard of care chemotherapeutic temozolomide with the CHKα inhibitor V-11-0711. Taken together, specific inhibition of the enzymatic activity of CHKα is a powerful strategy to suppress EMT which opens the possibility to target chemo-resistant BTSCs through impairing their mesenchymal transdifferentiation. Moreover, the newly identified EMT-oncometabolic network may be helpful to monitor the invasive properties of glioblastomas and the success of anti-EMT therapy.

摘要

胶质母细胞瘤(GBM)是最恶性的脑肿瘤,治疗选择非常有限。标准的多模式治疗,包括手术切除和联合放化疗,并不针对最具侵袭性的胶质瘤细胞亚型——脑肿瘤干细胞(BTSCs)。BTSCs被认为是肿瘤起始、进展和复发的原因。此外,由于上皮-间质转化(EMT),它们与间充质特征的表达相关,从而诱导肿瘤扩散和化疗耐药。通过对GBM细胞培养物进行高分辨率质子核磁共振波谱(1H NMR)分析,我们提供证据表明,ZEB、TWIST和SNAI家族中著名的EMT激活因子以及EMT靶基因N-钙黏蛋白和波形蛋白的表达与异常胆碱代谢相关。胆碱能表型的特征是细胞内磷酸胆碱和总胆碱衍生物水平较高,并且与各种癌症的恶性程度相关。对主要胆碱代谢调节因子胆碱激酶α(CHKα)进行基因和药理学抑制,均能显著降低GBM细胞的活力、侵袭性、克隆形成能力以及EMT相关基因的表达。此外,在一些细胞系中,当将标准护理化疗药物替莫唑胺与CHKα抑制剂V-11-0711联合使用时,观察到了协同细胞毒性作用。综上所述,特异性抑制CHKα的酶活性是一种抑制EMT的有效策略,这为通过损害其间质转分化来靶向化疗耐药的BTSCs提供了可能性。此外,新发现的EMT-肿瘤代谢网络可能有助于监测胶质母细胞瘤的侵袭特性以及抗EMT治疗的效果。

https://cdn.ncbi.nlm.nih.gov/pmc/blobs/41a9/5341988/4cd0904f0fda/oncotarget-07-73414-g001.jpg

文献AI研究员

20分钟写一篇综述,助力文献阅读效率提升50倍。

立即体验

用中文搜PubMed

大模型驱动的PubMed中文搜索引擎

马上搜索

文档翻译

学术文献翻译模型,支持多种主流文档格式。

立即体验