Suppr超能文献

体内缺乏靶轴突时少突胶质细胞的发育

Oligodendrocyte Development in the Absence of Their Target Axons In Vivo.

作者信息

Almeida Rafael, Lyons David

机构信息

Centre for Neuroregeneration, University of Edinburgh, Edinburgh, United Kingdom.

MS Society Centre for Translational Research, University of Edinburgh, Edinburgh, United Kingdom.

出版信息

PLoS One. 2016 Oct 7;11(10):e0164432. doi: 10.1371/journal.pone.0164432. eCollection 2016.

Abstract

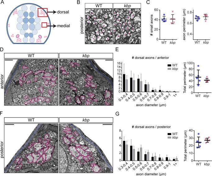
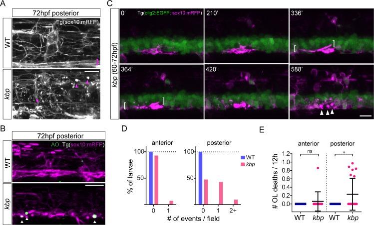
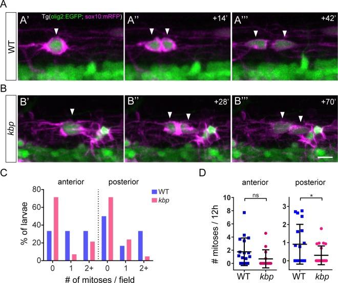
Oligodendrocytes form myelin around axons of the central nervous system, enabling saltatory conduction. Recent work has established that axons can regulate certain aspects of oligodendrocyte development and myelination, yet remarkably oligodendrocytes in culture retain the ability to differentiate in the absence of axons and elaborate myelin sheaths around synthetic axon-like substrates. It remains unclear the extent to which the life-course of oligodendrocytes requires the presence of, or signals derived from axons in vivo. In particular, it is unclear whether the specific axons fated for myelination regulate the oligodendrocyte population in a living organism, and if so, which precise steps of oligodendrocyte-cell lineage progression are regulated by target axons. Here, we use live-imaging of zebrafish larvae carrying transgenic reporters that label oligodendrocyte-lineage cells to investigate which aspects of oligodendrocyte development, from specification to differentiation, are affected when we manipulate the target axonal environment. To drastically reduce the number of axons targeted for myelination, we use a previously identified kinesin-binding protein (kbp) mutant, in which the first myelinated axons in the spinal cord, reticulospinal axons, do not fully grow in length, creating a region in the posterior spinal cord where most initial targets for myelination are absent. We find that a 73% reduction of reticulospinal axon surface in the posterior spinal cord of kbp mutants results in a 27% reduction in the number of oligodendrocytes. By time-lapse analysis of transgenic OPC reporters, we find that the reduction in oligodendrocyte number is explained by a reduction in OPC proliferation and survival. Interestingly, OPC specification and migration are unaltered in the near absence of normal axonal targets. Finally, we find that timely differentiation of OPCs into oligodendrocytes does not depend at all on the presence of target axons. Together, our data illustrate the power of zebrafish for studying the entire life-course of the oligodendrocyte lineage in vivo in an altered axonal environment.

摘要

少突胶质细胞在中枢神经系统的轴突周围形成髓鞘,实现跳跃式传导。最近的研究表明,轴突可以调节少突胶质细胞发育和髓鞘形成的某些方面,但值得注意的是,培养中的少突胶质细胞在没有轴突的情况下仍保留分化能力,并能在合成的轴突样底物周围形成髓鞘。目前尚不清楚少突胶质细胞的生命周期在多大程度上需要体内轴突的存在或轴突衍生的信号。特别是,尚不清楚注定要形成髓鞘的特定轴突是否在活生物体中调节少突胶质细胞群体,如果是,少突胶质细胞谱系进展的哪些精确步骤受靶轴突调节。在这里,我们使用携带转基因报告基因的斑马鱼幼虫进行实时成像,这些报告基因标记少突胶质细胞谱系细胞,以研究当我们操纵靶轴突环境时,少突胶质细胞发育从特化到分化的哪些方面会受到影响。为了大幅减少靶向形成髓鞘的轴突数量,我们使用了先前鉴定的驱动蛋白结合蛋白(kbp)突变体,其中脊髓中第一批有髓鞘的轴突,即网状脊髓轴突,长度不能完全生长,在脊髓后部形成一个区域,其中大多数最初的髓鞘形成靶点不存在。我们发现,kbp突变体脊髓后部网状脊髓轴突表面减少73%,导致少突胶质细胞数量减少27%。通过对转基因少突胶质前体细胞(OPC)报告基因的延时分析,我们发现少突胶质细胞数量的减少是由OPC增殖和存活的减少所解释的。有趣的是,在几乎没有正常轴突靶点的情况下,OPC的特化和迁移没有改变。最后,我们发现OPC及时分化为少突胶质细胞完全不依赖于靶轴突的存在。总之,我们的数据说明了斑马鱼在改变的轴突环境中体内研究少突胶质细胞谱系整个生命周期的能力。

https://cdn.ncbi.nlm.nih.gov/pmc/blobs/ba50/5055324/bc7143bea4bc/pone.0164432.g001.jpg

文献AI研究员

20分钟写一篇综述,助力文献阅读效率提升50倍。

立即体验

用中文搜PubMed

大模型驱动的PubMed中文搜索引擎

马上搜索

文档翻译

学术文献翻译模型,支持多种主流文档格式。

立即体验