Suppr超能文献

非诺贝特抑制细胞色素P450环氧化酶2C活性以抑制病理性眼部血管生成。

Fenofibrate Inhibits Cytochrome P450 Epoxygenase 2C Activity to Suppress Pathological Ocular Angiogenesis.

作者信息

Gong Yan, Shao Zhuo, Fu Zhongjie, Edin Matthew L, Sun Ye, Liegl Raffael G, Wang Zhongxiao, Liu Chi-Hsiu, Burnim Samuel B, Meng Steven S, Lih Fred B, SanGiovanni John Paul, Zeldin Darryl C, Hellström Ann, Smith Lois E H

机构信息

Department of Ophthalmology, Boston Children's Hospital, Harvard Medical School, Boston, MA 01248, United States.

Division of Intramural Research, National Institute of Environmental Health Sciences, National Institutes of Health, Research Triangle Park, NC 27709, United States.

出版信息

EBioMedicine. 2016 Nov;13:201-211. doi: 10.1016/j.ebiom.2016.09.025. Epub 2016 Sep 30.

Abstract

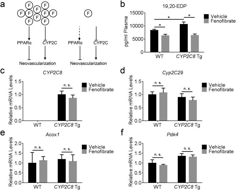
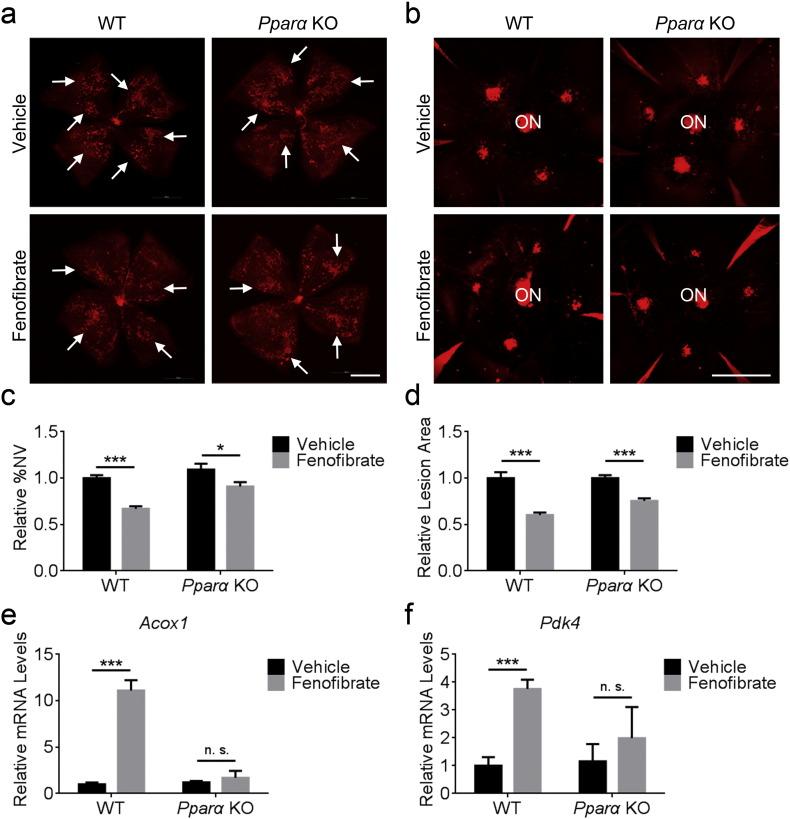
Neovascular eye diseases including retinopathy of prematurity, diabetic retinopathy and age-related-macular-degeneration are major causes of blindness. Fenofibrate treatment in type 2 diabetes patients reduces progression of diabetic retinopathy independent of its peroxisome proliferator-activated receptor (PPAR)α agonist lipid lowering effect. The mechanism is unknown. Fenofibrate binds to and inhibits cytochrome P450 epoxygenase (CYP)2C with higher affinity than to PPARα. CYP2C metabolizes ω-3 long-chain polyunsaturated fatty acids (LCPUFAs). While ω-3 LCPUFA products from other metabolizing pathways decrease retinal and choroidal neovascularization, CYP2C products of both ω-3 and ω-6 LCPUFAs promote angiogenesis. We hypothesized that fenofibrate inhibits retinopathy by reducing CYP2C ω-3 LCPUFA (and ω-6 LCPUFA) pro-angiogenic metabolites. Fenofibrate reduced retinal and choroidal neovascularization in PPARα-/-mice and augmented ω-3 LCPUFA protection via CYP2C inhibition. Fenofibrate suppressed retinal and choroidal neovascularization in mice overexpressing human CYP2C8 in endothelial cells and reduced plasma levels of the pro-angiogenic ω-3 LCPUFA CYP2C8 product, 19,20-epoxydocosapentaenoic acid. 19,20-epoxydocosapentaenoic acid reversed fenofibrate-induced suppression of angiogenesis ex vivo and suppression of endothelial cell functions in vitro. In summary fenofibrate suppressed retinal and choroidal neovascularization via CYP2C inhibition as well as by acting as an agonist of PPARα. Fenofibrate augmented the overall protective effects of ω-3 LCPUFAs on neovascular eye diseases.

摘要

包括早产儿视网膜病变、糖尿病视网膜病变和年龄相关性黄斑变性在内的新生血管性眼病是失明的主要原因。2型糖尿病患者使用非诺贝特治疗可降低糖尿病视网膜病变的进展,这与其作为过氧化物酶体增殖物激活受体(PPAR)α激动剂的降脂作用无关。其机制尚不清楚。非诺贝特与细胞色素P450环氧酶(CYP)2C的结合及抑制作用比与PPARα的结合更强。CYP2C可代谢ω-3长链多不饱和脂肪酸(LCPUFA)。虽然其他代谢途径产生的ω-3 LCPUFA产物可减少视网膜和脉络膜新生血管形成,但CYP2C产生的ω-3和ω-6 LCPUFA产物均可促进血管生成。我们推测,非诺贝特通过减少CYP2C ω-3 LCPUFA(以及ω-6 LCPUFA)的促血管生成代谢产物来抑制视网膜病变。非诺贝特可减少PPARα基因敲除小鼠的视网膜和脉络膜新生血管形成,并通过抑制CYP2C增强ω-3 LCPUFA的保护作用。非诺贝特可抑制内皮细胞中过表达人CYP2C8的小鼠的视网膜和脉络膜新生血管形成,并降低促血管生成的ω-3 LCPUFA CYP2C8产物19,二十二碳五烯酸环氧物的血浆水平。19,二十二碳五烯酸环氧物可在体外逆转非诺贝特诱导的血管生成抑制作用,并在体外抑制内皮细胞功能。总之,非诺贝特通过抑制CYP2C以及作为PPARα激动剂来抑制视网膜和脉络膜新生血管形成。非诺贝特增强了ω-3 LCPUFA对新生血管性眼病的总体保护作用。

https://cdn.ncbi.nlm.nih.gov/pmc/blobs/f412/5264653/7aeb4884bdaa/fx1.jpg

文献AI研究员

20分钟写一篇综述,助力文献阅读效率提升50倍。

立即体验

用中文搜PubMed

大模型驱动的PubMed中文搜索引擎

马上搜索

文档翻译

学术文献翻译模型,支持多种主流文档格式。

立即体验