Suppr超能文献

干扰素调节因子4控制T细胞效应功能和代谢。

Interferon Regulatory Factor 4 controls T cell effector function and metabolism.

作者信息

Mahnke Justus, Schumacher Valéa, Ahrens Stefanie, Käding Nadja, Feldhoff Lea Marie, Huber Magdalena, Rupp Jan, Raczkowski Friederike, Mittrücker Hans-Willi

机构信息

Institute of Immunology, University Medical Center Hamburg-Eppendorf, Hamburg, Germany.

Department of Infectious Diseases and Microbiology, University of Lübeck, Lübeck, Germany.

出版信息

Sci Rep. 2016 Oct 20;6:35521. doi: 10.1038/srep35521.

Abstract

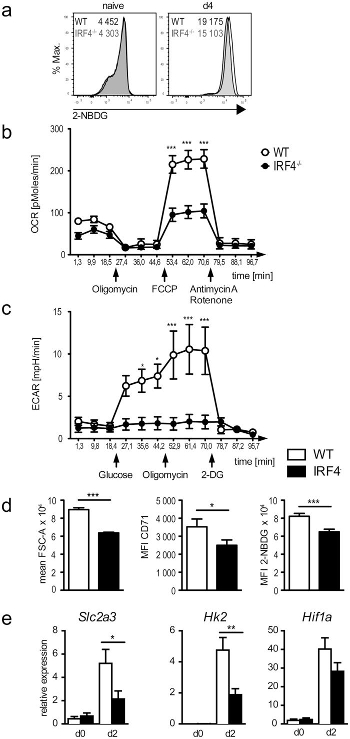
The transcription factor Interferon Regulatory Factor 4 (IRF4) is essential for T and T cell formation and controls peripheral CD8 T cell differentiation. We used Listeria monocytogenes infection to characterize the function of IRF4 in T responses. IRF4 mice generated only marginal numbers of listeria-specific T cells. After transfer into infected mice, IRF4 CD4 T cells failed to differentiate into T cells as indicated by reduced T-bet and IFN-γ expression, and showed limited proliferation. Activated IRF4 CD4 T cells exhibited diminished uptake of the glucose analog 2-NBDG, limited oxidative phosphorylation and strongly reduced aerobic glycolysis. Insufficient metabolic adaptation contributed to the limited proliferation and T differentiation of IRF4 CD4 T cells. Our study identifies IRF4 as central regulator of T responses and cellular metabolism. We propose that this function of IRF4 is fundamental for the initiation and maintenance of all T cell responses.

摘要

转录因子干扰素调节因子4(IRF4)对于T细胞和T细胞的形成至关重要,并控制外周CD8 T细胞的分化。我们利用单核细胞增生李斯特菌感染来表征IRF4在T细胞应答中的功能。IRF4缺陷小鼠仅产生少量的李斯特菌特异性T细胞。将IRF4缺陷的CD4 T细胞转移到受感染小鼠体内后,如T-bet和IFN-γ表达降低所示,它们无法分化为T细胞,并且增殖有限。活化的IRF4缺陷CD4 T细胞对葡萄糖类似物2-NBDG的摄取减少,氧化磷酸化受限,有氧糖酵解大幅降低。代谢适应不足导致IRF4缺陷CD4 T细胞的增殖和T细胞分化受限。我们的研究确定IRF4是T细胞应答和细胞代谢的核心调节因子。我们提出,IRF4的这一功能对于所有T细胞应答的启动和维持至关重要。

https://cdn.ncbi.nlm.nih.gov/pmc/blobs/4bb0/5071867/5658fe9cd24d/srep35521-f1.jpg

文献AI研究员

20分钟写一篇综述,助力文献阅读效率提升50倍。

立即体验

用中文搜PubMed

大模型驱动的PubMed中文搜索引擎

马上搜索

文档翻译

学术文献翻译模型,支持多种主流文档格式。

立即体验