Suppr超能文献

大黄素通过抑制上皮-间质转化和成纤维细胞活化改善博来霉素诱导的大鼠肺纤维化。

Emodin ameliorates bleomycin-induced pulmonary fibrosis in rats by suppressing epithelial-mesenchymal transition and fibroblast activation.

作者信息

Guan Ruijuan, Wang Xia, Zhao Xiaomei, Song Nana, Zhu Jimin, Wang Jijiang, Wang Jin, Xia Chunmei, Chen Yonghua, Zhu Danian, Shen Linlin

机构信息

Department of Physiology and Pathophysiology, School of Basic Medical Sciences, Fudan University, Shanghai, China.

Division of Nephrology, Zhongshan Hospital, Fudan University, Shanghai, China.

出版信息

Sci Rep. 2016 Oct 24;6:35696. doi: 10.1038/srep35696.

Abstract

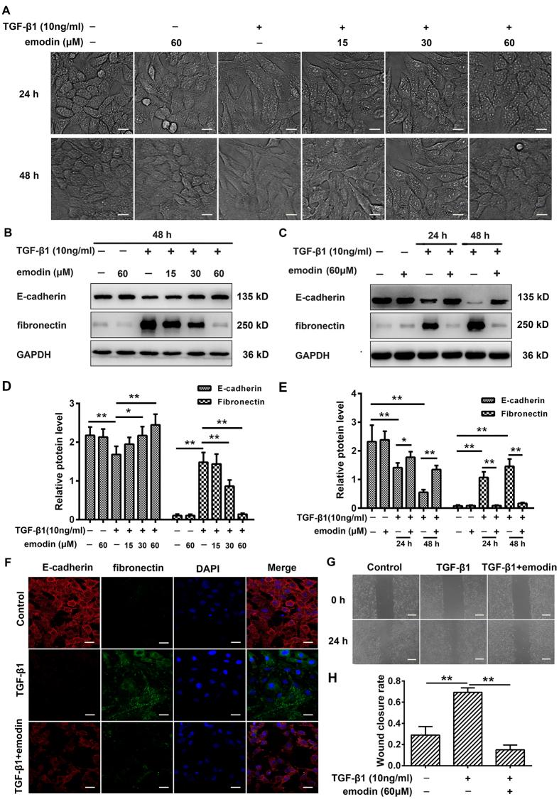
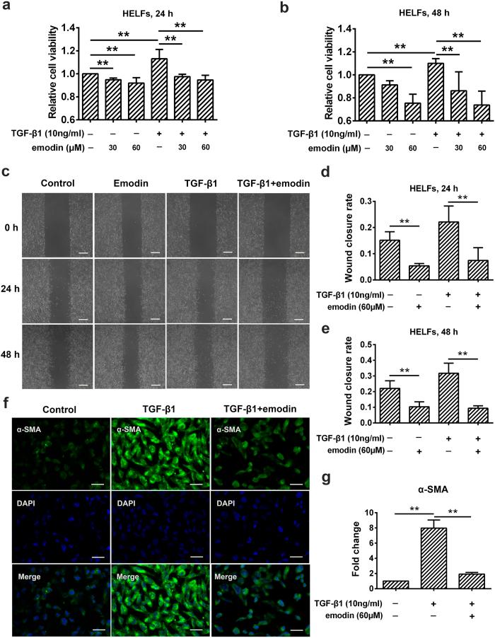
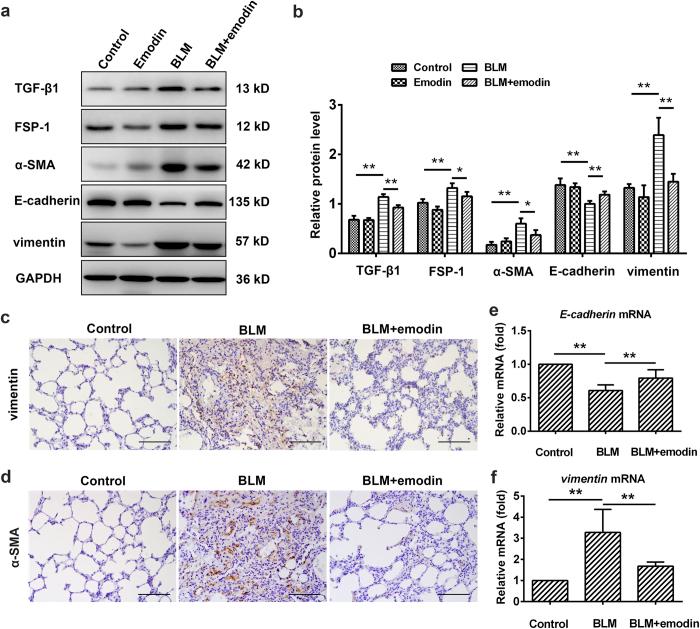
Aberrant activation of TGF-β1 is frequently encountered and promotes epithelial-mesenchymal transition (EMT) and fibroblast activation in pulmonary fibrosis. The present study investigated whether emodin mediates its effect via suppressing TGF-β1-induced EMT and fibroblast activation in bleomycin (BLM)-induced pulmonary fibrosis in rats. Here, we found that emodin induced apoptosis and inhibited cellular proliferation, migration and differentiation in TGF-β1-stimulated human embryonic lung fibroblasts (HELFs). Emodin suppressed TGF-β1-induced EMT in a dose- and time-dependent manner in alveolar epithelial A549 cells. Emodin also inhibited TGF-β1-induced Smad2, Smad3 and Erk1/2 activation, suggesting that Smad2/3 and Erk1/2 inactivation mediated the emodin-induced effects on TGF-β1-induced EMT. Additionally, we provided in vivo evidence suggesting that emodin apparently alleviated BLM-induced pulmonary fibrosis and improved pulmonary function by inhibiting TGF-β1 signaling and subsequently repressing EMT, fibroblast activation and extracellular matrix (ECM) deposition. Taken together, our data suggest that emodin mediates its effects mainly via inhibition of EMT and fibroblast activation and thus has a potential for the treatment of pulmonary fibrosis.

摘要

转化生长因子-β1(TGF-β1)的异常激活在肺纤维化中经常出现,并促进上皮-间质转化(EMT)和成纤维细胞活化。本研究调查了大黄素是否通过抑制TGF-β1诱导的EMT和成纤维细胞活化,从而在博来霉素(BLM)诱导的大鼠肺纤维化中发挥作用。在此,我们发现大黄素可诱导人胚肺成纤维细胞(HELFs)凋亡,并抑制其细胞增殖、迁移和分化。大黄素在肺泡上皮A549细胞中以剂量和时间依赖的方式抑制TGF-β1诱导的EMT。大黄素还抑制TGF-β1诱导的Smad2、Smad3和Erk1/2激活,提示Smad2/3和Erk1/2失活介导了大黄素对TGF-β1诱导的EMT的影响。此外,我们提供的体内证据表明,大黄素通过抑制TGF-β1信号传导,进而抑制EMT、成纤维细胞活化和细胞外基质(ECM)沉积,明显减轻了BLM诱导的肺纤维化并改善了肺功能。综上所述,我们的数据表明大黄素主要通过抑制EMT和成纤维细胞活化发挥作用,因此具有治疗肺纤维化的潜力。

https://cdn.ncbi.nlm.nih.gov/pmc/blobs/0c2c/5075925/68048c5fd1dc/srep35696-f1.jpg

文献AI研究员

20分钟写一篇综述,助力文献阅读效率提升50倍。

立即体验

用中文搜PubMed

大模型驱动的PubMed中文搜索引擎

马上搜索

文档翻译

学术文献翻译模型,支持多种主流文档格式。

立即体验