Suppr超能文献

微小RNA-129-3p的甲基化相关沉默通过靶向极光激酶A促进肝细胞癌的上皮-间质转化、侵袭和转移。

Methylation-associated silencing of microRNA-129-3p promotes epithelial-mesenchymal transition, invasion and metastasis of hepatocelluar cancer by targeting Aurora-A.

作者信息

Cui Shiyun, Zhang Kai, Li Chen, Chen Jing, Pan Yan, Feng Bing, Lu Lei, Zhu Ziman, Wang Rui, Chen Longbang

机构信息

Department of Medical Oncology, Jinling Hospital, School of Medicine, Nanjing University, Nanjing 210002, Jiangsu, PR China.

Liver Disease Center of PLA, The 81th Hospital of PLA, Nanjing 210002, Jiangsu, PR China.

出版信息

Oncotarget. 2016 Nov 22;7(47):78009-78028. doi: 10.18632/oncotarget.12870.

Abstract

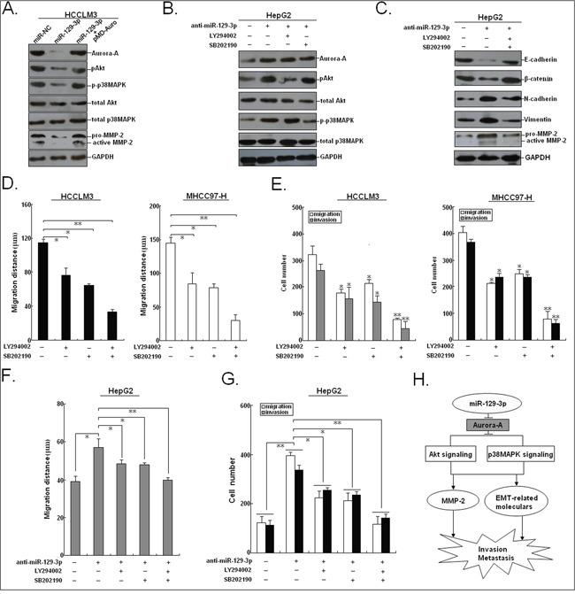
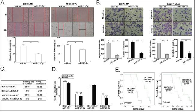
Metastasis and recurrence has become one major obstacle for further improving the survival of hepatocelluar cancer (HCC) patients. Therefore, it is critical to elucidate the mechanisms involved in HCC metastasis. This study aimed to investigate the roles of microRNA (miR)-129-3p in HCC metastasis and its possible molecular mechanisms. By using microarray analysis to compare levels of different miRNAs in HCC tissues with or without lymph node metastasis (LNM), we showed that HCC tissues with LNM had reduced levels of miR-129-3p, which was related to its promoter hypermethylation and correlated with tumor metastasis, recurrence and poor prognosis. Gain - and loss - of - function assays indicated that re-expression of miR-129-3p could reverse epithelial-mesenchymal transition (EMT), and reduce in vitro invasion and in vivo metastasis of HCC cells. Aurora-A, a serine/threonine protein kinase, was identified as a direct target of miR-129-3p. Knockdown of Aurora-A phenocopied the effect of miR-129-3p overexpression on HCC metastasis. In addition, Aurora-A upregulation could partially rescue the effect of miR-129-3p. We further demonstrated that activation of PI3K/Akt and p38-MAPK signalings were involved in miR-129-3p-mediated HCC metastasis. These findings suggest that methylation-mediated miR-129-3p downregulation promotes EMT, in vitro invasion and in vivo metastasis of HCC cells via activation of PI3K/Akt and p38-MAPK signalings partially by targeting Aurora-A. Therefore, miR-129-3p may be a novel prognostic biomarker and potential therapeutic target for HCC.

摘要

转移和复发已成为进一步提高肝细胞癌(HCC)患者生存率的主要障碍之一。因此,阐明HCC转移的相关机制至关重要。本研究旨在探讨微小RNA(miR)-129-3p在HCC转移中的作用及其可能的分子机制。通过使用微阵列分析比较有或无淋巴结转移(LNM)的HCC组织中不同miRNA的水平,我们发现有LNM的HCC组织中miR-129-3p水平降低,这与其启动子高甲基化有关,并与肿瘤转移、复发及不良预后相关。功能获得和缺失实验表明,miR-129-3p的重新表达可逆转上皮-间质转化(EMT),并降低HCC细胞的体外侵袭和体内转移能力。丝氨酸/苏氨酸蛋白激酶Aurora-A被确定为miR-129-3p的直接靶点。敲低Aurora-A可模拟miR-129-3p过表达对HCC转移的影响。此外,上调Aurora-A可部分挽救miR-129-3p的作用。我们进一步证明,PI3K/Akt和p38-MAPK信号通路的激活参与了miR-129-3p介导的HCC转移。这些发现表明,甲基化介导的miR-129-3p下调通过部分靶向Aurora-A激活PI3K/Akt和p38-MAPK信号通路,促进HCC细胞的EMT、体外侵袭和体内转移。因此,miR-129-3p可能是HCC的一种新型预后生物标志物和潜在治疗靶点。

https://cdn.ncbi.nlm.nih.gov/pmc/blobs/64c6/5363640/8f9a7ae4a545/oncotarget-07-78009-g001.jpg

文献AI研究员

20分钟写一篇综述,助力文献阅读效率提升50倍。

立即体验

用中文搜PubMed

大模型驱动的PubMed中文搜索引擎

马上搜索

文档翻译

学术文献翻译模型,支持多种主流文档格式。

立即体验