Suppr超能文献

白细胞介素-25通过以白细胞介素-13依赖的方式抑制辅助性T细胞17免疫反应来减轻类风湿性关节炎。

IL-25 attenuates rheumatoid arthritis through suppression of Th17 immune responses in an IL-13-dependent manner.

作者信息

Liu Dan, Cao Tuanping, Wang Na, Liu Chengfei, Ma Ning, Tu Ran, Min Xiaoyun

机构信息

Core Research Laboratory, The Second Affiliated Hospital of Xi'an Jiaotong University, Xi'an, Shaanxi 710004, China.

Departement of Rheumatology and Immunology, Xi'an No. 5 Hospital, Xi'an, Shaanxi 710082, China.

出版信息

Sci Rep. 2016 Nov 4;6:36002. doi: 10.1038/srep36002.

Abstract

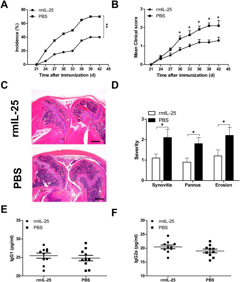
IL-25, a new member of the IL-17 cytokine family, is involved in type 2 immunity initiation and has been associated with the pathogenesis of rheumatoid arthritis (RA). However, its exact role remains unclear. Here, we aimed to analyse IL-25 expression in the serum and synovial fluid of RA patients and evaluated the correlations between serum IL-25 levels, clinical and laboratory values and inflammation cytokines. Additionally, we investigated whether IL-25 can suppress Th1/Th17 responses involved in RA pathogenesis. We further determined whether IL-25 can alleviate collagen-induced arthritis (CIA) development in mice and the underlying mechanisms using in vitro and in vivo experiments. Our results showed that IL-25 was upregulated in the serum and synovial fluid of RA patients. Increased serum IL-25 levels were associated with disease severity and inflammatory response in RA patients. Furthermore, IL-25 inhibited CD4 T-cell activation and differentiation into Th17 cells, without affecting Th1 cells in human RA and CIA models. Administration of IL-25 could attenuate CIA development by Th17 suppression in an IL-13-dependent manner. Our findings indicate that IL-25 plays a potent immunosuppressive role in the pathogenesis of RA and CIA by downregulating Th17 cell response, and thus, may be a potential therapeutic agent for RA.

摘要

白细胞介素-25(IL-25)是白细胞介素-17细胞因子家族的新成员,参与2型免疫的启动,并与类风湿关节炎(RA)的发病机制有关。然而,其确切作用仍不清楚。在此,我们旨在分析RA患者血清和滑液中IL-25的表达,并评估血清IL-25水平、临床和实验室值与炎症细胞因子之间的相关性。此外,我们研究了IL-25是否能抑制参与RA发病机制的Th1/Th17反应。我们进一步通过体外和体内实验确定IL-25是否能减轻小鼠胶原诱导的关节炎(CIA)的发展及其潜在机制。我们的结果表明,RA患者血清和滑液中的IL-25上调。血清IL-25水平升高与RA患者的疾病严重程度和炎症反应相关。此外,在人类RA和CIA模型中,IL-25抑制CD4 T细胞活化和向Th17细胞的分化,而不影响Th1细胞。给予IL-25可通过以IL-13依赖的方式抑制Th17来减轻CIA的发展。我们的研究结果表明,IL-25通过下调Th17细胞反应在RA和CIA的发病机制中发挥强大的免疫抑制作用,因此,可能是RA的一种潜在治疗药物。

https://cdn.ncbi.nlm.nih.gov/pmc/blobs/bd9d/5095710/d033fa61625d/srep36002-f1.jpg

文献AI研究员

20分钟写一篇综述,助力文献阅读效率提升50倍。

立即体验

用中文搜PubMed

大模型驱动的PubMed中文搜索引擎

马上搜索

文档翻译

学术文献翻译模型,支持多种主流文档格式。

立即体验