Suppr超能文献

DNA甲基化指导胚胎干细胞中Mbd2和Mbd3的基因组定位。

DNA methylation directs genomic localization of Mbd2 and Mbd3 in embryonic stem cells.

作者信息

Hainer Sarah J, McCannell Kurtis N, Yu Jun, Ee Ly-Sha, Zhu Lihua J, Rando Oliver J, Fazzio Thomas G

机构信息

Department of Molecular, Cell, and Cancer Biology, University of Massachusetts Medical School, Worcester, United States.

Program in Bioinformatics and Integrative Biology, University of Massachusetts Medical School, Worcester, United States.

出版信息

Elife. 2016 Nov 16;5:e21964. doi: 10.7554/eLife.21964.

Abstract

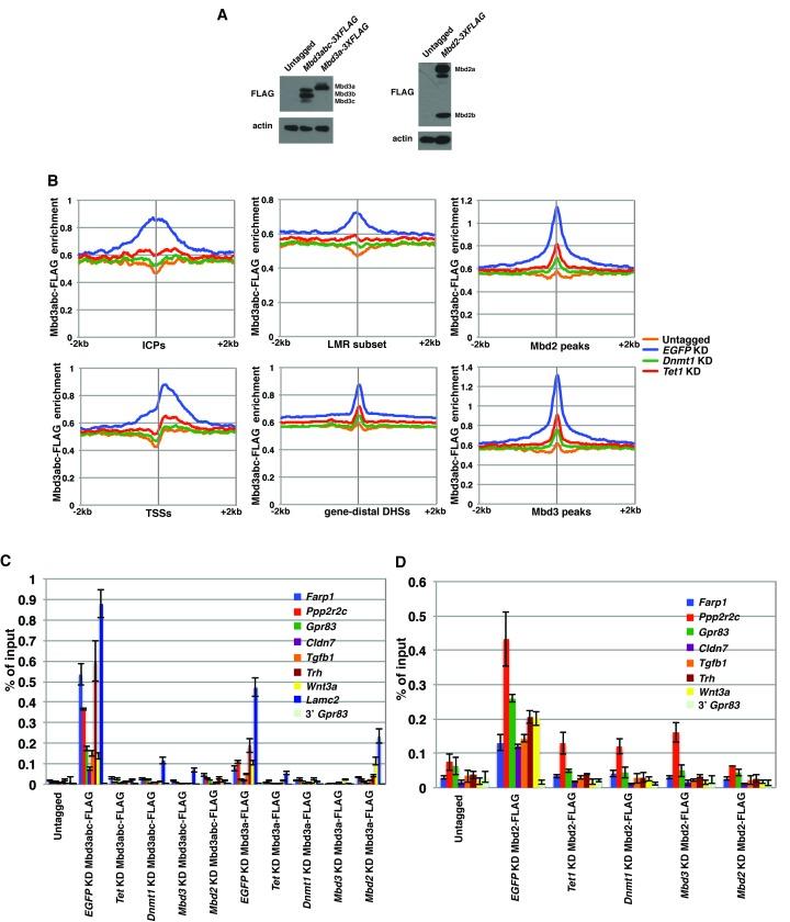
Cytosine methylation is an epigenetic and regulatory mark that functions in part through recruitment of chromatin remodeling complexes containing methyl-CpG binding domain (MBD) proteins. Two MBD proteins, Mbd2 and Mbd3, were previously shown to bind methylated or hydroxymethylated DNA, respectively; however, both of these findings have been disputed. Here, we investigated this controversy using experimental approaches and re-analysis of published data and find no evidence for methylation-independent functions of Mbd2 or Mbd3. We show that chromatin localization of Mbd2 and Mbd3 is highly overlapping and, unexpectedly, we find Mbd2 and Mbd3 are interdependent for chromatin association. Further investigation reveals that both proteins are required for normal levels of cytosine methylation and hydroxymethylation in murine embryonic stem cells. Furthermore, Mbd2 and Mbd3 regulate overlapping sets of genes that are also regulated by DNA methylation/hydroxymethylation factors. These findings reveal an interdependent regulatory mechanism mediated by the DNA methylation machinery and its readers.

摘要

胞嘧啶甲基化是一种表观遗传和调控标记,其部分功能是通过募集含有甲基化CpG结合域(MBD)蛋白的染色质重塑复合物来实现的。此前有研究表明,两种MBD蛋白Mbd2和Mbd3分别与甲基化或羟甲基化的DNA结合;然而,这两项研究结果均受到质疑。在此,我们通过实验方法并重新分析已发表的数据来研究这一争议,结果发现没有证据表明Mbd2或Mbd3存在不依赖甲基化的功能。我们发现,Mbd2和Mbd3在染色质上的定位高度重叠,而且出乎意料的是,我们发现Mbd2和Mbd3在染色质结合方面相互依赖。进一步研究表明,在小鼠胚胎干细胞中,正常水平的胞嘧啶甲基化和羟甲基化都需要这两种蛋白。此外,Mbd2和Mbd3调控的基因集相互重叠,这些基因也受到DNA甲基化/羟甲基化因子的调控。这些发现揭示了一种由DNA甲基化机制及其识别蛋白介导的相互依赖的调控机制。

https://cdn.ncbi.nlm.nih.gov/pmc/blobs/b25a/5111885/2d0afc6067b4/elife-21964-fig1.jpg

文献AI研究员

20分钟写一篇综述,助力文献阅读效率提升50倍。

立即体验

用中文搜PubMed

大模型驱动的PubMed中文搜索引擎

马上搜索

文档翻译

学术文献翻译模型,支持多种主流文档格式。

立即体验