Suppr超能文献

通过单分子光谱学和显微镜技术剖析MBD3在DNA甲基化稳态中的行为和功能。

Dissecting the behavior and function of MBD3 in DNA methylation homeostasis by single-molecule spectroscopy and microscopy.

作者信息

Cui Yi, Irudayaraj Joseph

机构信息

Department of Agricultural and Biological Engineering, 225 S. University Street, Purdue University, West Lafayette, IN 47907, USA Bindley Bioscience Center, 1203 W. State Street, Purdue University, West Lafayette, IN 47907, USA.

Department of Agricultural and Biological Engineering, 225 S. University Street, Purdue University, West Lafayette, IN 47907, USA Bindley Bioscience Center, 1203 W. State Street, Purdue University, West Lafayette, IN 47907, USA

出版信息

Nucleic Acids Res. 2015 Mar 31;43(6):3046-55. doi: 10.1093/nar/gkv098. Epub 2015 Mar 9.

Abstract

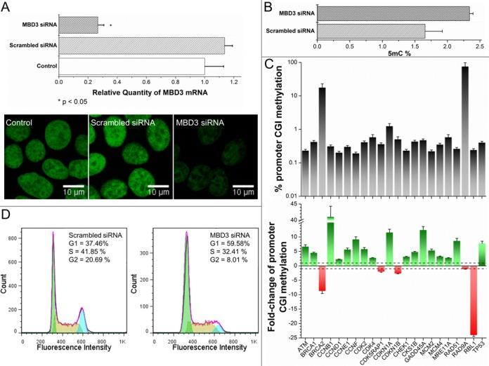
The detailed mechanism for DNA methylation homeostasis relies on an intricate regulatory network with a possible contribution from methyl-CpG-binding domain protein 3 (MBD3). In this study we examine the single-molecule behavior of MBD3 and its functional implication in balancing the activity of DNA methyltransferases (DNMTs). Besides a localization tendency to DNA demethylating sites, MBD3 experiences a concurrent transcription with DNMTs in cell cycle. Fluorescence lifetime correlation spectroscopy (FLCS) and photon counting histogram (PCH) were applied to characterize the chromatin binding kinetics and stoichiometry of MBD3 in different cell phases. In the G1-phase, MBD3, in the context of the Mi-2/NuRD (nucleosome remodeling deacetylase) complex, could adopt a salt-dependent homodimeric association with its target epigenomic loci. Along with cell cycle progression, utilizing fluorescence lifetime imaging microscopy-based Förster resonance energy transfer (FLIM-FRET) we revealed that a proportion of MBD3 and MBD2 would co-localize with DNMT1 during DNA maintenance methylation, providing a proofreading and protective mechanism against a possible excessive methylation by DNMT1. In accordance with our hypothesis, insufficient MBD3 induced by small interfering RNA (siRNA) was found to result in a global DNA hypermethylation as well as increased methylation in the promoter CpG islands (CGIs) of a number of cell cycle related genes.

摘要

DNA甲基化稳态的详细机制依赖于一个复杂的调控网络,甲基-CpG结合域蛋白3(MBD3)可能参与其中。在本研究中,我们检测了MBD3的单分子行为及其在平衡DNA甲基转移酶(DNMT)活性中的功能意义。除了定位于DNA去甲基化位点的倾向外,MBD3在细胞周期中与DNMT同时转录。应用荧光寿命相关光谱(FLCS)和光子计数直方图(PCH)来表征MBD3在不同细胞阶段的染色质结合动力学和化学计量。在G1期,MBD3在Mi-2/NuRD(核小体重塑去乙酰化酶)复合物的背景下,能够与其靶向表观基因组位点形成盐依赖性同二聚体结合。随着细胞周期的进展,利用基于荧光寿命成像显微镜的荧光共振能量转移(FLIM-FRET),我们发现一部分MBD3和MBD2在DNA维持甲基化过程中会与DNMT1共定位,为防止DNMT1可能过度甲基化提供了校对和保护机制。与我们的假设一致,发现小干扰RNA(siRNA)诱导的MBD3不足会导致全基因组DNA高甲基化以及许多细胞周期相关基因启动子CpG岛(CGI)甲基化增加。

https://cdn.ncbi.nlm.nih.gov/pmc/blobs/b26c/4381056/782490c3f6fc/gkv098fig1.jpg

文献AI研究员

20分钟写一篇综述,助力文献阅读效率提升50倍。

立即体验

用中文搜PubMed

大模型驱动的PubMed中文搜索引擎

马上搜索

文档翻译

学术文献翻译模型,支持多种主流文档格式。

立即体验