Suppr超能文献

基于甲基化调节因子的胰腺癌生存预后模型的开发与验证

Development and validation of an methylation-regulator-based prognostic model for pancreatic cancer survival.

作者信息

Cheng Xue, Zhang Yangmei, Wang Chunbin, Chen Kai

机构信息

Department of Oncology, The First Affiliated Hospital of Soochow University, Suzhou, China.

Department of Oncology, Affiliated Hospital 6 of Nantong University, Yancheng Third People's Hospital, Yancheng, China.

出版信息

Transl Cancer Res. 2025 Jun 30;14(6):3542-3553. doi: 10.21037/tcr-24-1887. Epub 2025 Jun 27.

Abstract

BACKGROUND

DNA methylation plays a crucial role in the onset and progression of cancer. However, the complex technology and high costs required for methylation detection limit its clinical application. DNA methylation regulators are essential for maintaining the precision and stability of gene methylation, and their aberrant expression can lead to abnormal methylation levels. Whereas the role of combinatorial methylation regulators in pancreatic cancer (PCA) risk remains unclear, we developed a model using 20 DNA methylation regulators to predict patient prognosis and assess treatment response.

METHODS

Gene expression and clinical data from 331 PCA patients [The Cancer Genome Atlas (TCGA)-PCA, n=177; Gene Expression Omnibus (GEO)-PCA, n=154] were analyzed. TCGA data were used as the training set, and GEO data were used as the validation set. Inclusion criteria were complete survival data. Univariate and least absolute shrinkage and selection operator (LASSO)-Cox regression identified prognostic DNA methylation regulators. The model's predictive accuracy was validated using time-dependent receiver operating characteristic (ROC) curves. Differences in immune cell infiltration and drug sensitivity were also assessed.

RESULTS

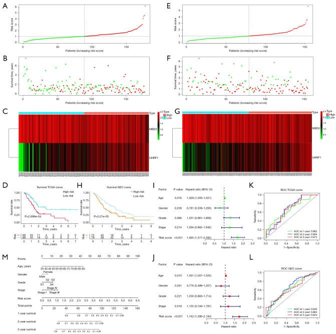
A total of 331 PCA patients were analyzed, with a median overall survival (OS) of 1.2 and 1.4 years, respectively. Univariate Cox regression identified seven DNA methylation regulators (, , , , , , ) associated with prognosis, of which and were selected via LASSO-Cox regression to construct the final model. The model demonstrated robust prognostic performance, with low-risk patients in both cohorts showing significantly longer OS compared to high-risk groups (P<0.001). ROC analysis confirmed reliability, yielding area under the curve (AUC) values of 0.662 (1-year), 0.684 (2-year) and 0.673 (3-year) in TCGA, and 0.629 (1-year), 0.663 (2-year) and 0.624 (3-year) in GEO. Drug sensitivity analysis further revealed that the low-risk group exhibited enhanced responses to epirubicin (P<0.001), irinotecan (P<0.001), and Poly(ADP-ribose) polymerase (PARP) inhibitors (niraparib P<0.001, olaparib P<0.001), suggesting potential therapeutic implications.

CONCLUSIONS

Our findings suggest that the prognostic model, which is based on and expression, may improve prognostic stratification in PCA patients and assess drug efficacy. This model represents a step toward epigenetic-based oncology, though its impact on treatment decisions remains to be validated.

摘要

背景

DNA甲基化在癌症的发生和发展中起着至关重要的作用。然而,甲基化检测所需的复杂技术和高昂成本限制了其临床应用。DNA甲基化调节因子对于维持基因甲基化的精确性和稳定性至关重要,其异常表达可导致甲基化水平异常。虽然联合甲基化调节因子在胰腺癌(PCA)风险中的作用尚不清楚,但我们开发了一种使用20种DNA甲基化调节因子的模型来预测患者预后并评估治疗反应。

方法

分析了331例PCA患者的基因表达和临床数据[癌症基因组图谱(TCGA)-PCA,n = 177;基因表达综合数据库(GEO)-PCA,n = 154]。TCGA数据用作训练集,GEO数据用作验证集。纳入标准为完整的生存数据。单因素和最小绝对收缩和选择算子(LASSO)-Cox回归确定了预后性DNA甲基化调节因子。使用时间依赖性受试者工作特征(ROC)曲线验证了该模型的预测准确性。还评估了免疫细胞浸润和药物敏感性的差异。

结果

共分析了331例PCA患者,中位总生存期(OS)分别为1.2年和1.4年。单因素Cox回归确定了7种与预后相关的DNA甲基化调节因子(,,,,,,),其中和通过LASSO-Cox回归被选中以构建最终模型。该模型显示出强大的预后性能,两个队列中的低风险患者与高风险组相比均显示出明显更长的OS(P < 0.001)。ROC分析证实了可靠性,TCGA中1年、2年和3年的曲线下面积(AUC)值分别为0.662、0.684和0.673,GEO中分别为0.629、0.663和0.624。药物敏感性分析进一步显示,低风险组对表柔比星(P < 0.001)、伊立替康(P < 0.001)和聚(ADP-核糖)聚合酶(PARP)抑制剂(尼拉帕利P < 0.001,奥拉帕利P < 0.001)表现出增强的反应,提示潜在的治疗意义。

结论

我们的研究结果表明,基于和表达的预后模型可能改善PCA患者的预后分层并评估药物疗效。该模型代表了基于表观遗传学的肿瘤学迈出的一步,尽管其对治疗决策的影响仍有待验证。

https://cdn.ncbi.nlm.nih.gov/pmc/blobs/3f93/12268606/4f8d7d8a6cb6/tcr-14-06-3542-f1.jpg

文献AI研究员

20分钟写一篇综述,助力文献阅读效率提升50倍。

立即体验

用中文搜PubMed

大模型驱动的PubMed中文搜索引擎

马上搜索

文档翻译

学术文献翻译模型,支持多种主流文档格式。

立即体验