Suppr超能文献

5'-羟甲基胞嘧啶先于心肌细胞成熟过程中正在激活的增强子和基因中CpG甲基化的丢失。

5'-Hydroxymethylcytosine Precedes Loss of CpG Methylation in Enhancers and Genes Undergoing Activation in Cardiomyocyte Maturation.

作者信息

Kranzhöfer David K, Gilsbach Ralf, Grüning Björn A, Backofen Rolf, Nührenberg Thomas G, Hein Lutz

机构信息

Institute of Experimental and Clinical Pharmacology and Toxicology, Faculty of Medicine, University of Freiburg, Freiburg, Germany.

Bioinformatics Group, Department of Computer Science, University of Freiburg, Freiburg, Germany.

出版信息

PLoS One. 2016 Nov 16;11(11):e0166575. doi: 10.1371/journal.pone.0166575. eCollection 2016.

Abstract

BACKGROUND

Cardiomyocytes undergo major changes in DNA methylation during maturation and transition to a non-proliferative state after birth. 5'-hydroxylation of methylated cytosines (5hmC) is not only involved in DNA loss of CpG methylation but is also thought to be an epigenetic mark with unique distribution and functions. Here, we sought to get insight into the dynamics of 5'-hydroxymethylcytosine in newborn and adult cardiomyocytes.

METHODS

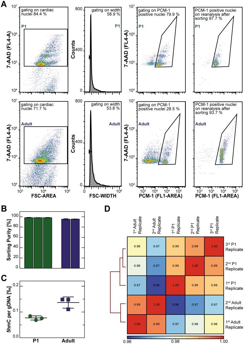
Cardiomyocyte nuclei from newborn and adult C57BL/6 mice were purified by flow cytometric sorting. 5hmC-containing DNA was captured by selective chemical labeling, followed by deep sequencing. Sequencing reads of library replicates were mapped independently (n = 3 for newborn, n = 2 for adult mice) and merged for further analysis steps. 5hmC coverage was normalized to read length and the total number of mapped reads (RPKM). MethylC-Seq, ChIP-Seq and RNA-Seq data sets of newborn and adult cardiomyocytes served to elucidate specific features of 5hmC at gene bodies and around low methylated regions (LMRs) representing regulatory genomic regions with enhancer function.

RESULTS

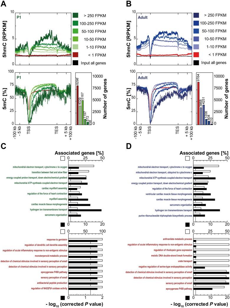
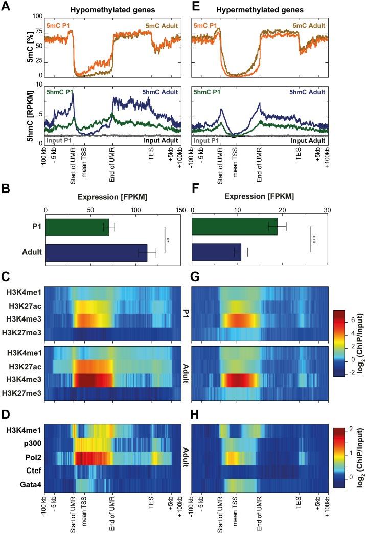
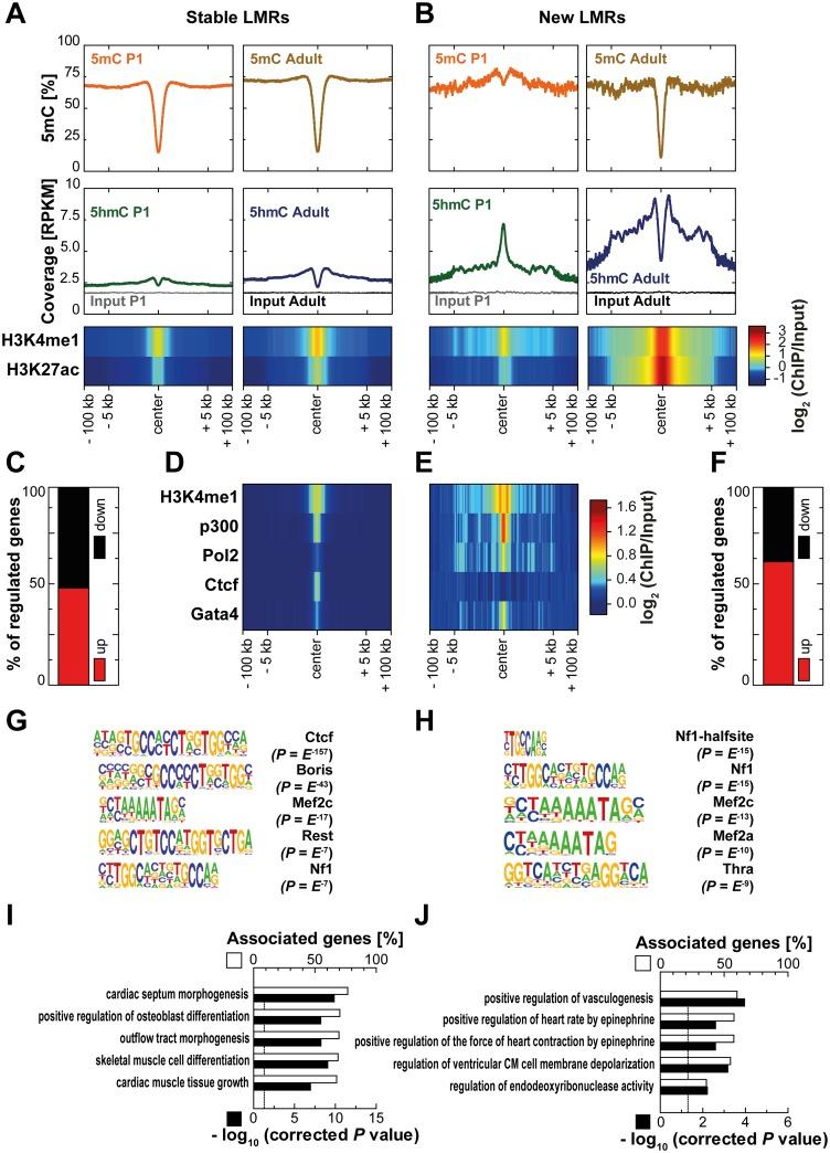
163,544 and 315,220 5hmC peaks were identified in P1 and adult cardiomyocytes, respectively. Of these peaks, 66,641 were common between P1 and adult cardiomyocytes with more than 50% reciprocal overlap. P1 and adult 5hmC peaks were overrepresented in genic features such as exons, introns, 3'- and 5'-untranslated regions (UTRs), promotors and transcription end sites (TES). During cardiomyocyte maturation, 5hmC was found to be enriched at sites of subsequent DNA loss of CpG methylation such as gene bodies of upregulated genes (i.e. Atp2a2, Tnni3, Mb, Pdk4). Additionally, centers of postnatally established enhancers were premarked by 5hmC before DNA loss of CpG methylation.

CONCLUSIONS

Simultaneous analysis of 5hmC-Seq, MethylC-Seq, RNA-Seq and ChIP-Seq data at two defined time points of cardiomyocyte maturation demonstrates that 5hmC is positively associated with gene expression and decorates sites of subsequent DNA loss of CpG methylation.

摘要

背景

心肌细胞在成熟过程中以及出生后向非增殖状态转变时,DNA甲基化会发生重大变化。甲基化胞嘧啶的5'-羟基化(5hmC)不仅参与CpG甲基化的DNA丢失,还被认为是一种具有独特分布和功能的表观遗传标记。在此,我们试图深入了解新生和成年心肌细胞中5'-羟甲基胞嘧啶的动态变化。

方法

通过流式细胞术分选从新生和成年C57BL/6小鼠中纯化心肌细胞核。通过选择性化学标记捕获含5hmC的DNA,随后进行深度测序。文库重复的测序读数独立映射(新生小鼠n = 3,成年小鼠n = 2),并合并以进行进一步分析步骤。5hmC覆盖度根据读数长度和映射读数总数(RPKM)进行归一化。新生和成年心肌细胞的MethylC-Seq、ChIP-Seq和RNA-Seq数据集用于阐明基因体和代表具有增强子功能的调控基因组区域的低甲基化区域(LMR)周围5hmC的特定特征。

结果

在P1和成年心肌细胞中分别鉴定出163,544个和315,220个5hmC峰。在这些峰中,P1和成年心肌细胞之间有66,641个峰是共有的,相互重叠超过50%。P1和成年5hmC峰在外显子、内含子、3'-和5'-非翻译区(UTR)、启动子和转录终止位点(TES)等基因特征中显著富集。在心肌细胞成熟过程中,发现5hmC在随后发生CpG甲基化DNA丢失的位点富集,例如上调基因(即Atp2a2、Tnni3、Mb、Pdk4)的基因体。此外,在出生后建立的增强子中心,在CpG甲基化DNA丢失之前就有5hmC预先标记。

结论

在心肌细胞成熟的两个特定时间点对5hmC-Seq、MethylC-Seq、RNA-Seq和ChIP-Seq数据进行同步分析表明,5hmC与基因表达呈正相关,并标记随后发生CpG甲基化DNA丢失的位点。

https://cdn.ncbi.nlm.nih.gov/pmc/blobs/d6db/5112848/d9dc4e855a91/pone.0166575.g001.jpg

文献AI研究员

20分钟写一篇综述,助力文献阅读效率提升50倍。

立即体验

用中文搜PubMed

大模型驱动的PubMed中文搜索引擎

马上搜索

文档翻译

学术文献翻译模型,支持多种主流文档格式。

立即体验