Suppr超能文献

小鼠胚胎中父本线粒体的清除通过依赖于帕金蛋白(PARKIN)和MUL1的自噬降解实现。

Elimination of paternal mitochondria in mouse embryos occurs through autophagic degradation dependent on PARKIN and MUL1.

作者信息

Rojansky Rebecca, Cha Moon-Yong, Chan David C

机构信息

Division of Biology and Biological Engineering, California Institute of Technology, Pasadena, United States.

出版信息

Elife. 2016 Nov 17;5:e17896. doi: 10.7554/eLife.17896.

Abstract

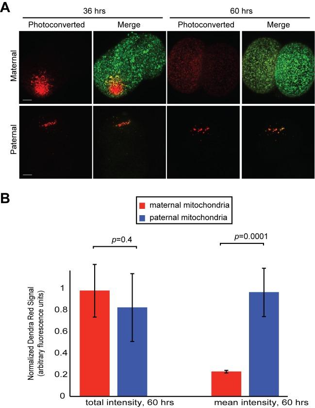
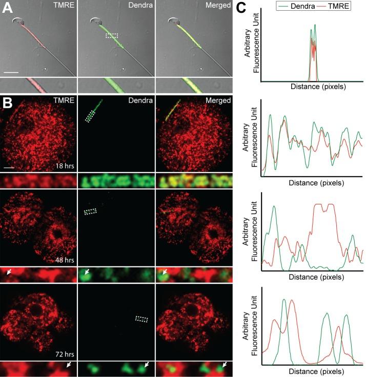
A defining feature of mitochondria is their maternal mode of inheritance. However, little is understood about the cellular mechanism through which paternal mitochondria, delivered from sperm, are eliminated from early mammalian embryos. Autophagy has been implicated in nematodes, but whether this mechanism is conserved in mammals has been disputed. Here, we show that cultured mouse fibroblasts and pre-implantation embryos use a common pathway for elimination of mitochondria. Both situations utilize mitophagy, in which mitochondria are sequestered by autophagosomes and delivered to lysosomes for degradation. The E3 ubiquitin ligases PARKIN and MUL1 play redundant roles in elimination of paternal mitochondria. The process is associated with depolarization of paternal mitochondria and additionally requires the mitochondrial outer membrane protein FIS1, the autophagy adaptor P62, and PINK1 kinase. Our results indicate that strict maternal transmission of mitochondria relies on mitophagy and uncover a collaboration between MUL1 and PARKIN in this process.

摘要

线粒体的一个决定性特征是其母系遗传模式。然而,对于精子传递的父系线粒体从早期哺乳动物胚胎中被清除的细胞机制,人们了解甚少。自噬在秀丽隐杆线虫中已有涉及,但这种机制在哺乳动物中是否保守一直存在争议。在此,我们表明培养的小鼠成纤维细胞和植入前胚胎利用共同途径清除线粒体。两种情况均利用线粒体自噬,即线粒体被自噬体隔离并输送到溶酶体进行降解。E3泛素连接酶帕金(PARKIN)和MUL1在清除父系线粒体中发挥冗余作用。该过程与父系线粒体的去极化相关,并且还需要线粒体外膜蛋白FIS1、自噬衔接蛋白P62和PINK1激酶。我们的结果表明线粒体的严格母系传递依赖于线粒体自噬,并揭示了MUL1和帕金在此过程中的协作。

https://cdn.ncbi.nlm.nih.gov/pmc/blobs/8997/5127638/f36c4b23f5e3/elife-17896-fig1.jpg

文献AI研究员

20分钟写一篇综述,助力文献阅读效率提升50倍。

立即体验

用中文搜PubMed

大模型驱动的PubMed中文搜索引擎

马上搜索

文档翻译

学术文献翻译模型,支持多种主流文档格式。

立即体验