Suppr超能文献

MiT/TFE转录因子在帕金蛋白和自噬相关蛋白5下游的线粒体自噬过程中被激活。

MiT/TFE transcription factors are activated during mitophagy downstream of Parkin and Atg5.

作者信息

Nezich Catherine L, Wang Chunxin, Fogel Adam I, Youle Richard J

机构信息

Biochemistry Section, Surgical Neurology Branch, National Institute of Neurological Disorders and Stroke, National Institutes of Health, Bethesda, MD 20892.

Biochemistry Section, Surgical Neurology Branch, National Institute of Neurological Disorders and Stroke, National Institutes of Health, Bethesda, MD 20892

出版信息

J Cell Biol. 2015 Aug 3;210(3):435-50. doi: 10.1083/jcb.201501002.

Abstract

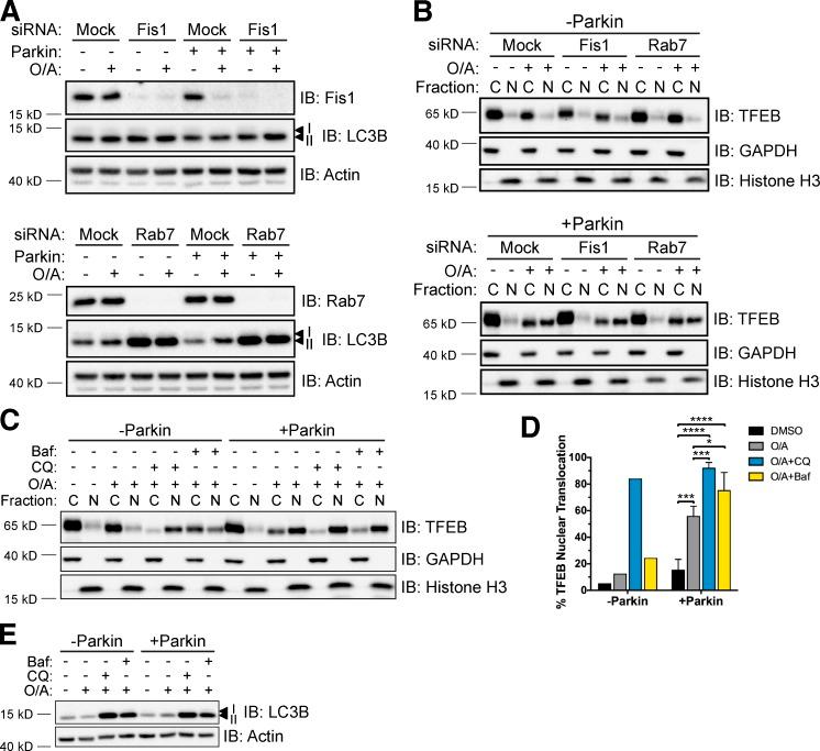
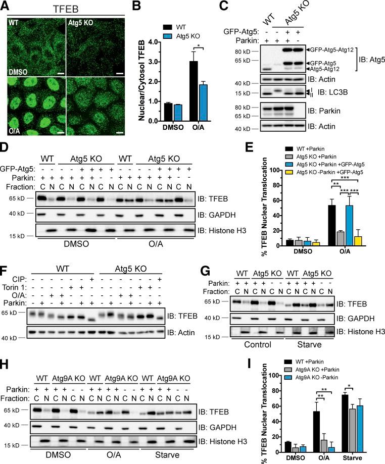
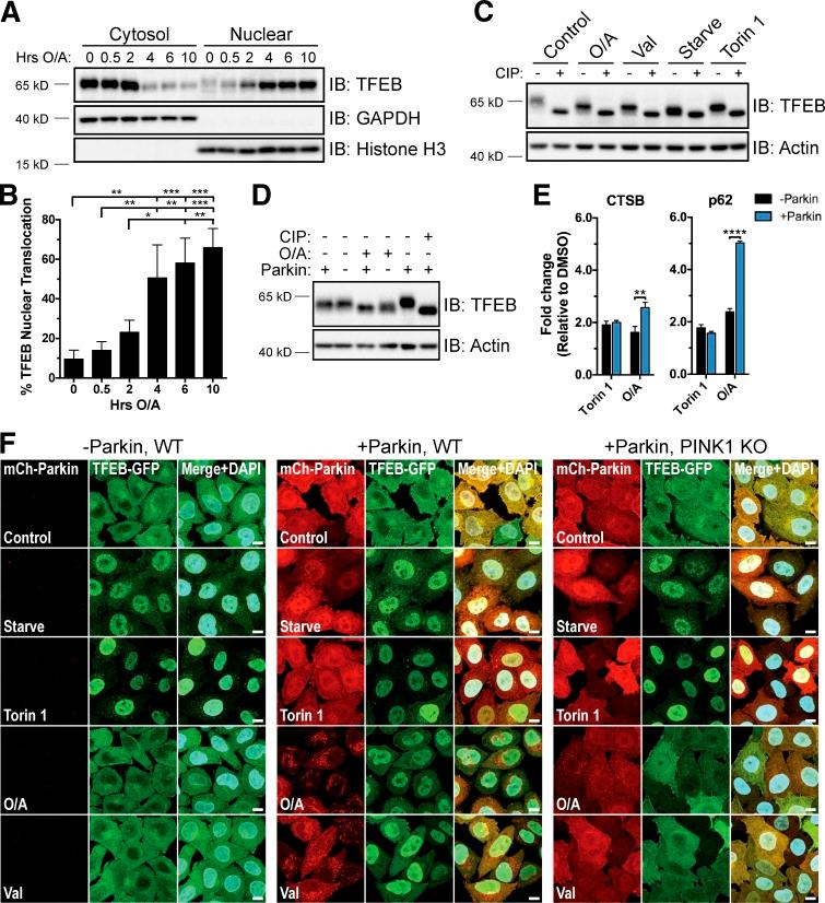
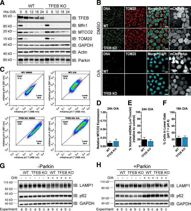
The kinase PINK1 and ubiquitin ligase Parkin can regulate the selective elimination of damaged mitochondria through autophagy (mitophagy). Because of the demand on lysosomal function by mitophagy, we investigated a role for the transcription factor EB (TFEB), a master regulator of lysosomal biogenesis, in this process. We show that during mitophagy TFEB translocates to the nucleus and displays transcriptional activity in a PINK1- and Parkin-dependent manner. MITF and TFE3, homologues of TFEB belonging to the same microphthalmia/transcription factor E (MiT/TFE) family, are similarly regulated during mitophagy. Unlike TFEB translocation after starvation-induced mammalian target of rapamycin complex 1 inhibition, Parkin-mediated TFEB relocalization required Atg9A and Atg5 activity. However, constitutively active Rag guanosine triphosphatases prevented TFEB translocation during mitophagy, suggesting cross talk between these two MiT/TFE activation pathways. Analysis of clustered regularly interspaced short palindromic repeats-generated TFEB/MITF/TFE3/TFEC single, double, and triple knockout cell lines revealed that these proteins partly facilitate Parkin-mediated mitochondrial clearance. These results illuminate a pathway leading to MiT/TFE transcription factor activation, distinct from starvation-induced autophagy, which occurs during mitophagy.

摘要

激酶PINK1和泛素连接酶Parkin可通过自噬(线粒体自噬)调节受损线粒体的选择性清除。由于线粒体自噬对溶酶体功能有需求,我们研究了溶酶体生物合成的主要调节因子——转录因子EB(TFEB)在此过程中的作用。我们发现,在线粒体自噬过程中,TFEB易位至细胞核,并以依赖PINK1和Parkin的方式表现出转录活性。MITF和TFE3是TFEB的同源物,属于同一小眼症/转录因子E(MiT/TFE)家族,在线粒体自噬过程中受到类似的调节。与饥饿诱导的雷帕霉素复合物1抑制后TFEB易位不同,Parkin介导的TFEB重新定位需要Atg9A和Atg5的活性。然而,组成型活性的Rag鸟苷三磷酸酶可阻止线粒体自噬过程中TFEB的易位,这表明这两条MiT/TFE激活途径之间存在相互作用。对成簇规律间隔短回文重复序列产生的TFEB/MITF/TFE3/TFEC单敲除、双敲除和三敲除细胞系的分析表明,这些蛋白质部分促进了Parkin介导的线粒体清除。这些结果揭示了一条导致MiT/TFE转录因子激活的途径,该途径不同于饥饿诱导的自噬,它发生在线粒体自噬过程中。

https://cdn.ncbi.nlm.nih.gov/pmc/blobs/432d/4523611/ce4dcc1b2de2/JCB_201501002_Fig1.jpg

文献AI研究员

20分钟写一篇综述,助力文献阅读效率提升50倍。

立即体验

用中文搜PubMed

大模型驱动的PubMed中文搜索引擎

马上搜索

文档翻译

学术文献翻译模型,支持多种主流文档格式。

立即体验