Suppr超能文献

通过促进溶酶体胞吐作用和生物发生,小分子激活转录因子EB可缓解C型尼曼-匹克病。

Small-molecule activation of TFEB alleviates Niemann-Pick disease type C via promoting lysosomal exocytosis and biogenesis.

作者信息

Du Kaili, Chen Hongyu, Pan Zhaonan, Zhao Mengli, Cheng Shixue, Luo Yu, Zhang Wenhe, Li Dan

机构信息

Collaborative Innovation Center of Yangtze River Delta Region Green Pharmaceuticals, College of Pharmaceutical Sciences, Zhejiang University of Technology, Hangzhou, China.

Department of Molecular, Cellular, and Developmental Biology, University of Michigan, Ann Arbor, United States.

出版信息

Elife. 2025 Apr 4;13:RP103137. doi: 10.7554/eLife.103137.

Abstract

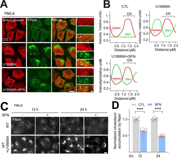
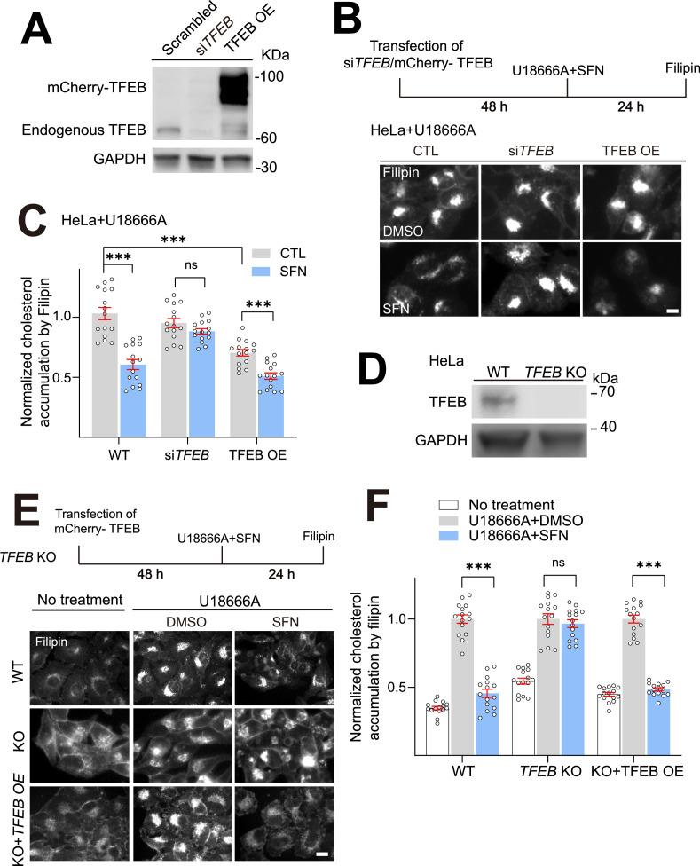
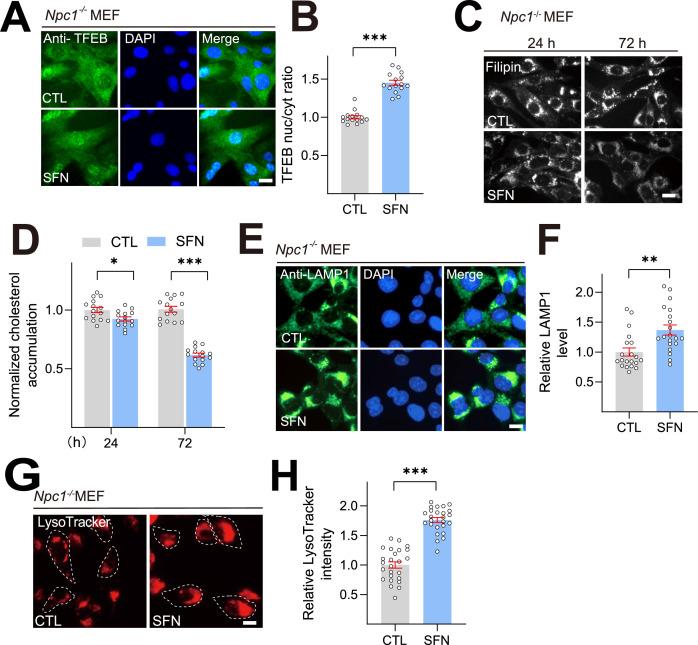
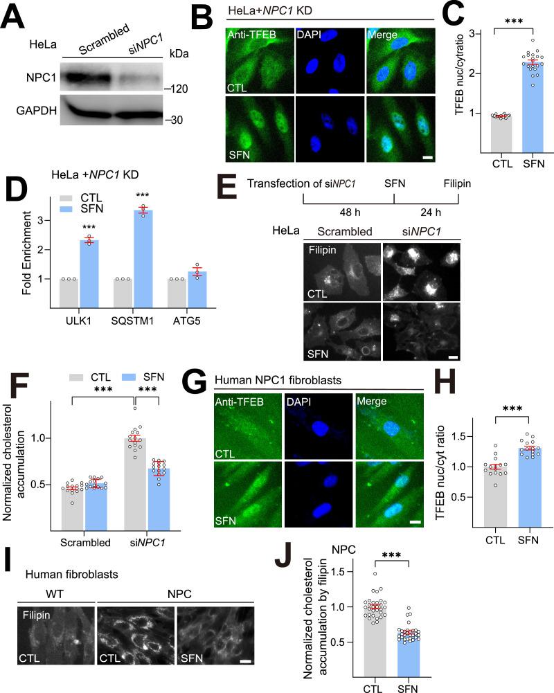
Niemann-Pick disease type C (NPC) is a devastating lysosomal storage disease characterized by abnormal cholesterol accumulation in lysosomes. Currently, there is no treatment for NPC. Transcription factor EB (TFEB), a member of the microphthalmia transcription factors (MiTF), has emerged as a master regulator of lysosomal function and promoted the clearance of substrates stored in cells. However, it is not known whether TFEB plays a role in cholesterol clearance in NPC disease. Here, we show that transgenic overexpression of TFEB, but not TFE3 (another member of MiTF family) facilitates cholesterol clearance in various NPC1 cell models. Pharmacological activation of TFEB by sulforaphane (SFN), a previously identified natural small-molecule TFEB agonist by us, can dramatically ameliorate cholesterol accumulation in human and mouse NPC1 cell models. In NPC1 cells, SFN induces TFEB nuclear translocation via a ROS-Ca-calcineurin-dependent but MTOR-independent pathway and upregulates the expression of TFEB-downstream genes, promoting lysosomal exocytosis and biogenesis. While genetic inhibition of TFEB abolishes the cholesterol clearance and exocytosis effect by SFN. In the NPC1 mouse model, SFN dephosphorylates/activates TFEB in the brain and exhibits potent efficacy of rescuing the loss of Purkinje cells and body weight. Hence, pharmacological upregulating lysosome machinery via targeting TFEB represents a promising approach to treat NPC and related lysosomal storage diseases, and provides the possibility of TFEB agonists, that is, SFN as potential NPC therapeutic candidates.

摘要

尼曼-匹克C型病(NPC)是一种严重的溶酶体贮积病,其特征是溶酶体中胆固醇异常蓄积。目前,尚无针对NPC的治疗方法。转录因子EB(TFEB)是小眼畸形转录因子(MiTF)家族的成员之一,已成为溶酶体功能的主要调节因子,并促进细胞内储存底物的清除。然而,尚不清楚TFEB在NPC疾病的胆固醇清除过程中是否发挥作用。在此,我们表明,TFEB的转基因过表达(而非TFE3,MiTF家族的另一个成员)可促进多种NPC1细胞模型中的胆固醇清除。我们之前鉴定出的天然小分子TFEB激动剂萝卜硫素(SFN)对TFEB的药理激活作用,可显著改善人和小鼠NPC1细胞模型中的胆固醇蓄积。在NPC1细胞中,SFN通过ROS-Ca-钙调神经磷酸酶依赖性但不依赖mTOR的途径诱导TFEB核转位,并上调TFEB下游基因的表达,促进溶酶体胞吐作用和生物发生。而TFEB的基因抑制则消除了SFN的胆固醇清除和胞吐作用。在NPC1小鼠模型中,SFN使脑中的TFEB去磷酸化/激活,并在挽救浦肯野细胞丢失和体重方面表现出强大功效。因此,通过靶向TFEB药理上调溶酶体机制代表了一种治疗NPC及相关溶酶体贮积病的有前景的方法,并提供了TFEB激动剂(即SFN作为潜在的NPC治疗候选药物)的可能性。

https://cdn.ncbi.nlm.nih.gov/pmc/blobs/9d3c/11970905/22f9d38e4244/elife-103137-fig1.jpg

文献AI研究员

20分钟写一篇综述,助力文献阅读效率提升50倍。

立即体验

用中文搜PubMed

大模型驱动的PubMed中文搜索引擎

马上搜索

文档翻译

学术文献翻译模型,支持多种主流文档格式。

立即体验