Suppr超能文献

《Warburg 效应介体丙酮酸激酶 M2 在视网膜中的表达和调控》

The Warburg Effect Mediator Pyruvate Kinase M2 Expression and Regulation in the Retina.

机构信息

Department of Ophthalmology, University of Oklahoma Health Sciences Center, 608 Stanton L. Young Blvd, Oklahoma City, OK 73104, USA.

Department of Physiology, University of Oklahoma Health Sciences Center, 940 Stanton L. Young Blvd, Oklahoma City, OK 73104, USA.

出版信息

Sci Rep. 2016 Nov 24;6:37727. doi: 10.1038/srep37727.

Abstract

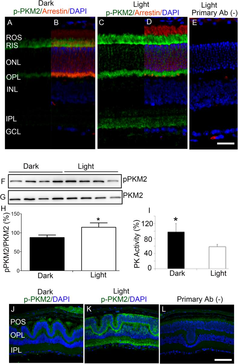
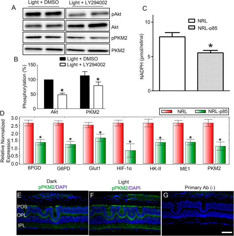
The tumor form of pyruvate kinase M2 (PKM2) undergoes tyrosine phosphorylation and gives rise to the Warburg effect. The Warburg effect defines a pro-oncogenic metabolism switch such that cancer cells take up more glucose than normal tissue and favor incomplete oxidation of glucose, even in the presence of oxygen. Retinal photoreceptors are highly metabolic and their energy consumption is equivalent to that of a multiplying tumor cell. In the present study, we found that PKM2 is the predominant isoform in both rod- and cone-dominant retina, and that it undergoes a light-dependent tyrosine phosphorylation. We also discovered that PKM2 phosphorylation is signaled through photobleaching of rhodopsin. Our findings suggest that phosphoinositide 3-kinase activation promotes PKM2 phosphorylation. Light and tyrosine phosphorylation appear to regulate PKM2 to provide a metabolic advantage to photoreceptor cells, thereby promoting cell survival.

摘要

丙酮酸激酶 M2(PKM2)的肿瘤形式发生酪氨酸磷酸化,从而产生瓦堡效应。瓦堡效应定义了一种致癌代谢开关,使得癌细胞比正常组织吸收更多的葡萄糖,并偏爱葡萄糖的不完全氧化,即使在存在氧气的情况下也是如此。视网膜光感受器的代谢非常活跃,其能量消耗与增殖肿瘤细胞相当。在本研究中,我们发现 PKM2 是 rod- 和 cone-dominant 视网膜中的主要同工型,并且它经历光依赖性酪氨酸磷酸化。我们还发现 PKM2 磷酸化是通过视紫红质的光漂白信号传递的。我们的发现表明,磷酸肌醇 3-激酶的激活促进了 PKM2 的磷酸化。光和酪氨酸磷酸化似乎调节 PKM2 以向光感受器细胞提供代谢优势,从而促进细胞存活。

https://cdn.ncbi.nlm.nih.gov/pmc/blobs/8b9c/5121888/d6748ead24f3/srep37727-f1.jpg

文献AI研究员

20分钟写一篇综述,助力文献阅读效率提升50倍。

立即体验

用中文搜PubMed

大模型驱动的PubMed中文搜索引擎

马上搜索

文档翻译

学术文献翻译模型,支持多种主流文档格式。

立即体验