Suppr超能文献

DYRK1B通过激活mTOR/AKT信号通路来阻断经典刺猬信号通路并促进非经典刺猬信号通路。

DYRK1B blocks canonical and promotes non-canonical Hedgehog signaling through activation of the mTOR/AKT pathway.

作者信息

Singh Rajeev, Dhanyamraju Pavan Kumar, Lauth Matthias

机构信息

Philipps University Marburg, Institute of Molecular Biology and Tumor Research (IMT), Center for Tumor- and Immunobiology, 35043 Marburg, Germany.

出版信息

Oncotarget. 2017 Jan 3;8(1):833-845. doi: 10.18632/oncotarget.13662.

Abstract

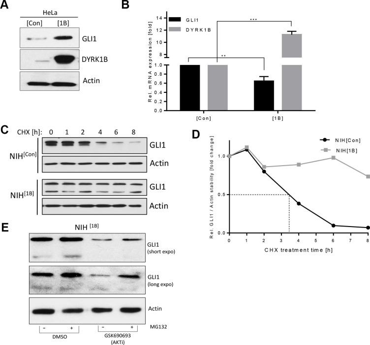
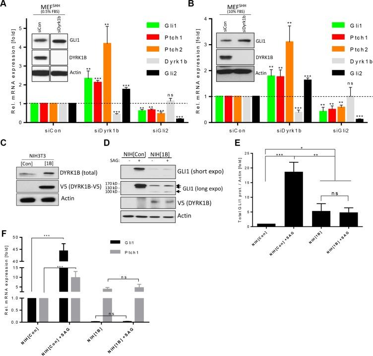
Hedgehog (Hh) signaling plays important roles in embryonic development and in tumor formation. Apart from the well-established stimulation of the GLI family of transcription factors, Hh ligands promote the phosphorylation and activation of mTOR and AKT kinases, yet the molecular mechanism underlying these processes are unknown. Here, we identify the DYRK1B kinase as a mediator between Hh signaling and mTOR/AKT activation. In fibroblasts, Hh signaling induces DYRK1B protein expression, resulting in activation of the mTOR/AKT kinase signaling arm. Furthermore, DYRK1B exerts positive and negative feedback regulation on the Hh pathway itself: It negatively interferes with SMO-elicited canonical Hh signaling, while at the same time it provides positive feed-forward functions by promoting AKT-mediated GLI stability. Due to the fact that the mTOR/AKT pathway is itself subject to strong negative feedback regulation, pharmacological inhibition of DYRK1B results in initial upregulation followed by downregulation of AKT phosphorylation and GLI stabilization. Addressing this issue therapeutically, we show that a pharmacological approach combining a DYRK1B antagonist with an mTOR/AKT inhibitor results in strong GLI1 targeting and in pronounced cytotoxicity in human pancreatic and ovarian cancer cells.

摘要

刺猬信号通路(Hh)在胚胎发育和肿瘤形成中发挥着重要作用。除了对转录因子GLI家族的既定刺激作用外,Hh配体还能促进mTOR和AKT激酶的磷酸化及激活,然而这些过程背后的分子机制尚不清楚。在此,我们确定双特异性酪氨酸磷酸化调节激酶1B(DYRK1B)激酶是Hh信号通路与mTOR/AKT激活之间的介导因子。在成纤维细胞中,Hh信号通路诱导DYRK1B蛋白表达,从而激活mTOR/AKT激酶信号分支。此外,DYRK1B对Hh通路本身发挥正反馈和负反馈调节作用:它对平滑肌瘤(SMO)引发的经典Hh信号通路产生负向干扰,同时通过促进AKT介导的GLI稳定性发挥正向前馈功能。由于mTOR/AKT通路自身受到强烈的负反馈调节,对DYRK1B进行药理学抑制会导致AKT磷酸化和GLI稳定性先上调后下调。在治疗方面针对这一问题,我们发现将DYRK1B拮抗剂与mTOR/AKT抑制剂联合使用的药理学方法能在人胰腺癌细胞和卵巢癌细胞中实现对GLI1的强力靶向作用并产生显著的细胞毒性。

https://cdn.ncbi.nlm.nih.gov/pmc/blobs/9f25/5352201/8625f7887d36/oncotarget-08-833-g001.jpg

文献AI研究员

20分钟写一篇综述,助力文献阅读效率提升50倍。

立即体验

用中文搜PubMed

大模型驱动的PubMed中文搜索引擎

马上搜索

文档翻译

学术文献翻译模型,支持多种主流文档格式。

立即体验